小鱼会计中级备考笔记 | 27期
备考不孤单,成长有伙伴。关注我,让我成为你财税成长路上最温暖的同行者。
嗨,小伙伴们,我是小鱼!当市场售价480万遭遇5万元销售费用,一项成本500万的商品在会计眼中价值几何?答案不是简单的数字比较,而是一场关于企业资产真实价值的深度审视。
今天,我们就从一道经典真题出发,彻底看透存货跌价准备背后的会计思维!
01 真题引路:当存货面临价值拷问
题目:2×21年1月1日,甲公司存货跌价准备的余额为零。2×21年12月31日,甲公司M商品的成本为500万元,市场售价为480万元,预计销售费用为5万元。专门用于生产P产成品的N原材料的成本为400万元,市场售价为380万元,P产成品没有发生减值。不考虑其他因素,2×21年12月31日,甲公司对存货应计提的跌价准备金额为( )万元。
A. 25B. 45C. 20D. 40
正确答案:A. 25万元
这道看似简单的选择题,却完整呈现了存货期末计量的核心逻辑与常见陷阱。25万元这个数字背后,隐藏着一整套严谨的会计思维体系。
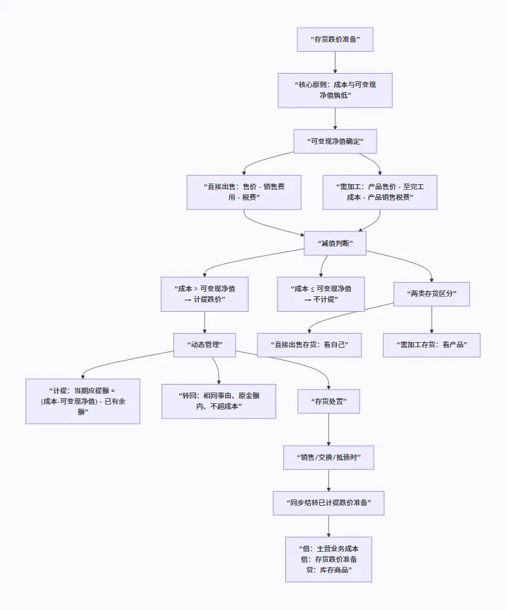
02 核心原则:成本与可变现净值孰低
会计的谨慎性原则要求企业不高估资产、不低估负债。在存货计量上,这一原则具体化为 “成本与可变现净值孰低” 的计量模式。
可变现净值不是简单的市场售价,而是估计售价减去至完工时估计将要发生的成本、估计的销售费用以及相关税费后的金额。这一概念区分了“能卖多少钱”和“实际能拿到多少钱”的本质差异。
当存货成本高于其可变现净值时,表明存货的实际价值已经低于账面价值,企业应当计提存货跌价准备,将这部分价值减损确认为当期损失。
03 两类存货,两种判断逻辑
存货减值判断的关键第一步,是明确存货的持有目的。这直接决定了可变现净值的计算方式和减值判断路径。
直接出售存货:直观比较
对于像M商品这样直接用于出售的存货,判断逻辑相对直接:
可变现净值 = 估计售价 - 估计销售费用 - 相关税费
比较对象:存货成本 vs. 可变现净值
M商品计算过程:
成本:500万元
可变现净值:480万元(市场售价)- 5万元(销售费用)= 475万元
判断:500 > 475,发生减值
应计提跌价准备:500 - 475 = 25万元
⚠️ 这里最常见的误区是将“市场售价480万元”直接与成本比较,忽略了销售费用的抵减作用。会计关注的是净流入,而非毛收入。
需加工存货:依附判断
对于像N原材料这样需要进一步加工的存货,判断逻辑则复杂得多,必须遵循 “材料减值看产品” 的原则。
判断流程分为两步:
第一步:判断所生产的产品是否减值
产品未减值 → 材料按成本计量,不计提减值
产品已减值 → 进入第二步
第二步:计算材料的可变现净值
公式:产品售价 - 至完工成本 - 产品销售税费
比较:材料成本 vs. 材料可变现净值
N原材料的关键判断:题目中明确给出 “P产成品没有发生减值”的条件。这意味着:
P产成品的成本≤ 其可变现净值
用来生产P产成品的N原材料,其价值在生产链条中是完整的
因此,N原材料无需进行减值测试,按成本400万元计量
即使N原材料的市场售价(380万元)低于成本(400万元),也不能直接判断它减值!因为企业持有它的目的不是出售,而是生产P产品。既然P产品价值完好,N材料在生产链条中的价值就没有减损。
这一处理体现了会计的经济实质重于法律形式原则。
04 🧠 特别解惑:为什么M商品减值了,P产成品却没有减值?
很多同学看到这里会产生困惑:M商品明明减值了,为什么题目说“P产成品没有发生减值”?难道M商品不就是产成品吗?
关键区分:M商品和P产成品是两个完全独立的存货!
| M商品 | 已减值25万 | ||||
| P产成品 | 明确“没有发生减值” |
两条完全独立的逻辑线:
M商品看自己:售价减费用,直接算净值 → 已减值
N材料看P产品:产品无恙,材料安好 → 不计提
所以,您的观察是正确的(M商品确实减值了),但“P产成品没有发生减值”这句话也是正确的(题目原话),两者并不矛盾,因为它们是两个独立的存货。
05 跌价准备的动态管理:计提与转回
存货跌价准备并非一次性计提后就固定不变,而需要根据存货价值的变化进行动态调整。
计提条件
当存货成本高于可变现净值时,按差额计提。计算公式为:
当期应计提额 = (成本 - 可变现净值) - 存货跌价准备已有贷方余额
结果大于零表示需要补提,小于零则表示可能转回。
转回条件
遵循 “相同事,金额内” 原则:
必须是以前减记存货价值的影响因素已经消失
必须在原已计提的存货跌价准备金额内转回
转回后的账面价值不得超过存货原始成本
这一机制确保了存货价值的反映既及时又不过度,在谨慎性与真实性之间取得平衡。
06 结转处理:当存货离开企业
当存货通过销售、债务重组、非货币性资产交换等方式离开企业时,已计提的跌价准备也需要相应结转。
销售存货时的典型分录:
借:主营业务成本/其他业务成本借:存货跌价准备贷:库存商品/原材料这一处理将已计提的跌价准备冲减营业成本,使得利润表反映的是存货的真实成本,而非原始成本。
07 常见误区与破解之道
在存货减值判断中,有几个高频误区值得特别注意:
| 误区一 | ||
| 误区二 | ||
| 误区三 | ||
| 误区四 | ||
| 误区五 |
08 思维框架:存货减值判断决策树
面对存货减值问题时,可以遵循以下决策流程:

🧠 【一图整合】存货跌价准备核心逻辑思维导图

09 真题答案与解析回顾
第一步:M商品(直接出售)
可变现净值 = 480 - 5 = 475万元
成本500万元 > 可变现净值475万元
应计提跌价准备 = 500 - 475 = 25万元
第二步:N原材料(用于生产P产品)
P产成品没有发生减值
根据原则:材料减值看产品,产成品未减值 → 材料按成本计量
N原材料应计提跌价准备 = 0万元
应计提总额 = 25万元 + 0万元 = 25万元
💎 小鱼点睛:存货减值核心口诀
存货减值看目的,直接出售算净额。材料减值看产品,产品无恙材料安。两个存货若独立,分开判断别混淆。计提转回动态管,相同事由是红线。处置结转莫忘记,真实成本现利润。
📝 小鱼总结
会计数字背后是经济现实的镜像。当M商品的市场光芒被5万元销售费用遮蔽,当N材料的独立市价让位于产品价值链条,我们看到的不只是数字游戏,更是企业资产在时空维度下的真实映射。
最关键的一点: 面对多个存货时,一定要先明确它们之间是独立关系还是依附关系。独立的存货各自判断,依附的存货(材料→产品)遵循“材料减值看产品”的原则。
存货跌价准备这一工具,如同一位严谨的资产守护者,在乐观的市场喧嚣与谨慎的会计理性之间,划下那道价值底线。