
物理化学实验操作考试温馨提示
2026年广州市初中学业水平考试物理化学实验操作考试将于5月16日至20日举行,市招考办温馨提示考生注意以下事项:
一、科学备考,按时赴考。
考生可于5月13日起,通过区招考办、初中学校或自行在“中考服务平台”打印准考证,知晓考试编排信息。认真研读《广州市招生考试委员会办公室关于公布2026年广州市初中学业水平考试物理化学生物学实验操作考试范围的通知》(https://gzzk.gz.gov.cn/zkzz/zkxx/wjtz/content/post_10751739.html),扎实开展实验操作练习,熟练掌握每项实验的操作流程、仪器使用规范及安全注意事项,把控好10分钟考试时长节奏。备考期间,注意保持规律作息,保证充足睡眠,合理搭配饮食,以饱满精神状态迎接考试。请考生提前规划赴考路线与出行方式,充分考虑天气变化、交通拥堵等因素,考试当天务必提早出发,确保准时到达。赴考时,务必携带好准考证、身份证、长袖实验服及护目镜,若不慎遗失,应立即向带队老师报告,切勿返回寻找,以免耽误考试。家长送考后请勿在考点周边聚集,共同维护安静、有序的考试环境。
二、规范操作,注意安全。
严格遵守实验室安全管理规定,开考前要穿戴好长袖实验服、护目镜,考试过程中,规范使用实验仪器药品和处置废弃物,若发生仪器故障、试剂泼洒等突发状况,应立即向监考员报告。操作时要注意规范自身姿态,切勿遮挡摄像头或在拍摄范围外操作;除平板电脑外,禁止触碰摄像头、网线、连接线、录制箱等设备;可通过平板电脑上的倒计时,实时掌握剩余考试时间;部分试题需在平板电脑录入实验操作数据或结果,操作时务必仔细核对。每场考试结束前,若发现操作失误,可对实验进行重做或纠正,考试将以最后一次操作记录为准进行评分。考生如对考试过程有疑议,可向考点仲裁处提出申诉。
三、遵章守纪,诚信应考。
认真学习《广州市招生考试委员会办公室关于加强初中学业水平考试诚信教育的通知》《广州市中考理化实验操作考试考生守则》等内容,严格遵守考试纪律,切勿携带有无线通信功能的设备(如手机、无线耳机、智能手表、智能手环、智能眼镜等)、电子存储记忆录放设备、学习资料以及易燃易爆危险品等进入考试区域,要自觉服从监考员和其他考试工作人员的管理,积极配合金属探测仪检查和身份验证,不得以任何理由妨碍监考员及考试工作人员履行职责,不得扰乱考场秩序。对于考试过程中出现的舞弊行为,将依据《广东省中学教育考试违纪行为处罚办法》进行处理,请考生切勿因小失大。
预祝各位考生考试顺利!
附件:1.广州市中考理化实验操作考试考生守则
2.广州市中考理化实验操作考试流程图
附件1
广州市中考理化实验操作考试考生守则
一、考生须携带准考证、身份证、长袖实验服及护目镜参加考试。每个时段开考前30分钟(规模较大考点可提前至45分钟),考生有序进入考点,刷脸核验身份,并核查准考证和身份证。严禁携带无线通信工具、电子存储记忆录放设备、学习资料以及易燃易爆危险品等物品进入考试场所。考生如未携带长袖实验服及护目镜,及时向学校带队老师报告和申领,考试结束后归还带队老师。
二、考生进入备考室时须接受金属探测仪检查,并签到。考生在备考室穿好长袖实验服,准备考化学实验的还须正确佩戴好护目镜。
三、考生进入对应考场时,须按分配的座位号对号入座。入座后,在平板电脑上刷脸进行身份核验,如信息异常,请立即举手示意。
四、开考前,考生须认真核对实验台上的实验用品。考试开始前或考试过程中,如有实验用品缺失或损坏、平板电脑工作不正常,及时举手报告。
五、开考信号发出后,考生方可开始实验操作,且须独立完成考试内容。部分试题需考生在平板电脑上录入实验操作考试数据或结果。注意身体姿态,严禁移动视频录制箱,不得遮挡、扭转实验台上的摄像头,切勿在摄像头拍摄范围外操作。不得有意并尽量避免触碰除平板电脑外的其他信息化设备,如摄像头、网线、连接线、录制箱等零部件,考生可通过平板电脑上的倒计时掌握考试剩余时间。
六、考试期间,考生不得将身份证、准考证等个人证件放置在实验台上,不得摘下护目镜,不得随意走动,不得交头接耳,不得左顾右盼,以免影响他人考试。
七、考生须注意实验安全,不得进行与试题要求无关的操作,出现突发情况时,立即报告监考员妥善处理。
八、考生要注意保护环境,不准乱倒化学废液。离场时,考生不得将仪器和药品带离实验室,防止发生意外事故。
九、每场考试时间截止前,考生可以对实验操作进行重做、纠正。考试过程中若出现重新操作某些或全部实验步骤,则依据最后一次操作进行评分。
十、实验操作完成后不得提前离开座位,考试结束信号发出后,在监考员指引下有序离开考场,返回指定场所。离场时不得将试题带出考场,不得大声喧哗影响他人。
十一、考生如对考试过程有疑议,可向考点仲裁处提出申诉,由考点仲裁小组调看相关视频,出具仲裁意见及简要说明。
十二、考生应严格遵守考场纪律,自觉服从管理,不得以任何理由妨碍考务人员正常工作。对于违反纪律者和有舞弊行为的考生,将按照有关规定,视情节轻重,分别给予批评教育、取消该科考试成绩等处理。对扰乱考场秩序,威胁监考人员人身安全的,将移交公安部门依法处理。
附件2
广州市中考理化实验操作考试流程图


来源:广州市招考办
4月1日,招考办公布了2026年广州市初中学业水平考试物理化学生物学实验操作考试范围。
物理、化学实验操作考试,面向的是2026届中考生(现初三),考试时间已确定为2026年5月16日-20日。
生物学实验操作考试,面向的是2027届中考生(现初二),考试时间已确定为2026年5月11日-15日。
具体考试范围如下↓↓↓
Physics
物理实验操作考试范围


















-可上下滑动查看-
Chemistry
化学实验操作考试范围












-可上下滑动查看-
Biology
生物学实验操作考试范围


-可上下滑动查看-
Examination Measures
2026广州中考理化生实验操作考试办法
01
考试成绩及成绩应用
实验操作考试的科目为物理、化学、生物学三科,分值各为10分。
物理、化学实验操作考试分数与该学科学业水平考试闭卷笔试分数相加后作为该学科学业水平考试总成绩,计入录取总分,考试成绩当年有效;生物学实验操作考试分数与该学科学业水平考试闭卷笔试分数相加,经转换后以等级形式呈现,作为录取参考。
02
考试内容
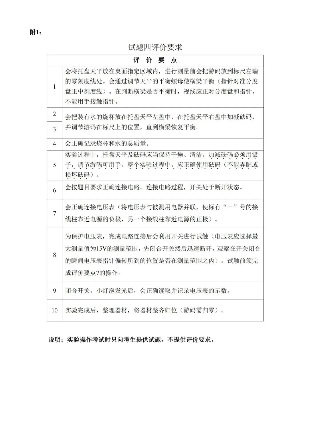
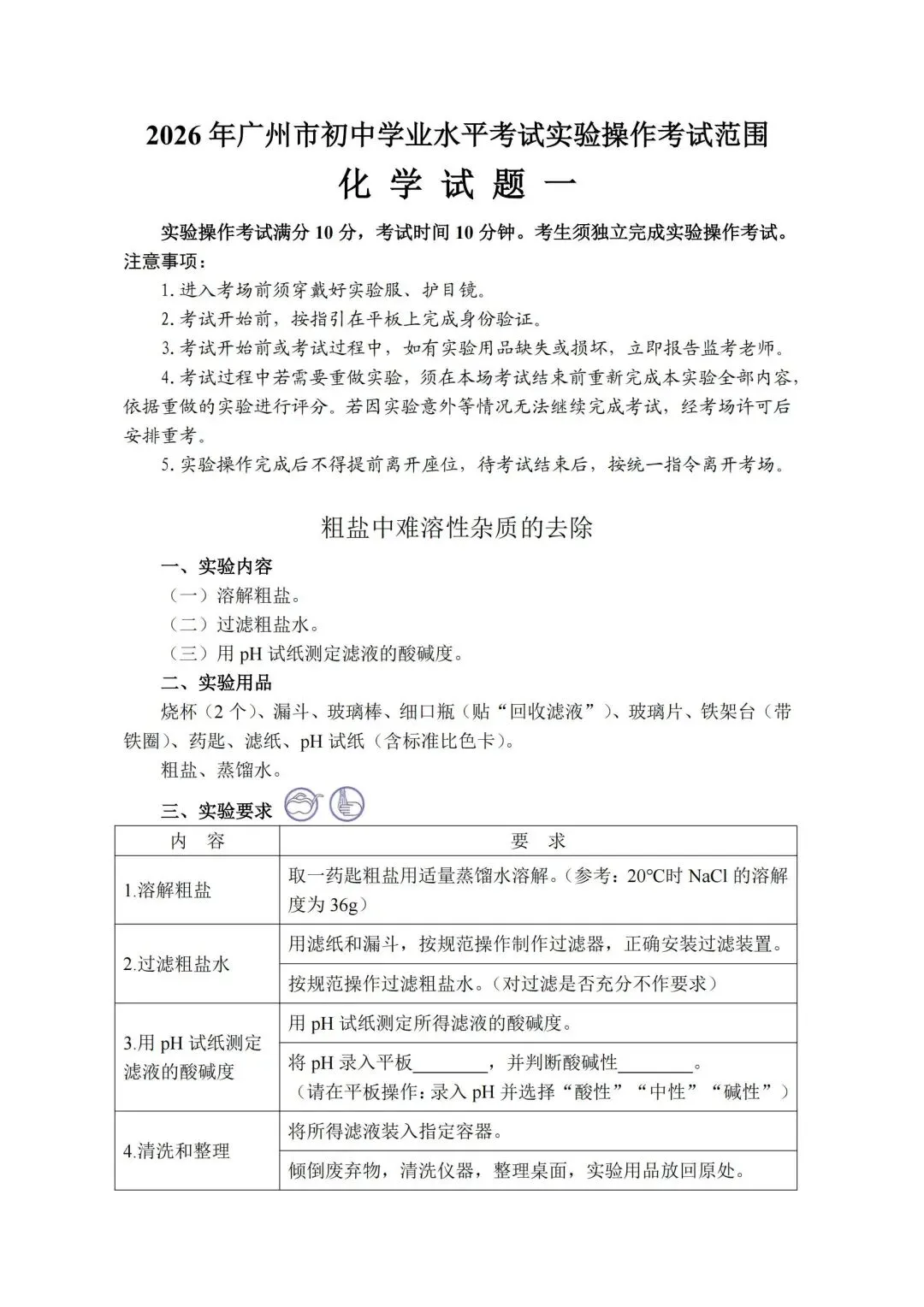
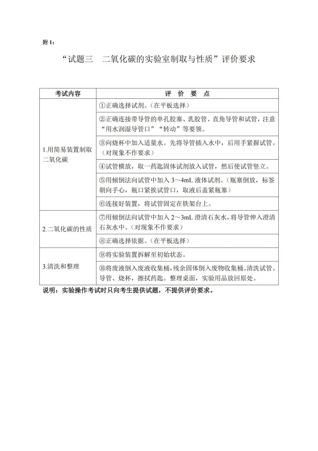
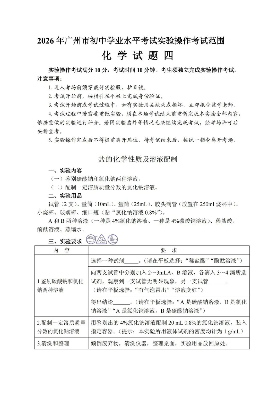
考试范围为各科目课程标准规定的实验内容,重点考核学生的实际操作技能、实践能力和探究能力。每年考试前1个月,由市招考办公布当年具体考试内容范围。其中,物理、化学科目各命制4套试题,考试现场随机分配1套试题给考生考试;生物学科目命制1套试题。
03
考试方式
物理、化学实验操作考试采取考生现场实际操作的方式进行,利用信息技术实时录制存储学生考试过程。物理、化学实验考试同时组织,考生一次考两科(分不同考场),单人单桌独立完成实验操作;考生参加实验操作考试须穿白色长袖实验服,进行化学实验操作考试还须佩戴护目镜。
生物学实验操作考试采取考生现场实际操作的方式进行,具体实施方案由各区自行制定,报市招考办备案后实施。
04
考试时长
每科考试时间为10分钟。
05
评分方式
物理、化学实验操作考试根据考试过程录像采取网上集中评分,并积极探索应用人工智能评分。
生物学实验操作考试评分由各区自行组织。
06
免考
视力残疾一级和二级、上肢残疾考生,凭第二代及以上有效期内《中华人民共和国残疾人证》可申请物理、化学、生物学科目实验操作考试免考;色盲、高度近视或高度远视考生,凭本市二级以上医疗机构医学证明可申请化学、生物学科目实验操作免考。免考考生实验操作考试成绩按申请科目实验操作考试全市平均分计(四舍五入取整)。
*所有考试准确日期以广州市招考办最新通知为准,建议家长和考生收藏本推文,及时关注官方动态,合理规划备考节奏!也预祝各位考生取得理想成绩!













△点击查看23周年视频
△点击查看学生课堂视频
△点击查看编程赛事视频
△点击查看教师日常教研视频


△点击查看米娜查理国际礼仪介绍视频
地址:广州市花都区永发路16号2-319房,2-320房