老师给大家整理了最全16区2026二模试卷&答案,给大家都更新到所有初三年级社群及百度网盘中,大家按需下载~
后面相关2026各区二模定位也会给大家搜集整理,如果想了解学校&排名&定位参考情况可以群内咨询。

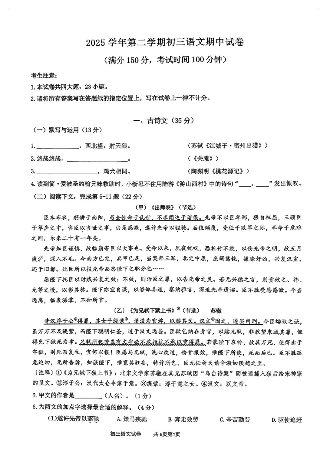
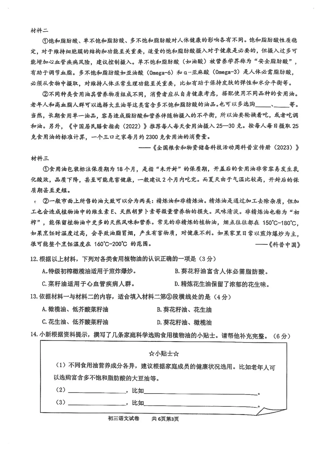
浦东语文






浦东数学



浦东英语






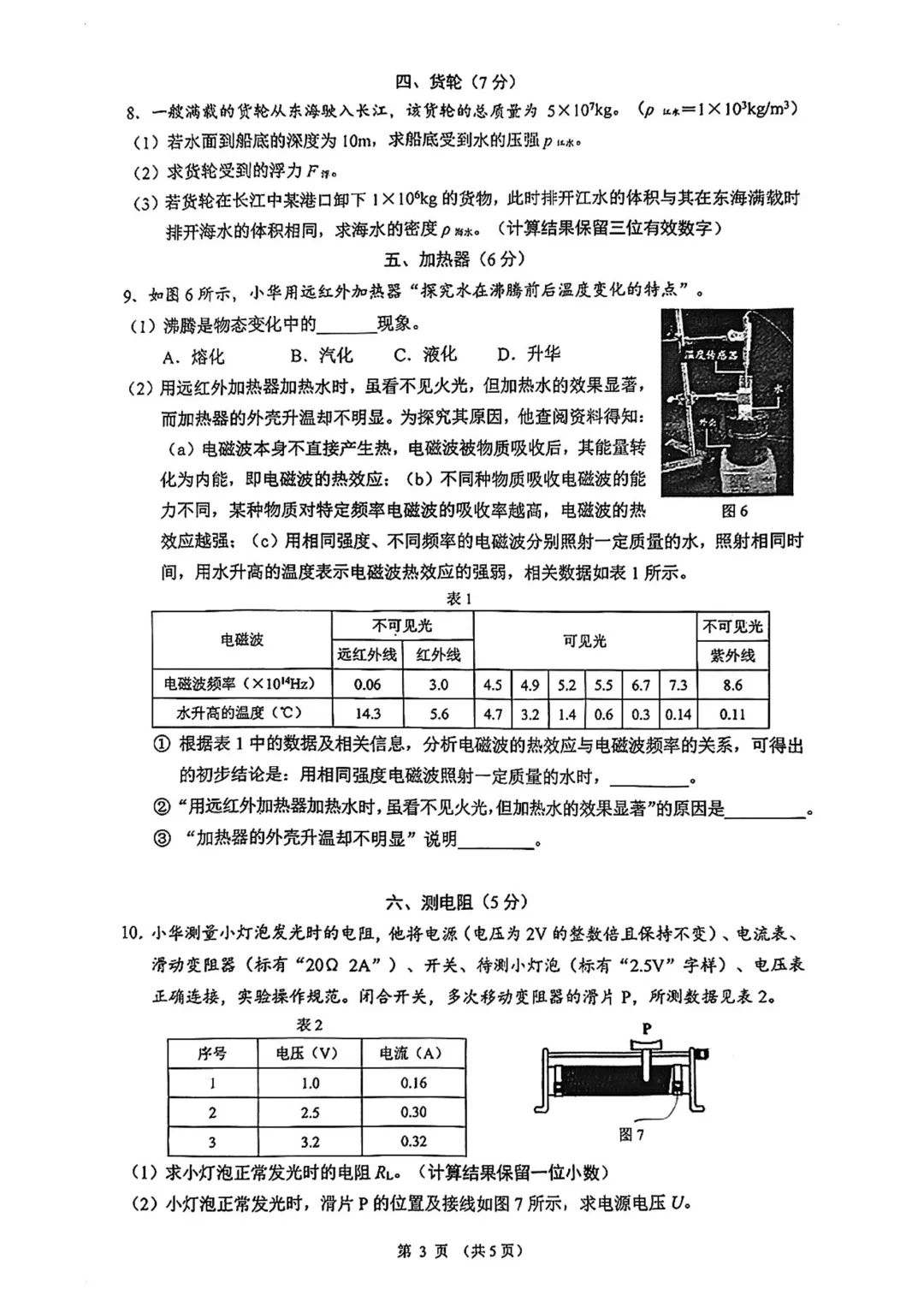
浦东物理






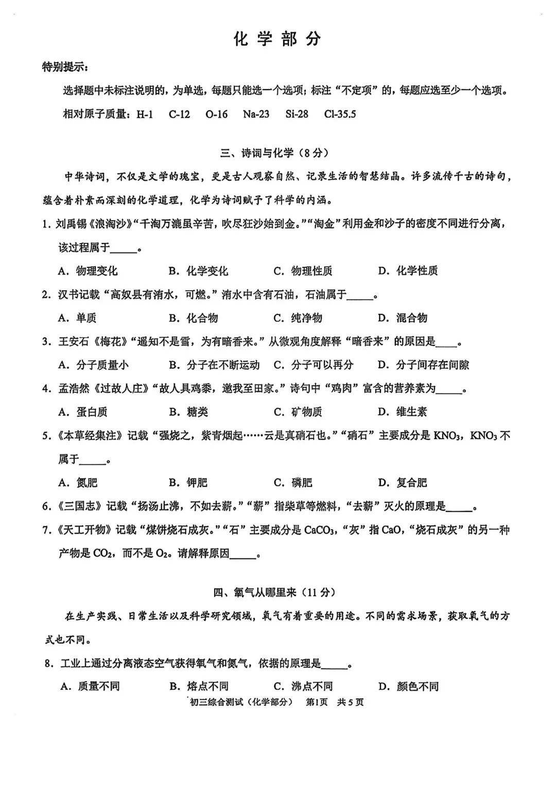
浦东化学



浦东跨学科




浦东历史



长宁语文



长宁数学






长宁英语






长宁物理






长宁化学






长宁跨学科




长宁历史






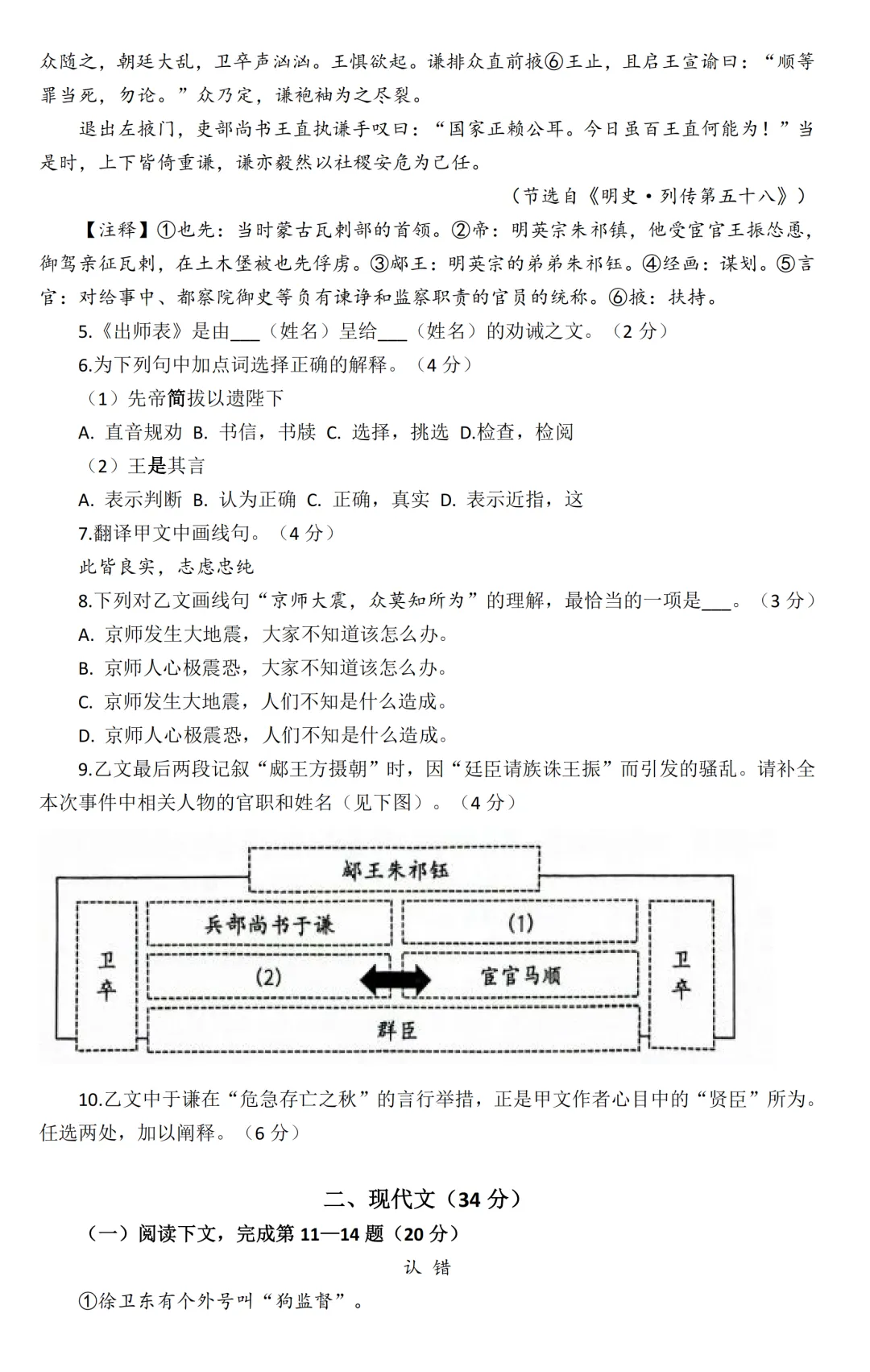
普陀语文



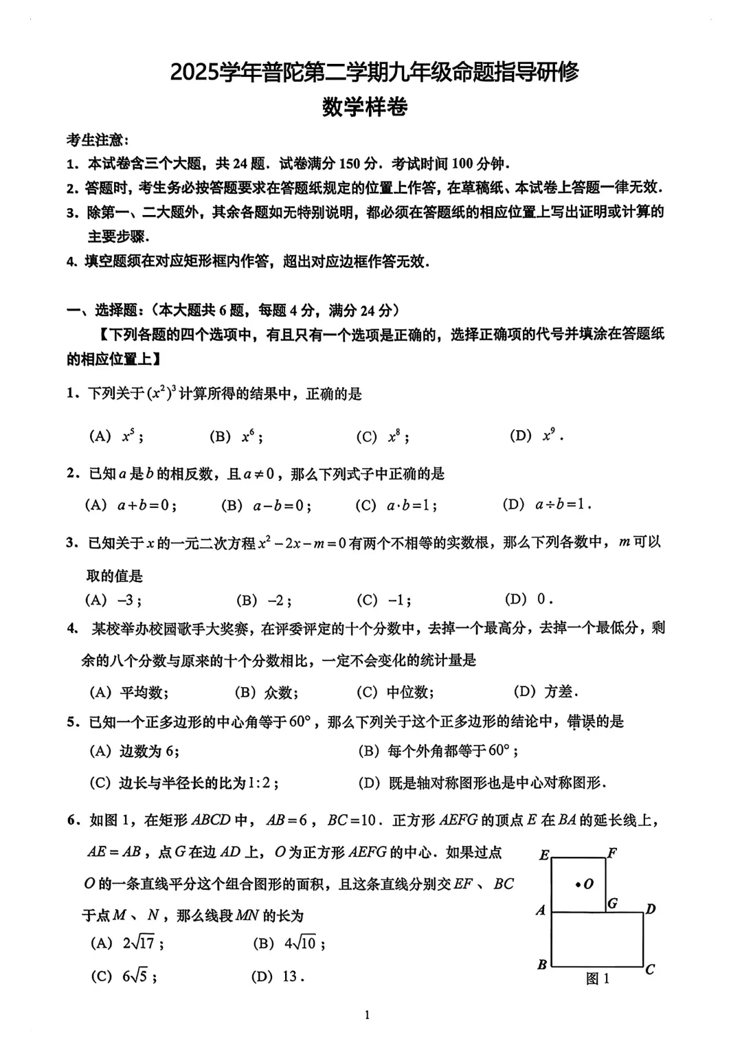
普陀数学






普陀英语






普陀物理






普陀化学






普陀跨学科




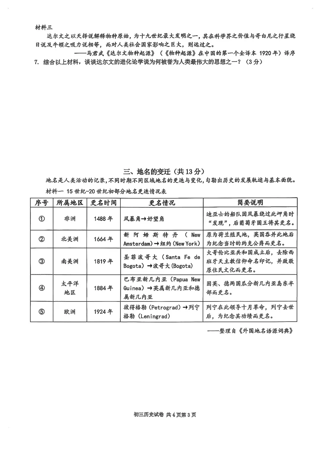
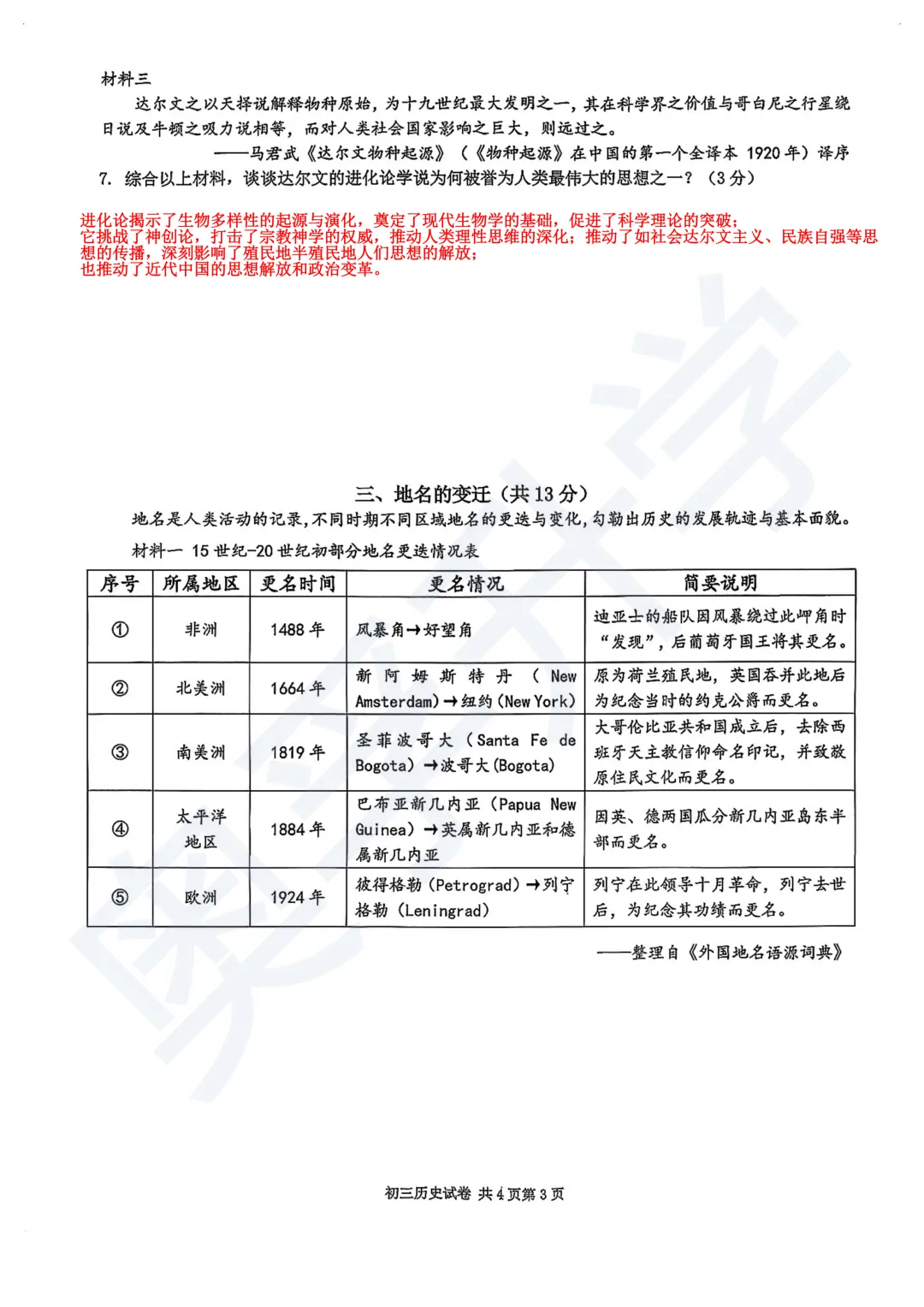
普陀历史



青浦化学






青浦历史






奉贤数学






奉贤跨学科




16区考过的二模<真题+答案(大部分)>都整理好啦,有需要的家长直接到网盘里下载!ps:试卷及答案来源于家长提供、学生回忆版及其网络分享,仅供参考。
后面相关2026各区二模定位也会给大家搜集整理,如果想了解学校&定位参考情况可以群内咨询。

文章来源:
四季读书网
版权声明:本文内容由互联网用户自发贡献,该文观点仅代表作者本人。本站仅提供信息存储空间服务,不拥有所有权,不承担相关法律责任。如发现本站有涉嫌抄袭侵权/违法违规的内容, 请发送邮件至23467321@qq.com举报,一经查实,本站将立刻删除;如已特别标注为本站原创文章的,转载时请以链接形式注明文章出处,谢谢!