点击蓝字 关注我们

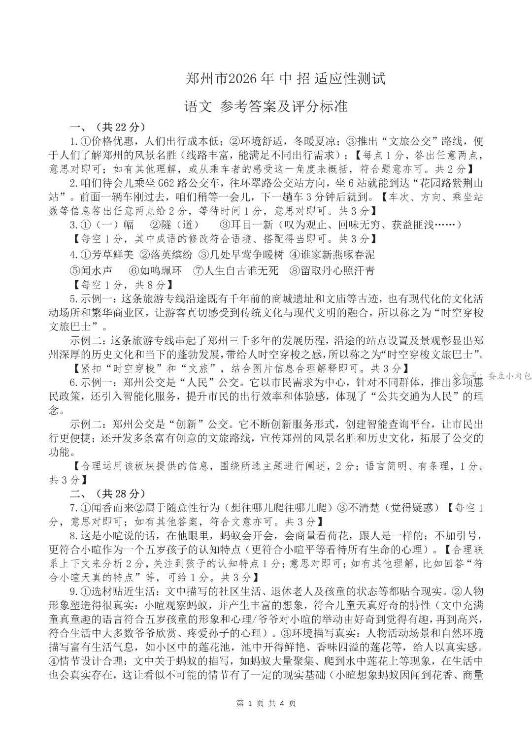
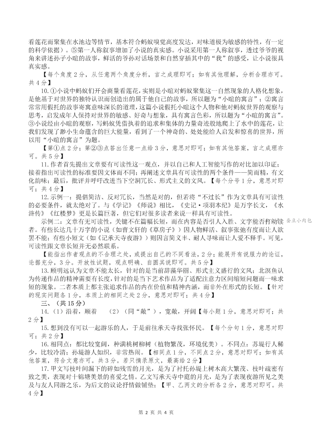
2026
中考加油
✦✦
奋力一搏 一战成名
✦ ✦
2026年河南省郑州市九年级一模语文试卷&答案
【文末左下角点击“阅读原文”即可下载 试题及解析!】
模
拟












七年级
【月考】
2026年河南省实验中学七年级下期第一次月考数学试卷及解析【文末附语、数、外】
2026年河南省郑州市第七中学(金桂校区)七年级下学期月考数学试卷及解析【附语数外】
2026年河南省郑州市第四中学(京广分校)七年级下学期月考试卷及解析
2026年河南省郑州市郑州四中实验学校七年级下学期月考数学试题
2026年河南省郑州市第96中学七年级下学期周测数学试题(4.9)
2026年河南省郑州市枫杨外国语中学七年级下学期月考数学试卷
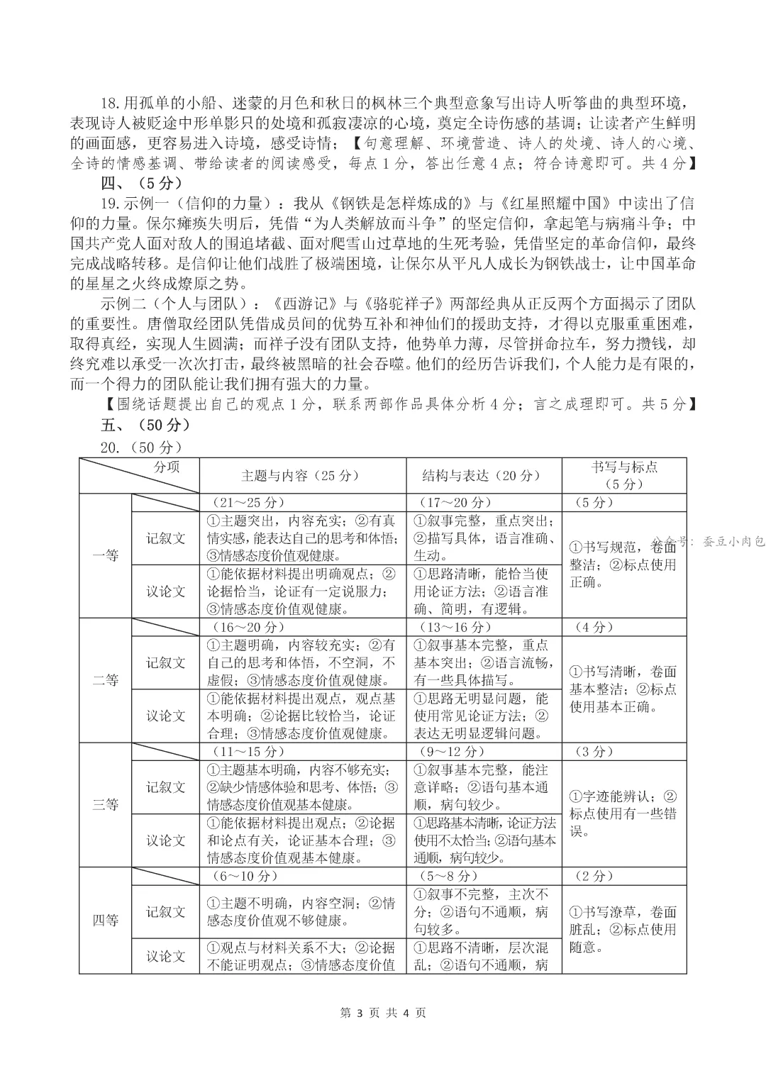
【期中】
2026年河南省郑州市九校联考七年级期中考试数学试卷【七科】
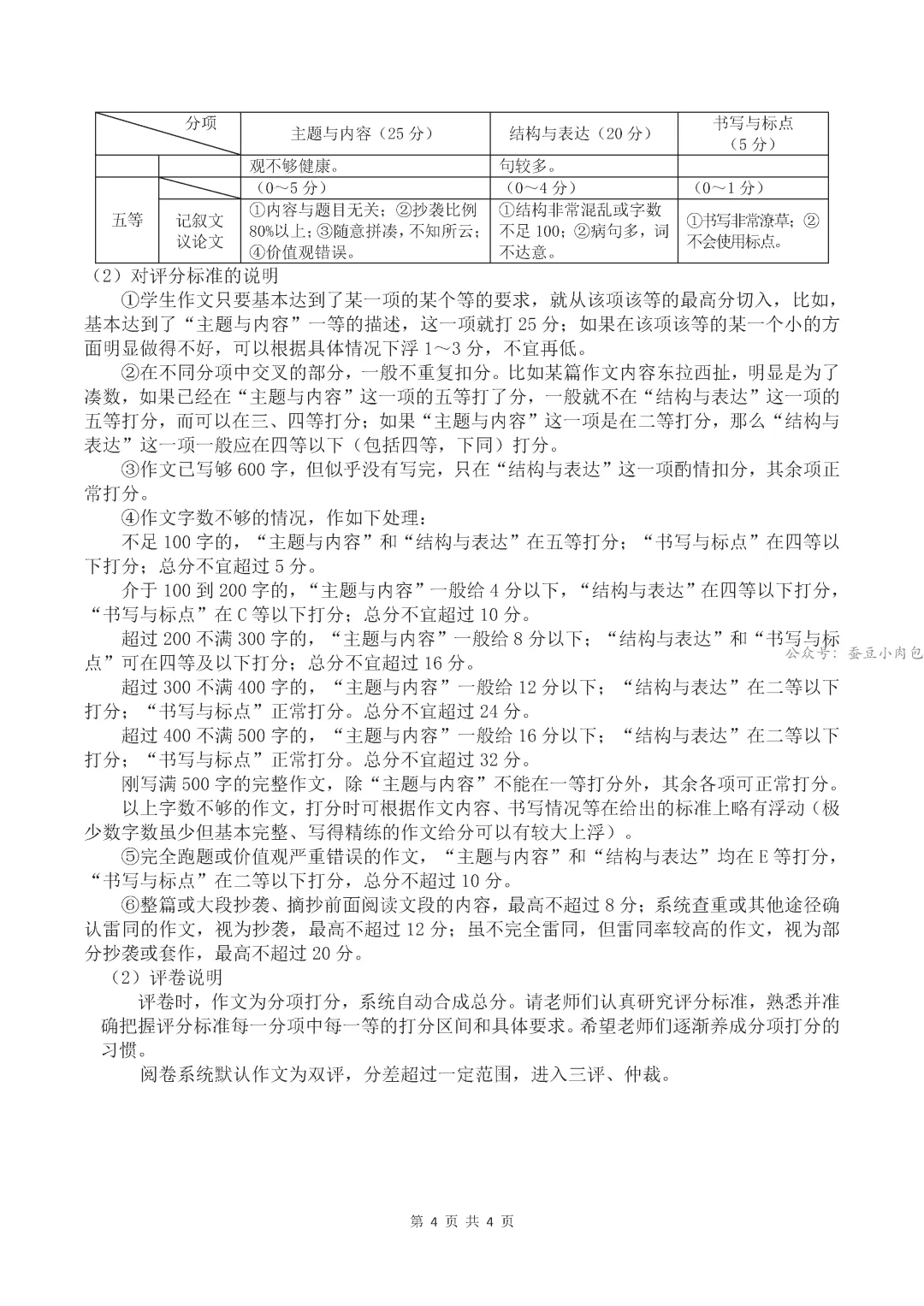
【AK试卷】
【AK】2025年郑州东分实验AK数学试卷(11月)【文末附语数外三科试卷】
【AK】2025年郑州东外AK试卷(12月)【文末附语数外三科试卷】
八年级
【2026年开学考】
2026年河南省郑州市57中南校八年级(下)开学测试数学试卷
【月考】
2026年河南省郑州市郑州实验外国语学校八年级下学期月考数学试题
2026年河南省郑州市第四中学(本部)八年级下学期月考试卷【附其他科目】
2026年河南省郑州市枫杨外国语八年级下学期月考数学试题(4.10)
2026年河南省郑州市第四中学迎宾中学八年级下学期月考数学试题
2026年河南省郑州市第73中学八年级下学期第四次周测数学试题
2026年河南省郑州市树人外国语学校八年级下学期月考数学试题【附其他科试题】
2026年河南省郑州市中原领航实验学校八年级下学期周测数学试题
2026年河南省郑州市枫杨外国语八年级下学期月考数学试题(4.10)
2026年河南省郑州市第四中学迎宾中学八年级下学期月考数学试题
2026年河南省郑州市第73中学八年级下学期第四次周测数学试题
2026年河南省郑州市树人外国语学校八年级下学期月考数学试题【附其他科试题】
2026年河南省郑州市中原领航实验学校八年级下学期周测数学试题
【期中】
2026年河南省郑州市郑州外国语中学八年级下学期期中考试数学试卷及解析【文末附其他科】
【地市】
2026年河南省周口市郸城县八年级下学期阶段检测数学试题(4月)
九年级
2026《河南省初中学业水平考试解析与检测》(初中)(数学、物理、化学、政治)
2026年《河南省初中学业水平考试解析与检测—数学》新变化【文末附语、英、物】
【好题汇编】5年中考1年模拟数学真题分类汇编(河南专用)(2021-2025)【7科】
【一模】
2026年河南省郑州市八十中九年级下学期适应性测试试卷数学试题
2026年河南省郑州市82中九年级下学期第一次月考数学试卷及解析
2026年河南省郑州市经开外国语中学九年级一模数学试题及解析【文末附其他科】
2026年河南省郑州市桐柏一中九年级下学期第一次月考试卷(4.2)
2026年河南省郑州市群英中学九年级第一次模拟考联考数学试题
2026年河南省郑州市河南省第二实验中学中招模拟数学试卷(4.16)
2026年河南省郑州市郑州高新区第二实验中学中招模拟数学试卷(4.15)
2026年河南省郑州市二七区国际城中学九年级中考模拟数学试卷
2026年河南省郑州市郑州市树人外国语中学九年级中考模拟数学试卷
2026年河南省郑州市桐柏一中教育集团九年级下学期4月月考数学试卷及解析
2026年河南省郑州市第一OO中学九年级下学期学情检测数学试卷及解析
2026年河南郑州市第四初级中学上街校区九年级下册月考数学试卷及解析
2026年河南省郑州市第85中学九年级模拟考试数学试卷【文末附7试题卷】
2026年河南省郑州市朗悦外国语学校下学期九年级中考二模数学试卷及解析
【地市模拟】
2026年河南省开封市中考一模数学试卷及参考答案【附9科试题卷及解析+听力材料】
2026年河南省三门峡市中考一模数学试卷及参考答案【附7科试题卷及解析+听力材料】
2026年河南省濮阳市中考一模数学试卷及参考答案【附其他科试题卷及解析】
2026年河南省安阳市中招一模数学试卷及解析【文末附7科试题+解析】
2026年河南周口市部分商水县部分乡镇学校初中学业水平模拟数学试题及解析
2026年河南省商丘市第十六中学九年级中招模拟校内自主训练一数学试卷及解析【附其他科目】
2026年河南省驻马店市上蔡县名校协作体模拟预测数学试题及解析
2026年河南省信阳市地区一模数学试卷及解析(附7科试卷及解析,含听力材料)
2026年河南安阳市安阳县中考一模数学试题【文末附7科+听力材料】
2026年河南省新乡市九年级一模数学试题及解析(文末附7科试题+解析)
2026年河南焦作市中考一模数学试题及解析【文末附7科+听力材料】
2026年河南省郸城县白马中学等三校中考预测一模数学试题及解析【文末附7科试题卷及解析】
2026年河南省驻马店市驿城区第四中学九年级一模数学试题及解析
2026年河南省周口市扶沟县部分乡镇学校中考模拟数学(二)试题及解析
2026年河南省信阳市羊山中学九年级月考数学试题及解析(3月27日)
2026年河南省河南大学附属中学九年级下学期测试数学试题及解析(3月份)
2026年河南省洛阳市汝阳县中考一模测试数学试卷及解析【附其他科目】
2026年河南省驻马店市泌阳县九年级下期第一次质检测数学试题及解析【附其他科+听力材料】
2026年河南省南阳市宛城区中考一模数学试卷及答案【文末附7科试题卷】
2026年河南省许昌市长葛市中考一模数学试卷及答案【文末附7科试题卷+听力】
2026年河南扶沟县曹里乡初级中学等校中招考试模拟数学试卷及解析(名校之约二)
2026年河南省商丘市民权县、人和镇第一初级中学等三校中考模拟数学试卷及解析
2026年河南省周口市沈丘县石槽中学九年级模拟测试数学试卷及解析
2026年河南省平顶山市中招一模数学试卷及解析【附其他科试题卷】
2026年河南省周口市项城市九年级模拟监测(一)数学试题及解析
2026年河南省开封市金明中学九年级中招模拟校内自主训练二数学试卷及解析
2026年河南省许昌市中考一模数学试题及答案【附7科+听力材料】
2026年河南省周口市项城市九年级模拟监测(一) 数学试题及答案
2026年河南省周口市川汇区九年级中考第一次模拟考试数学试卷及解析
2026年河南省洛阳市涧西区中考一模数学试卷及答案【文末附7科试卷+解析】
2026 年河南驻马店市泌阳县中考模拟训练·数学(二)及解析
2026年河南省信阳市平桥区中招一模数学试卷及解析【文末附7科试卷+听力材料】
2026年河南省漯河市郾城区九年级下学期期中学业质量监测数学试题及解析
2026年河南省洛阳市瀍河区九年级中考一模数学试题及参考答案
2026年河南省信阳市潢川县、固始县中招模拟考试数学试卷及解析
2026年河南省禹州市中招一模数学试卷及解析【文末附7科试题+解析】
【模拟】
2026年河南省九年级中招模拟校内自主训练(一)数学试题及解析
2026年河南省中招考试模拟(一)数学试题及解析【投石大联考】【附其他科及听力】
2026年河南省初中学业水平考试试卷·数学【WV原创定制卷一】
2026年河南省中考一模模拟卷-考向卷-数学试卷及解析【文末附7科】
2026年河南省中考一模模拟卷-预测卷-数学试卷及解析【附7科+听力材料】
2026年河南省中考数学一模:提分卷(河南专用)数学试卷及解析
2026年中考数学第一次模拟考试:突破卷(河南专用)数学试卷及解析
【中原名校大联考】2025-2026学年河南省九年级阶段质量监测数学试卷及解析
2026年河南省中招模拟校内自主训练二数学试卷与解析【附7科+听力材料】
2026年河南中考模考九年级阶段性评价(四)试卷【DC原创】
2025年专题性合集
中考中选择题的热考题型(22种题型汇总+专题训练)Word版
解分式方程与分式方程应用(考点清单+19种题型解读)(Word版)
专题讲义:一次函数与反比例函数(15大题型+高分技法+限时提升练)
函数的整点,定点,定值问题(2种命题预测+5种题型汇总+专题训练+3种解题方法)
中考冲刺:相似常考的6大类型20种模型 含模型剖析与结论归纳(Word版)
中考热点:尺规作图在压轴题中的应用(11种题型汇总+专题训练)(Word版)
中考数学:规律探究与新定义型问题、涵盖10大题(Word版)
十大几何最值模型:几何法、代数法、将军饮马、胡不归、费马点、阿氏圆、逆等线、瓜豆原理(含word)
满分冲刺:二次函数最值问题几何与代数方法全梳理:19种考法归纳(Word版)
几何培优:全等三角形24个模型、易错必刷69题(Word版)
【数学思想的运用】分类讨论思想和数形结合思想(2种命题预测+17种题型汇总+专题训练)(Word版)
中考几何:圆必考模型(8大类型16种模型+模型剖析)(word版)
2025年河南省初中学业水平考试解析与检测数学(上、下册)(无水印)
中考数学:平行四边形中的几何变换、定值、最值、动点、存在性问题【十大题型】
七、八、九年级专训
愿珍惜这份友谊!



公众号|蚕豆小肉包