谏言:千淘万漉虽辛苦,吹尽狂沙始到金,博观而约取,厚积而薄发。语文、数学、英语、物理、历史、化学、生物、地理、政治各科试题完整版汇总!

🔝试题及解析查看↑
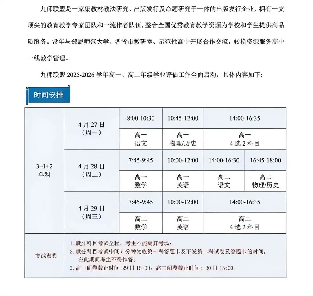
考试名称:2026年河南省九师联盟高一4月期中联考教学质量检测
考试日期:2026年4月27-28号
二、考试时间及范围




文章来源:
四季读书网
版权声明:本文内容由互联网用户自发贡献,该文观点仅代表作者本人。本站仅提供信息存储空间服务,不拥有所有权,不承担相关法律责任。如发现本站有涉嫌抄袭侵权/违法违规的内容, 请发送邮件至23467321@qq.com举报,一经查实,本站将立刻删除;如已特别标注为本站原创文章的,转载时请以链接形式注明文章出处,谢谢!