

武汉初三四调是中考前最后一次全市统考,通常被看作是中考前最重要的一次全市“实战演习”。它的重要性主要体现为 “中考风向标” 和 “志愿定盘星”
考试科目与安排:完全模拟中考,是中考前的一次“全真模拟”。
核心作用:检验复习成果、指导志愿填报、锁定签约名额。成绩是志愿填报的重要参考,也是高中签约的关键依据。
本号正更新此次考试全科试卷及答案,希望能够帮助到大家!
A
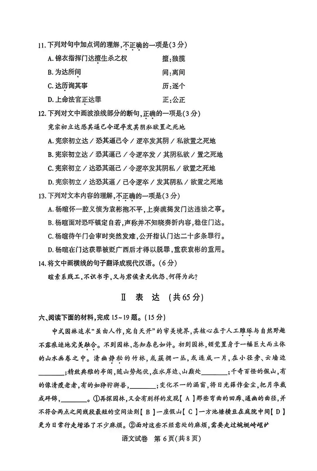
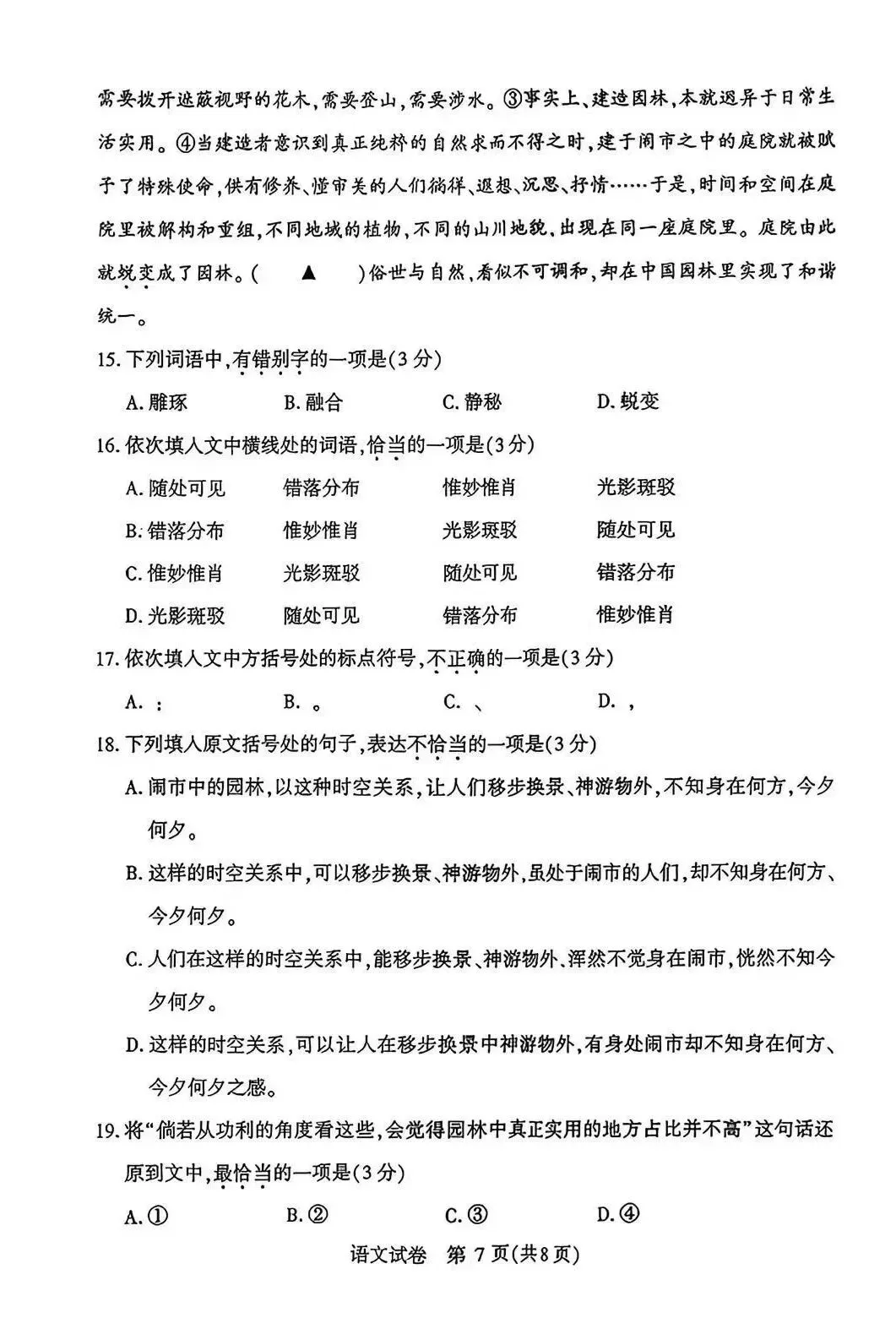
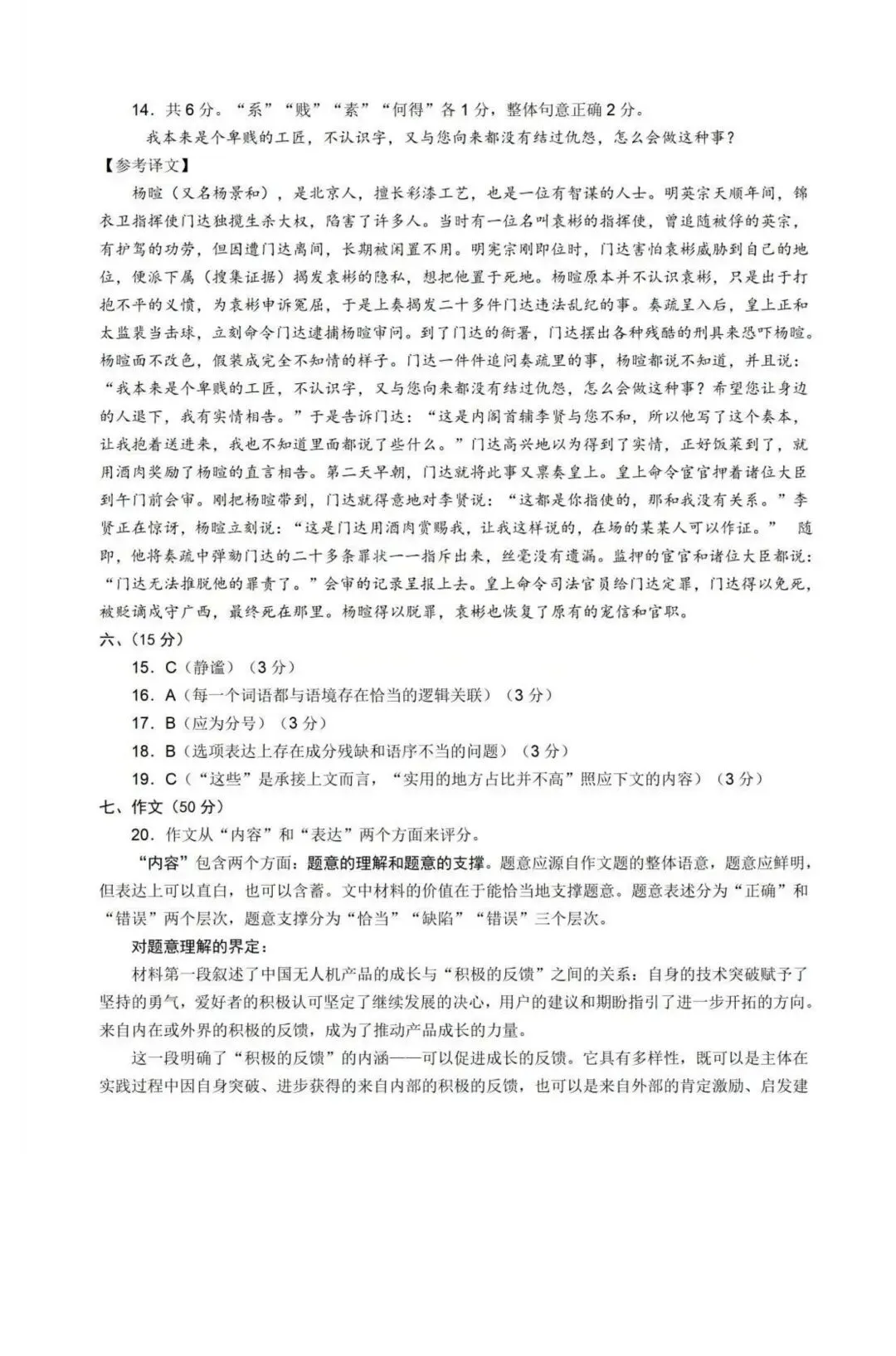
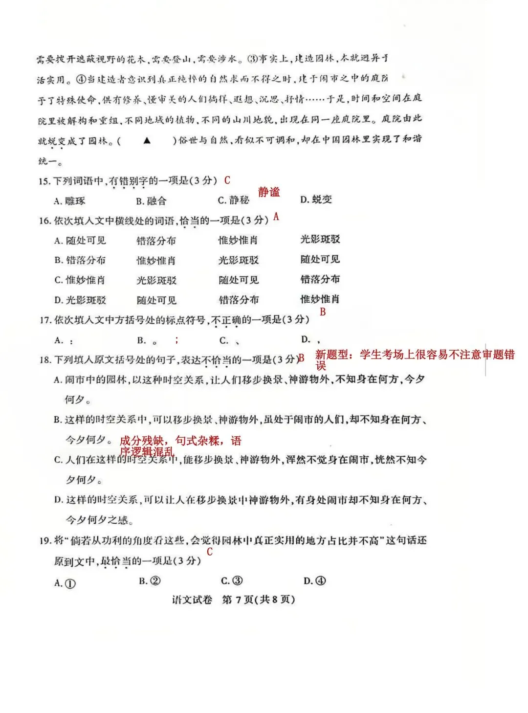
语文试卷
GOSHINE EDUCATION







B
参考答案
GOSHINE EDUCATION



C
参考解析
GOSHINE EDUCATION







关注 武汉高昇
了解武汉中考资讯!
不想孩子进职高 ?就再努把力 !

【初三中考全托集训】
小班教学,快速提分







文章来源:
四季读书网
版权声明:本文内容由互联网用户自发贡献,该文观点仅代表作者本人。本站仅提供信息存储空间服务,不拥有所有权,不承担相关法律责任。如发现本站有涉嫌抄袭侵权/违法违规的内容, 请发送邮件至23467321@qq.com举报,一经查实,本站将立刻删除;如已特别标注为本站原创文章的,转载时请以链接形式注明文章出处,谢谢!