关注我们 关注高考
2026届绵阳三诊所有考试科目已经结束,小编为大家收集整理了相关考试科目试卷及参考答案,供考生估分和查漏补缺参考!
绵阳地区的考生基数大,因此绵阳的诊断考试对全川的考生都有很大的参考意义。一起来看看,试卷情况吧~
语文试卷及参考答案
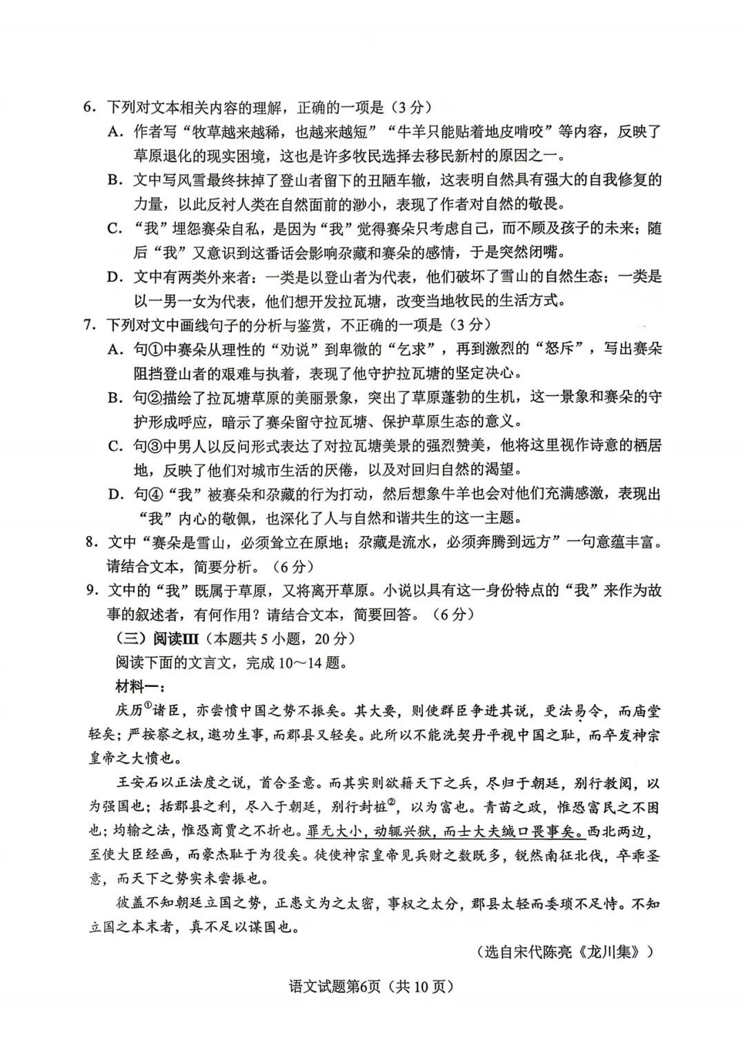
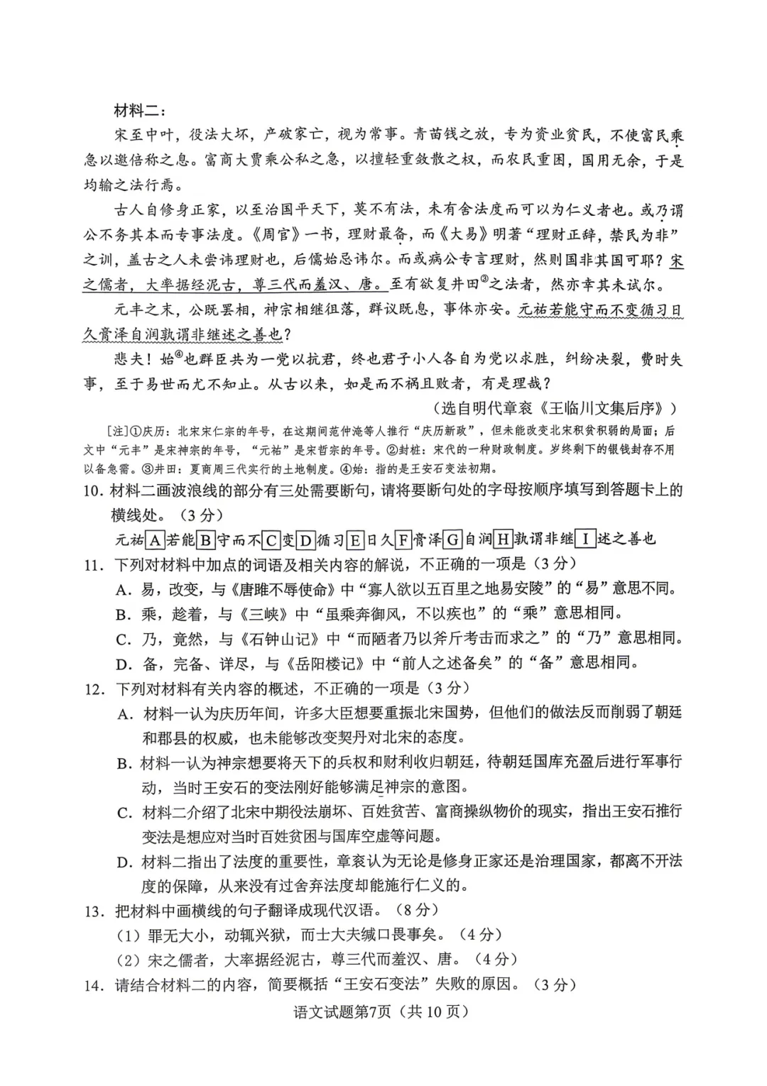
语文试卷:










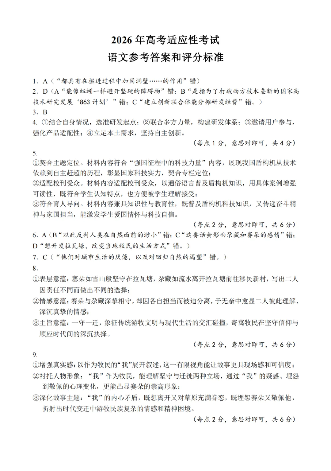
语文参考答案:



数学试卷及参考答案
数学试卷:




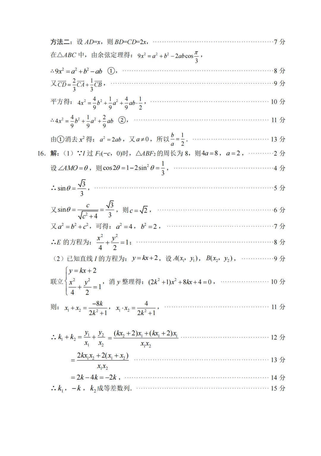
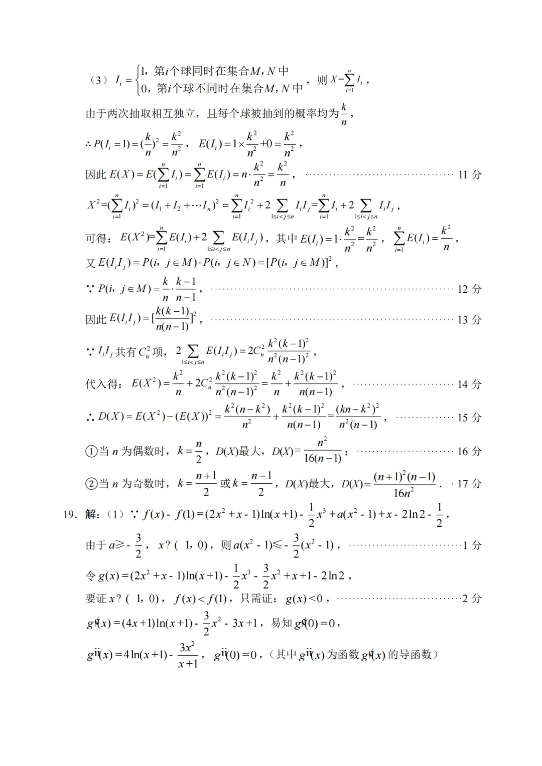
数学参考答案:







英语试卷及参考答案
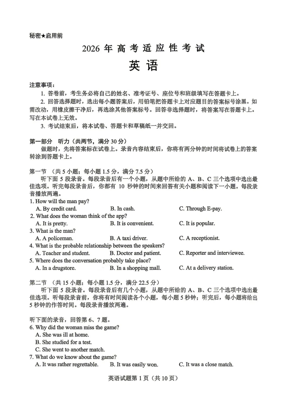
英语试卷:










英语参考答案:


物理试卷及参考答案
物理试卷:






物理参考答案:



化学试卷及参考答案
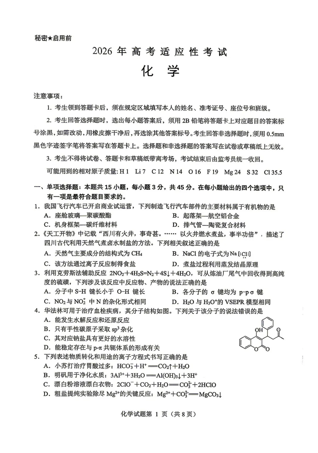
化学试卷:








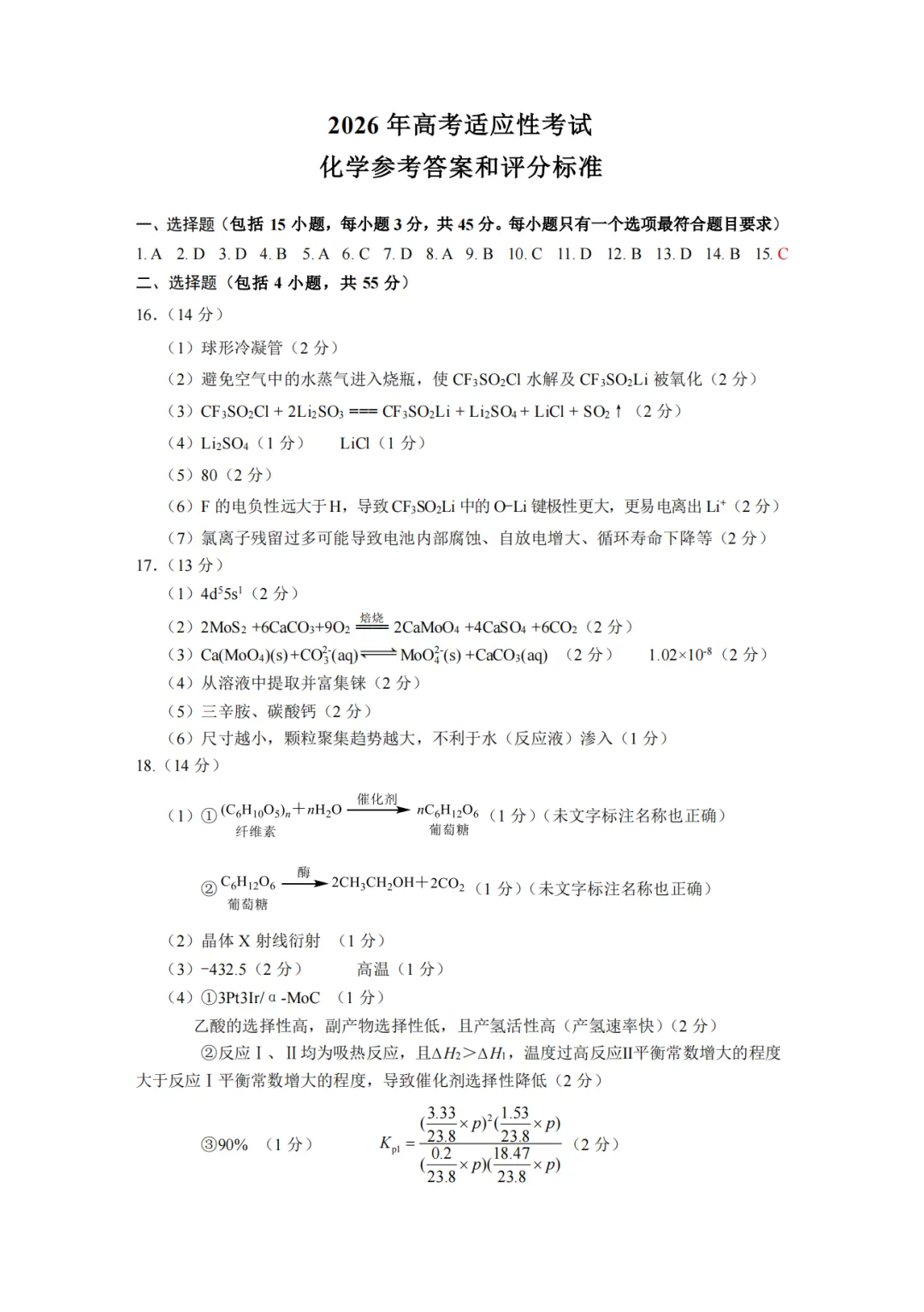
化学参考答案:


生物试卷及参考答案
生物试卷:







生物参考答案:

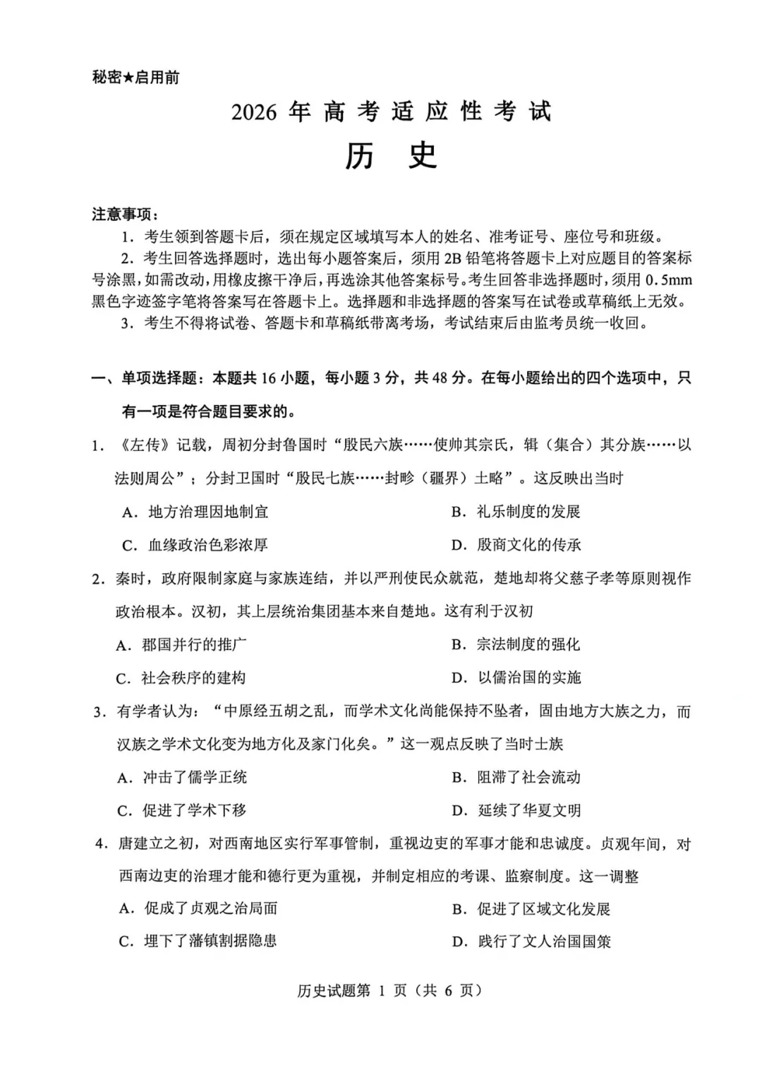
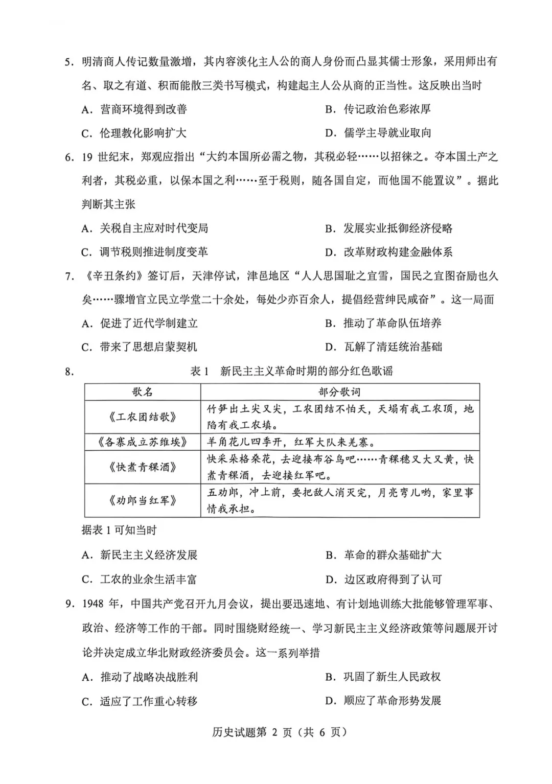
历史试卷及参考答案
历史试卷:






历史参考答案:

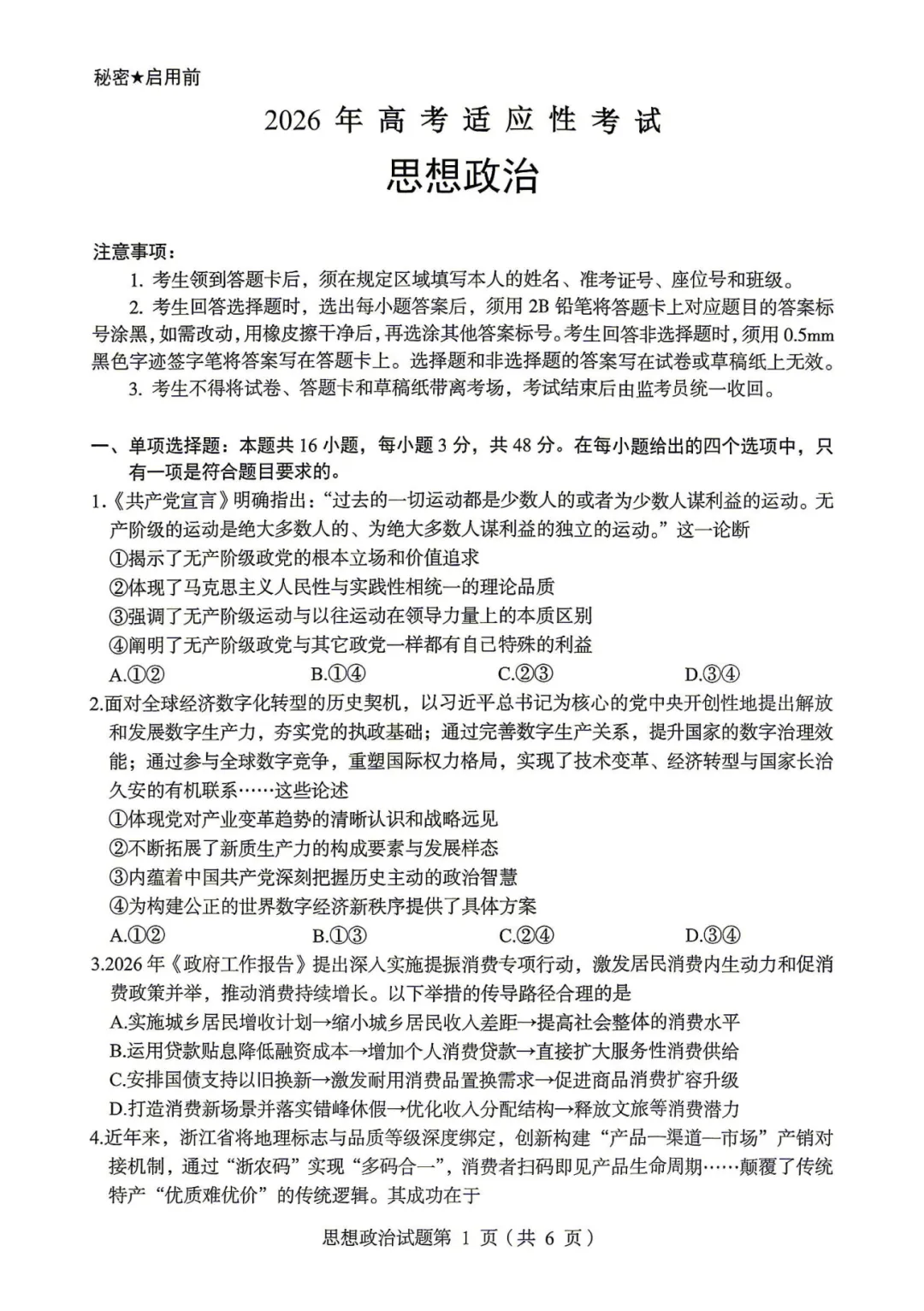
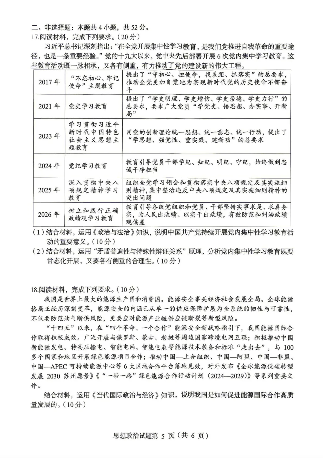
政治试卷及参考答案
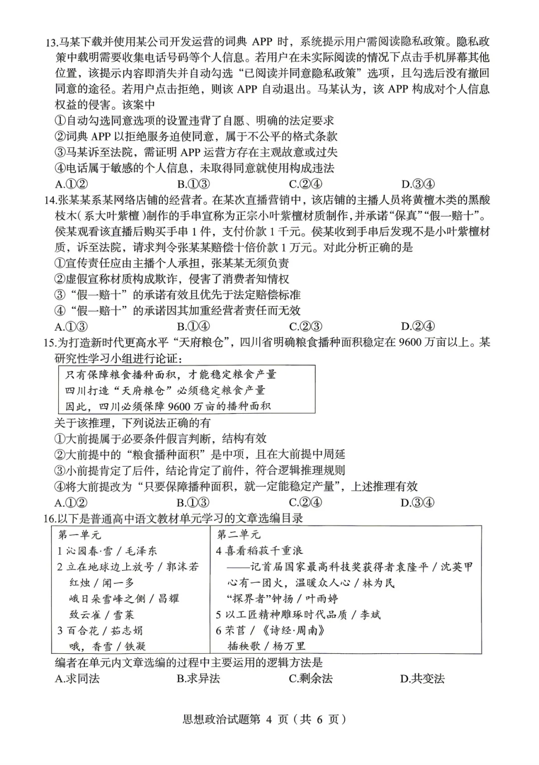
政治试卷:






政治参考答案:


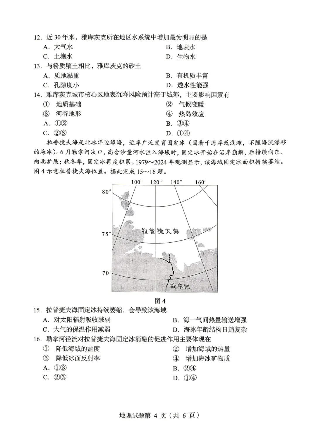
地理试卷及参考答案
地理试卷:






地理参考答案:

来源:网络平台,贵在分享,版权归原作者及原出处所有,分享为公益,未用于营利,如涉及版权等问题,请及时联系管理员删除,谢谢!

子规教育一站式解决孩子升学问题
科学测评、升学规划、
择校指导、学习力提升、
新高考选科、志愿填报、
国际和港澳升学规划!
公司地址
锦江校区:锦江区中港广场二栋二单元44楼4408室。
乐山校区:乐山市市中区居竹园小区(柏杨东路549号)
咨询电话
锦江校区:028-85951696
公司网站
http://www.ziguishengya.com/