·北京名校说
2026西城初三一模语文考试结束,热心家长分享感受:比海淀简单?!
北京名校说收集整理了2026西城初三一模语文试题、海淀初三一模语文答案、海淀一模物理试卷,各科试题答案会在考后及时更新,记得持续关注我们哦~



西城初三一模语文作文题目

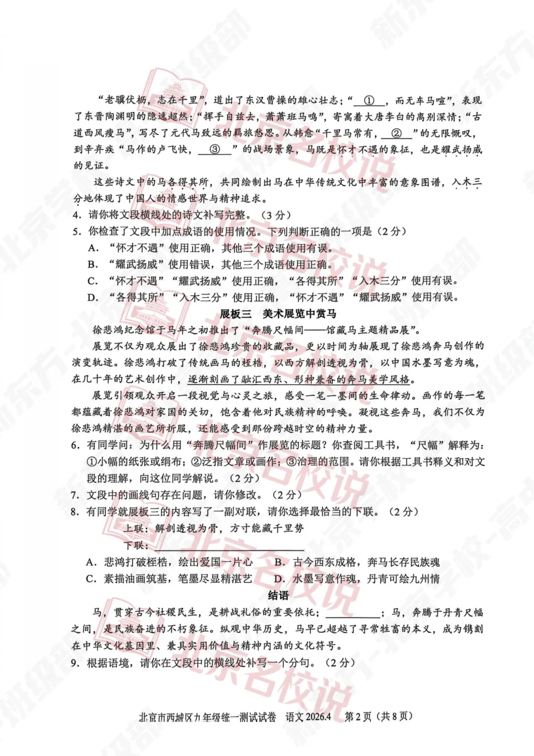
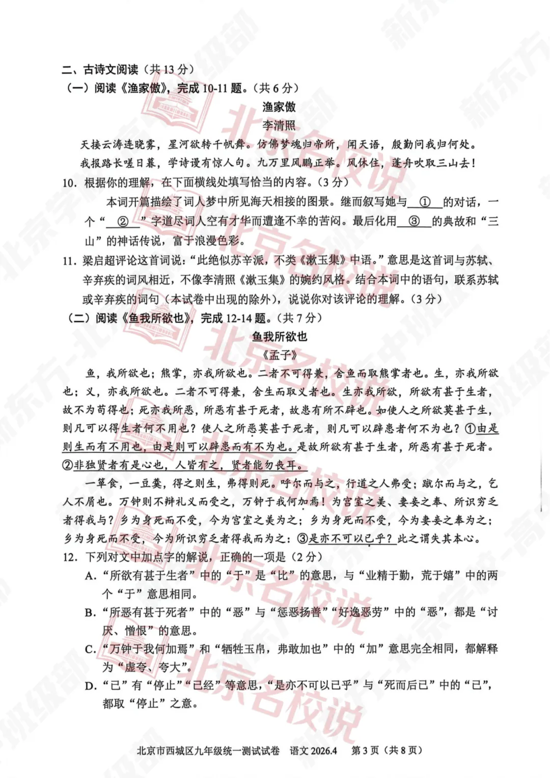
从下面两个题目中任选一题,按要求写一篇作文。
(1)以“大显身手”为题目,写一篇作文。
(2)将“与”补充完整,作为题目,写一篇作文。
要求:将作文题目写在答题卡上。文体不限,诗歌除外。字数在600-800之间。不出现学校的真实校名、师生姓名等。


↓上下滑动查看更多,点击查看大图↓









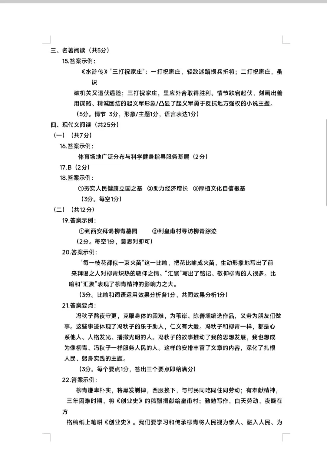
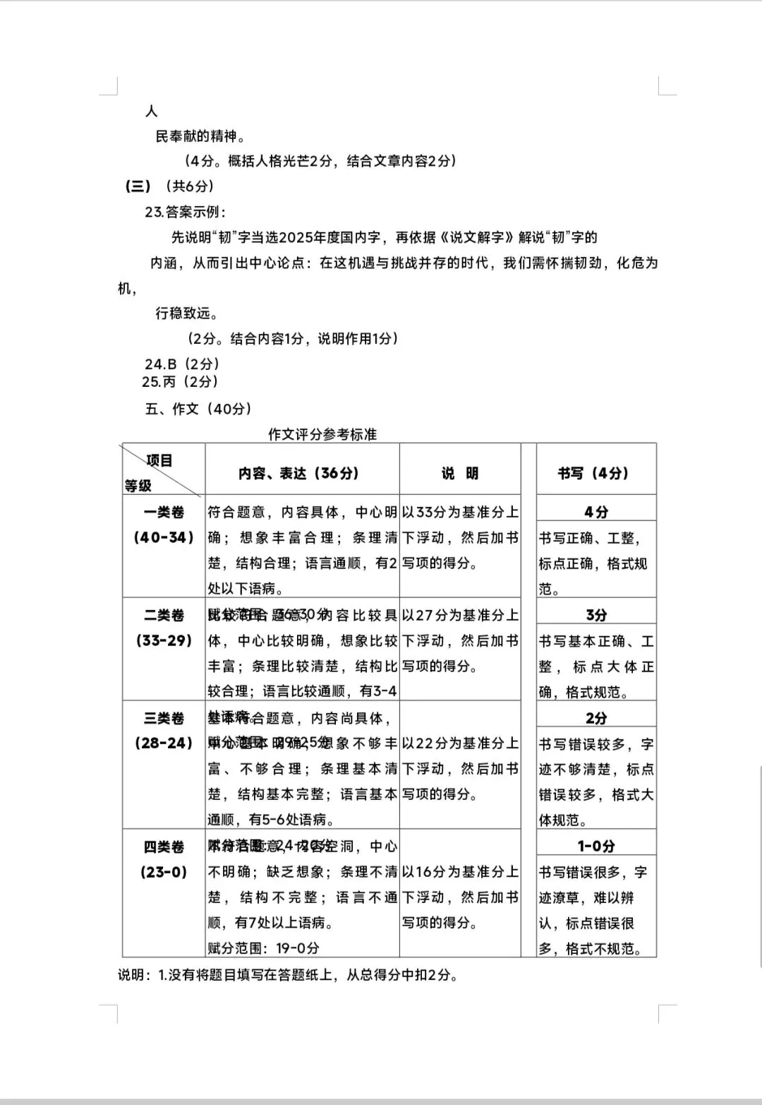
*注意:答案内容为热心网友分享,北京名校说仅做收集,非官方答案,供大家参考~
↓滑动查看↓






北京名校说收集整理了大家对一模考试感受,一起来看↓↓


各区初三一模试卷整理收集中
扫码添加查看
&下载各区初三一模试卷↓

2026北京中考一本通来了!
《高中指南白皮书》助力数万家庭顺利上岸
12 本纸质书涵盖18城区,政策 + 校情二合一
全面、系统、便捷📢0元包邮纸质书,免费申领!

👆长按识别下方二维码👆
🌟添加老师,获取领取方式!


北京家长都关注的宝藏账号
★★★温馨提示:获取更多升学资讯、知识点干货以及热门试题及答案等内容,点击上方关注公众号↑↑了解更多初中升学讯息~


声明本文素材部分来源网络,以上图文贵在分享,版权归原作者及原出处所有。分享为公益,未用于营利,如涉及版权等问题,请及时与管理员联系删除。

点分享

点收藏

点在看

点点赞