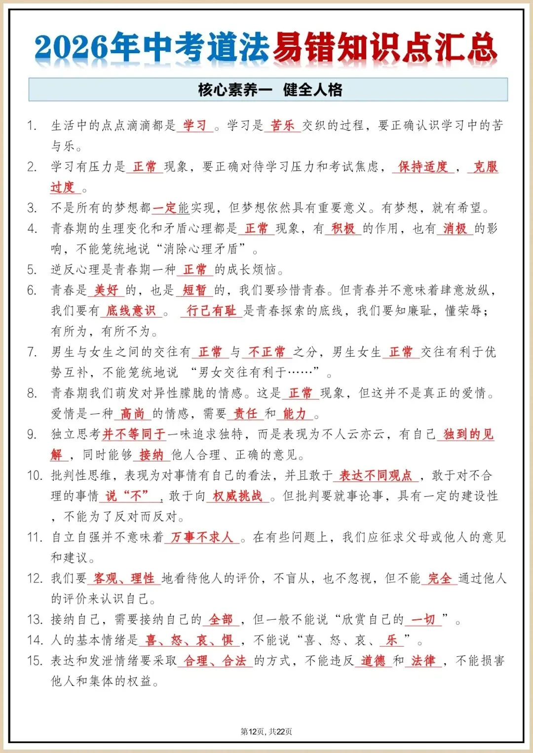
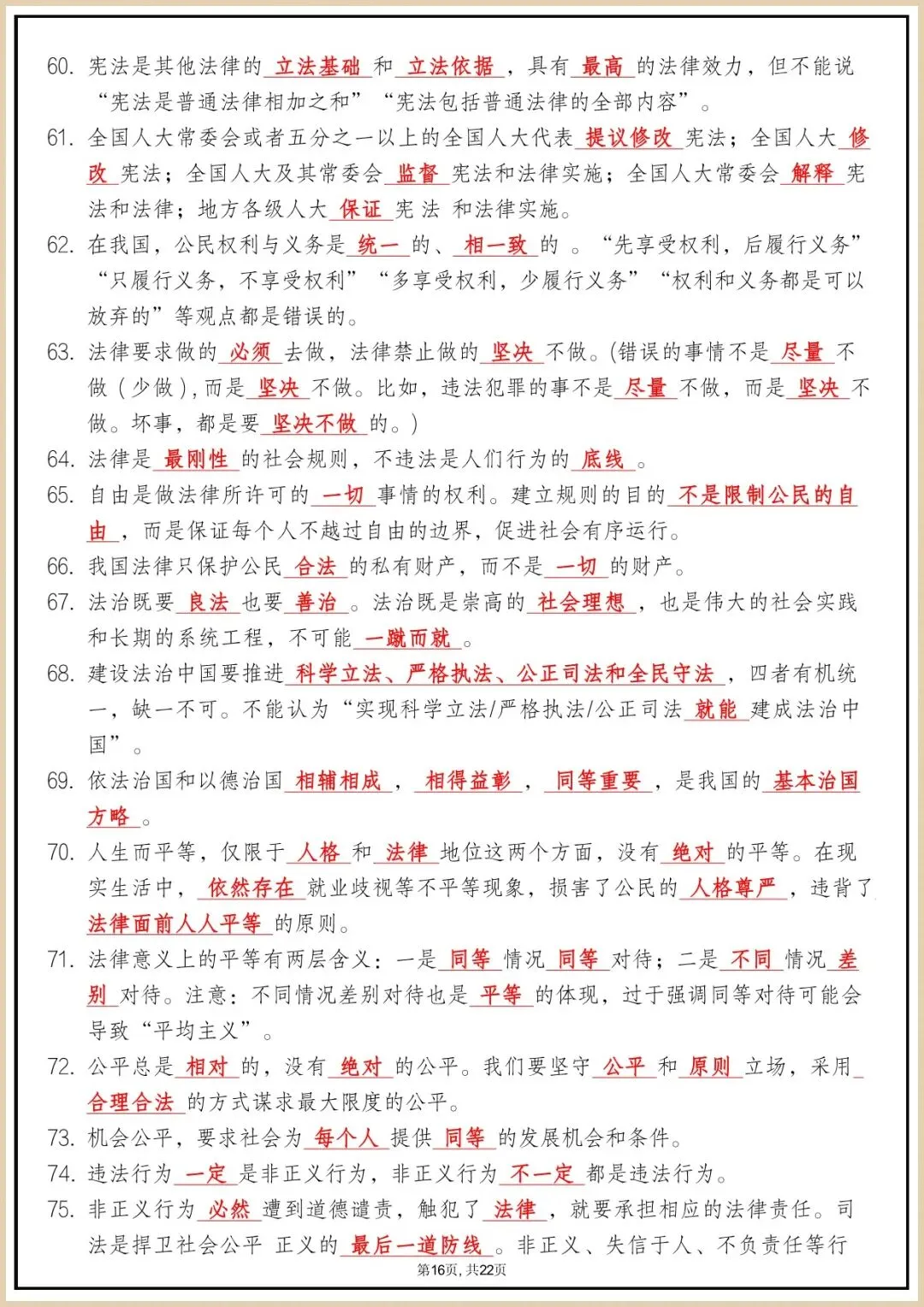
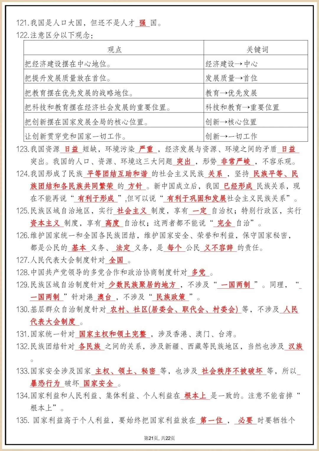
中考倒计时 | 2026年中考道法答题技巧与模板+易混易错145题(电子版可打印)

今日干货整理初中学习资料,中考倒计时|2026年中考道法答题技巧与模板+易混易错145题,文字版+图片梳理:
一 解题的方法是逻辑和技巧并用
选择题是基础分的“必争之田”。对于不同的题型要用好“四审、四排除”的方法。对于“说明体现类”的题目,要从材料中提取出关键信息,并转化成教材上的观点;而对于“原因类”的题目,则需要弄清楚因果关系,去掉因果颠倒或者无关选项。漫画题、图表题更侧重于考查考生的综合分析能力,要仔细阅读标题、画面细节以及数据变化的趋势,并联系教材知识作答,才有可能正确解题。
主观题就是拉开差距的地方。无论是“意义价值类”还是“启示做法类”的题目都应按照“材料+教材+分析”的方式来写。“短评类”的题目要写标题,正文按是什么、为什么、怎么做分层,逻辑要清楚。答案要分条作答,并且用学科术语,联系材料进行分析,不要出现“两张皮”的现象。
二、容易出错的地方:细节决定成败
在道法考试里,很多失分都是因为概念弄混或者说法太绝对。例如,法律规定全体社会成员都要遵守,不能说全体公民;犯罪的本质特征是严重的社会危害性,并不是违反了刑法;共同富裕并不等于同时富裕、平均富裕。这些细小的地方就是命题人设置陷阱的地方。
高频易错145题也要不断地去消化。“善意的谎言”并不违反诚信原则,网络不是法外之地,未成年人受特殊保护但是不等于有特权。不但要懂得它们为什么是这样的,还要知道它们是怎么样的。
三、备考建议:心态和策略都很重要
备考道法不但是知识的积累,也是思维的训练。可以创建一个错题本,把容易混淆和错误的地方分门别类地整理出来,隔段时间就复习一下。并且要关心时事热点,能够运用课本知识去分析现实问题,提高自己的思维深度。













点击下方公众号关注,可进入主页!
说明
本微信公众账号分享的资源均通过网络等公共合法渠道获得,仅供试用!版权属于原出版机构或影像公司,本资源为电子载体,传播分享仅限于家庭使用与交流心得、参考和辅助购买决策,不得以任何理由在商业行为中使用,若喜欢此资源,建议购买实体产品。文章中的视频及图片均来自网络,版权归原作者或原出版社所有。如有侵权,请及时联系删除。