

距离2026南宁中考仅剩2月
语文一模早已不只是阶段性检测
难度上调、题型更活、失分更重
精准对标2026中考命题风向
方向错了全是无用功,抓准考点才能高效提分!
#01
一模难度精准拆解
难度再升级,失分点高度集中
2026南宁语文一模整体难度小幅提升,试卷难易配比保持易:中:难=6:3:1,但难题更聚焦、中档题更灵活,对考生能力要求明显提高。
•基础易题75分:涵盖课内默写、字音字形、基础选择,本该稳稳拿满,却成不少同学粗心丢分重灾区
•中档题型31分:成语运用、信息概括、诗词赏析、文言翻译,是拉分核心区,多数学生在此卡住瓶颈
•压轴难题16分:100%集中在文学类文本+文言文阅读,句段作用、深层含义、人物品质分析,直接拉开A+与普通分段差距
近三年难度对比
直白来说:基础拿不全、中档做不对、难题不会答,语文分数自然难突破!
#02
试卷整体概况
思途客教育·初三语文教研组
本次语文一模试卷共23小题,分为积累运用、非连续性文本阅读、文学类文本阅读、诗词鉴赏、文言文阅读、整本书阅读、作文七大板块,满分120分,考试时长150分钟。
#03
七大板块核心考点
+ 失分点全拆解
1️⃣积累运用(22分):题型微调,易错点激增
•字音字形:全部源自课本原文,丢分本质是课本知识不扎实
•成语/病句/标点:贴合真实语境考查,死记硬背难以得分
•默写(6分):满分必争板块,跨年级篇目组合考查,记忆模糊即丢分
•仿写:由自主书写改为选择题,审题不清极易出错
•对联:从选句升级为自主创作,对仗工整+主题贴合双重要求,难度明显提升
2️⃣非连续性文本(9分):从“找信息”转向“用信息”
摒弃简单原文摘抄,侧重考查概括能力与生活启示提炼
新增流程图实际运用(物流运输方案),强调结合生活、逻辑清晰
以中档题为主,概括不全、逻辑混乱是主要失分原因

3️⃣文学类文本(14分):试卷重难点,题型全面升级
•情节概括:基础送分题,务必稳拿
•词语赏析:中档踩分题,无答题模板易丢分
•句段作用:新增可删/不可删辨析,需从内容、结构、主题、表达效果多角度作答
•关键句含义:需先补全关键词再解析,脱离主旨极易答偏

4️⃣诗词鉴赏(6分):考查精细化,靠蒙无法得分
由选择题改为填空题,意象、典故需精准理解
重点句赏析:手法+内容+情感缺一不可,要点不全直接扣分
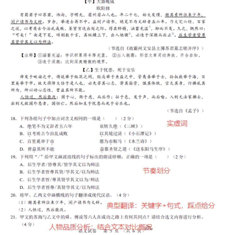
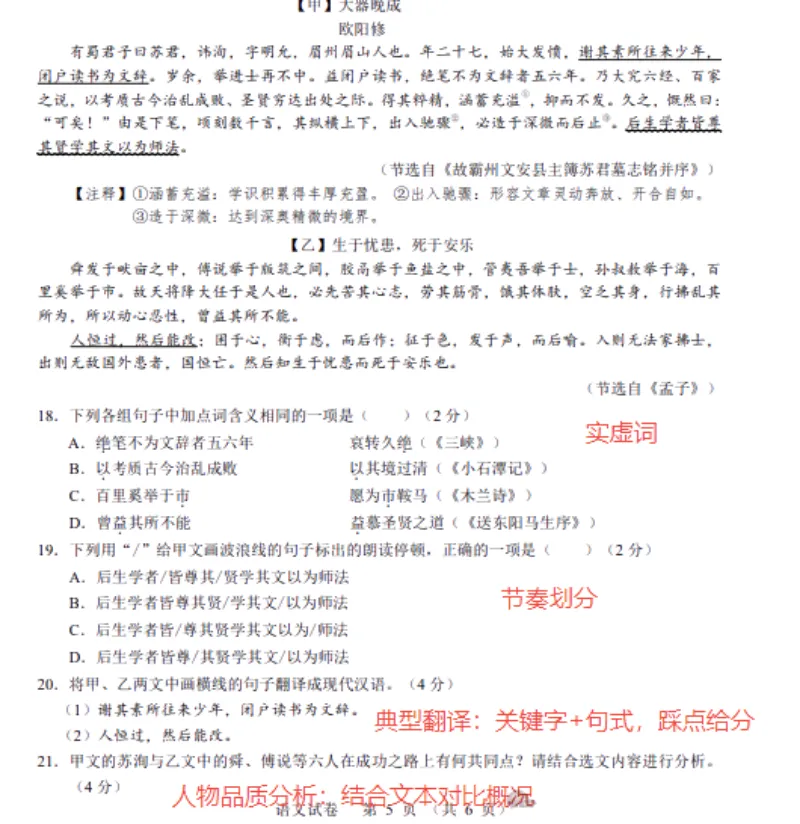
5️⃣ 文言文(12分):课内知识迁移,难题拉开差距
•实虚词、节奏划分:基础题型,课内知识不熟练必丢分
•句子翻译:关键词+特殊句式踩点给分,翻译不规范扣分严重
•人物品质分析:压轴难点,需结合文本对比概括,无方法很难得分

6️⃣ 整本书阅读(7分):多本混搭,主题化深度考查
以“向下扎根,向上生长”为核心主题,跨名著对比分析人物形象
侧重情节+形象+原因综合考查,只记情节不悟内涵,直接大面积丢分

7️⃣ 作文(50分):思辨性增强,贴合中考新趋势
全命题作文:《慢慢来,比较快》,以读促写,阅读主旨关联作文立意
要求:记叙文文体+思辨性思考,内容空洞、缺乏细节、立意跑题,直接跌入三类文

#04
最后2月冲刺方案
抓准方向,高效提分
✅ 基础死磕,力争满分
每日10分钟专攻默写、字音、病句、标点,错题反复复盘,确保22分基础至少拿20分。
✅ 中档稳拿,难题突破
集中突破文学阅读答题模板、文言文翻译技巧、诗词意象赏析,牢牢抓住31分中档分,16分难题力争步骤分。
✅ 作文定型,精准备稿
围绕成长、坚持、沉淀等高频主题,打磨1篇一类文范文,反复修改优化,保证不跑题、有细节、有深度。
✅ 一模核心考点全覆盖,补牢基础、突破阅读、稳住作文
✅ 按分数段定制计划:A+保分、B+冲优、基础生快速提分
✅ 文学阅读+文言文难题专项突破,直接传授实用答题模板
最后两月,时间比黄金更珍贵!
别让孩子盲目刷题、做无用功!
思途客教育依托一模考情精准发力
帮孩子抓住最后提分窗口期,突破中考语文!
— THE END —

▪策划制作
编辑:思兔老师 | 监制:吴老师
信息说明:网络整理
#南宁中考 #2026南宁中考 #南宁初三 #南宁中考语文 #南宁中考一模 #中考语文提分 #初三语文冲刺 #中考阅读答题技巧
最近微信改版了,有读者说找不到我们的文章
大家记得把“思途客教育”设为星标🌟哦~

点点♡,点点赞
