继3月份第一次诊断考试后,第二次大型的考试都集中在4月份,这次精选了【西北师大附中2026年高三模拟考试试题】和【2026年甘肃省二诊考试数学题】,这两套卷子涉及的题型相对比较全面,难度也很靠近高考要求!
14题:考雷诺四面体,这道题还可以拓展为选择题


17题:第二问通过等价转化、构造新函数(考法灵活、难度中上,是一道难得的好题,值得细致研究)
18题:圆锥曲线第二问通过“角平分线定理”,转化为直线倾斜角互补,直线斜率之和为0,最后落为对称韦达定理问题。

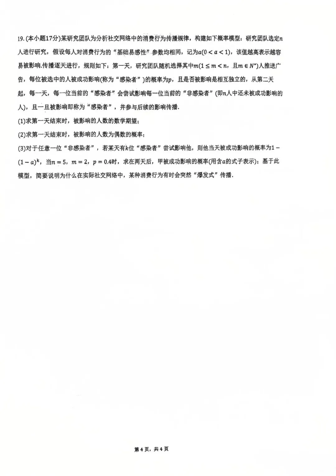
19题:通过二项分布考计算和逻辑分析,区分度高,好题一道!








文章来源:
四季读书网
版权声明:本文内容由互联网用户自发贡献,该文观点仅代表作者本人。本站仅提供信息存储空间服务,不拥有所有权,不承担相关法律责任。如发现本站有涉嫌抄袭侵权/违法违规的内容, 请发送邮件至23467321@qq.com举报,一经查实,本站将立刻删除;如已特别标注为本站原创文章的,转载时请以链接形式注明文章出处,谢谢!