
今日分享七年级下册道德与法治期中模拟试卷2套含答案(完整电子版可打印)!高清可打印,每日轻量练习,拒绝无效刷题,用系统化资料筑牢学科基础,让假期成为提升的黄金期,开学轻松领跑。


















📚完整电子版领取方式:
①:点击文章底部的“赞”+“在看”
②:关注下方公众号“发消息”输入:【七年级】

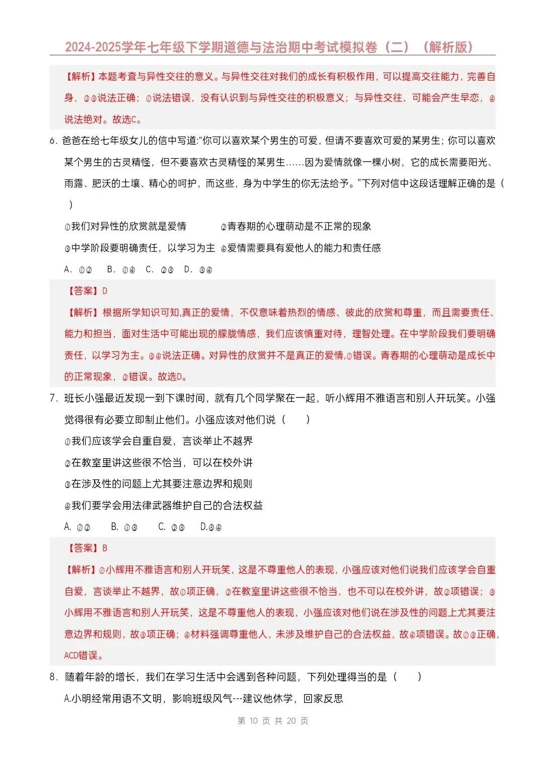
┈┈┈┈┈┈┈♥ ♥┈┈┈┈┈┈┈
本微信公众账号分享的资源均通过网络等公共合法渠道获得,仅供试用!版权属于原出版机构或影像公司,本资源为电子载体,传播分享仅限于家庭使用与交流心得、参考和辅助购买决策,不得以任何理由在商业行为中使用,若喜欢此资源,建议购买实体产品。文章中的视频及图片均来自网络,版权归原作者或原出版社所有。如有侵权,请及时联系删除
文章来源:
四季读书网
版权声明:本文内容由互联网用户自发贡献,该文观点仅代表作者本人。本站仅提供信息存储空间服务,不拥有所有权,不承担相关法律责任。如发现本站有涉嫌抄袭侵权/违法违规的内容, 请发送邮件至23467321@qq.com举报,一经查实,本站将立刻删除;如已特别标注为本站原创文章的,转载时请以链接形式注明文章出处,谢谢!