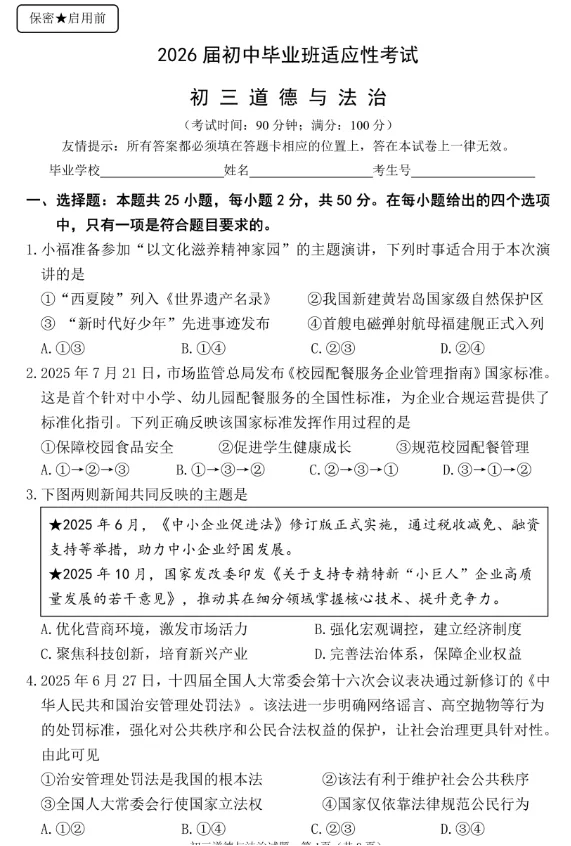
2.精品课件||2026年七下道德与法治教学课件及设计汇总(未完)
3.2026年九上下.八上下.七上下(一轮)复习课件汇总(已完)








2025-2026学年度初中毕业班模拟考试
初三道德与法治试题参考答案及评分说明
一、选择题:每小题2分,共50分。
题号 | 1 | 2 | 3 | 4 | 5 | 6 | 7 | 8 | 9 | 10 | 11 | 12 | 13 |
答案 | A | D | A | C | D | D | B | D | A | B | C | B | A |
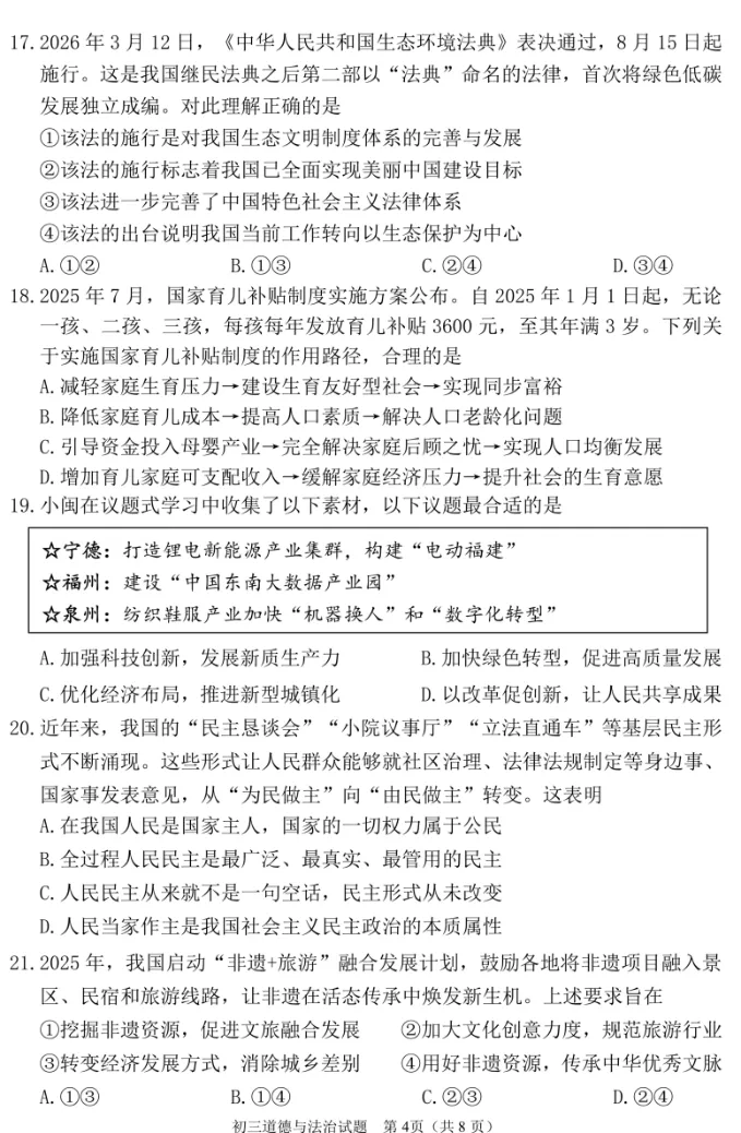
题号 | 14 | 15 | 16 | 17 | 18 | 19 | 20 | 21 | 22 | 23 | 24 | 25 | |
答案 | C | A | A | B | D | A | B | B | A | D | B | C |
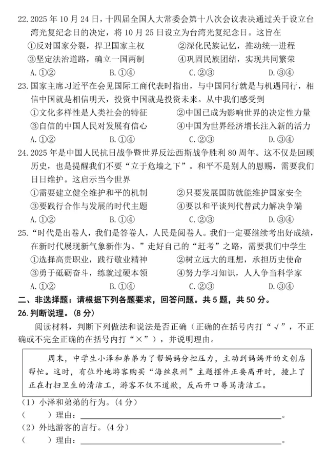
二、非选择题:共5题,共50分。
26. (8分)
(1)( √ )(1分)理由:①小泽和弟弟的行为是孝敬父母的表现。值得肯定;(1分)②“孝”是中国家庭文化中重要的精神内涵;孝亲敬长是中华民族传统美德;孝亲敬长是每个中国公民的法定义务。(2分)
评分说明:判断1分,定性1分,孝亲敬长的重要性或意义,答出1点可给2分,若作答“如何孝亲敬长”也可给1分。学生如果从“亲社会行为”角度作答,也可给满分。
(2)( ×)(1分)理由:①外地游客和言行是不尊重他人的表现;(1分)②尊重他人是一个人内在修养的外在表现;每个人都希望得到他人和社会的尊重;尊重使社会生活和谐融洽。(2分)
评分说明:判断1分,定性1分,尊重他人的的意义或重要性,答出1点可给2分。若作答“如何尊重他人”也可给1分。如果学生从“文明有礼的意义或重要性“角度作答,也可给满分。
27.(6分)
(1)八部门联合发布的《可能影响未成年人身心健康的网络信息分类办法》是保护未成年人健康成长的重要举措;(2)①未成年人身心发育不成熟,自我保护能力较弱;②未成年人辨别是非能力和自我控制能力不强,易受不法侵害;③未成年人的生存和发展事关国家命运、人类未来。(3)①《分类办法》的发布有利于加强对未成年人特殊保护;②有利于为未成年人健康成长营造良好的社会环境;③有利于维护未成年人的身心健康。(6分)
评分说明:答案可围绕“保护未成年人健康成长”方面展开点评,每点2分,共6分。若学生从“网络”角度答题亦可得分,最多给4分。其他答案,言之有理,亦可酌情给分。
28.(10分)
(1)①“他带领团队突破技术封锁”践行了“爱国”的价值要求;②“为了航天事业,他常年奔波在一线”践行了“敬业”的价值要求。(4分)
评分说明:本小题4分,只要学生能答“爱国与敬业”价值要求,即可给满分。
(2)①国家利益与个人利益在根本上是一致的;②当国家利益与个人利益发生冲突时,要把国家利益放在第一位,为了国家利益,必要时要放弃个人利益。栾恩杰为了航天事业,连父母最后一面都未能见到。③树立维护国家利益的意识,坚持国家利益至上。栾恩杰带领团队突破技术封锁,维护国家利益。
评分说明:本小题6分;从“正确认识和处理国家利益与个人利益的关系”角度作答,每点2分;结合材料,答出三点,即可给满分;没有结合材料扣1分。其他答案,符合题意,可酌情给分。
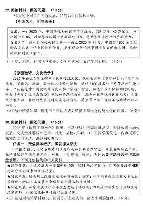
29.(10分)
(1)①中国为世界经济增长注入新的活力/中国日益成为世界经济发展的引擎和稳定器。中国为世界经济增长作出贡献,是世界经济增长的重要动力。②中国是世界格局中的重要力量/中国积极参与全球治理,主动承担国际责任/中国是维护世界和平与稳定的重要力量。中国是安理会常任理事国中最大的出兵国,是维和行动的关键力量。(4分)
评分说明:本小题共4分,结合材料,从“中国对世界的影响”角度作答,每点2分,没有结合材料扣1分;其他答案,符合题意,可酌情给分。
(2)①传承中华优秀传统文化,融合神话传说与民族元素。②推动中华优秀传统文化创造性转化、创新性发展,运用科技手段让历史人物“穿越”时空。③创新文化传播方式,扩大中华文化的影响力,坚定文化自信。
评分说明:本小题共6分,扣紧材料,从“弘扬中华优秀传统文化”的角度,作答三点,每点2分;若学生仅从“如何坚定文化自信”作答,最多给4分;其他答案,符合题意,可酌情给分。
30.(16分)
(1)①发展县域经济有利于夯实国家经济发展基础,增强综合实力;②有利于因地制宜发展特色产业,促进群众增收,实现共同富裕;③有利于坚持绿色发展、生态富民,将生态优势转化为经济优势,走生产发展、生活富裕、生态良好的文明发展道路;④有利于推动城乡融合发展与乡村振兴,满足人民日益增长的美好生活需要。
评分说明:本题共6分,从“经济”“民生”“城乡协调”“乡村振兴”“生态”角度作答每个角度2分。其他答案,言之有理,可酌情给分。
(2)①经济层面:坚持创新发展理念,深入实施创新驱动发展战略,推动经济高质量发展;②治理层面:坚持以人民为中心的发展思想,落实共享发展理念,不断增进民生福祉;③生态层面:坚持人与自然和谐共生,走绿色发展之路,营造绿色宜居环境。
评分说明:本题共6分,从“经济或科技”“民生”“生态”角度作答,每个角度2分,其他答案,言之有理,亦可酌情给分。
(3)①政府加大对老旧小区改造的资金投入,同时鼓励社会资本参与;②完善小区公共基础设施,如加装电梯、改善绿化等。
评分说明:本题共4分,方案建议要结合“案由中存在的问题”作答,每点2分,其他答案,言之有理,亦可酌情给分。