
根据东莞市教育局发布的2026年体育中考评分标准,二类评分标准主要适用于因身体健康问题、身体发育异常、营养不良及肥胖症等仍能参加体育实践课的考生。通常来说,二类评分标准会比一类评分标准低。
今天,一起来看看特殊考生成绩评定标准,需要提交什么资料?
采用《国家学生体质健康标准》初中学生测试项目。具体分数评定要求如下:
2. 因身体健康问题或患有其他不适合剧烈运动疾病办理免修体育与健康实践课手续的学生(必须出具初中阶段免执行《国家学生体质健康标准》的手续表)得8分,三年成绩折合为8×0.6,即4.8分。
3. 因残疾丧失运动能力的学生,应当凭《中华人民共和国残疾人证》办理免修体育与健康实践课手续(并存入学生档案),该生《国家学生体质健康标准》测试成绩按照每学年满分记录;无残疾证而办理免修体育与健康实践课手续的学生,其《国家学生体质健康标准》测试成绩均按照上述第2点情形处理;鼓励残疾学生在专业指导下进行力所能及的日常体育锻炼。
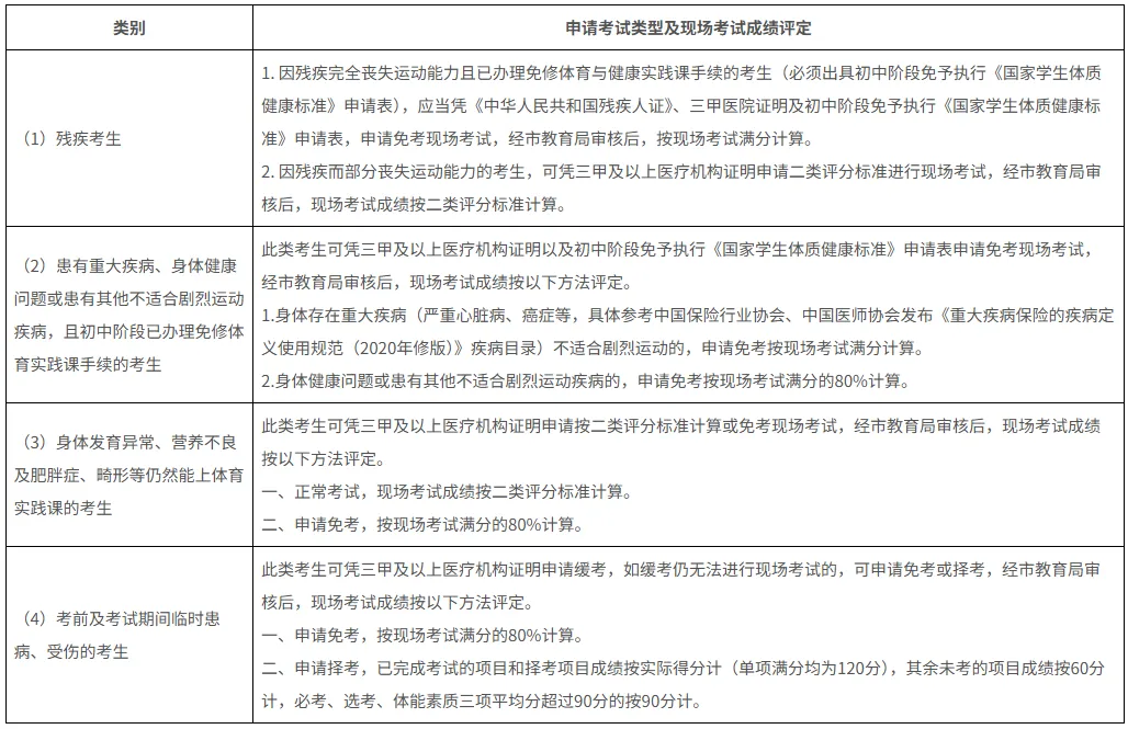
特殊考生的现场考试成绩评定方法如下:

1. 残疾考生
根据《国家教委关于印发<初中毕业生升学体育考试工作实施方案>的通知》(教基〔1997〕18号)规定,残疾考生可根据自身实际情况,凭《中华人民共和国残疾人证》及三甲医院证明,办理免考或免考部分考试项目申请。
2. 身体健康问题或患有其他不适合剧烈运动疾病且初中阶段已办理免修体育与健康实践课手续的考生
因身体健康问题或患有其他不适合剧烈运动疾病且在初中阶段已办理免修体育与健康实践课手续的考生,可出具初中阶段免予执行《国家学生体质健康标准》申请表及三甲医院证明办理免考。
3. 身体发育异常、营养不良及肥胖症、畸形等仍然能上体育实践课的考生
须有三甲医院证明。界定标准如下:
第一类:营养不良〔计算公式:体重(公斤)/身高2(米2)〕,≤15.5—14.6为I度;≤14.5为Ⅱ度。
第二类:肥胖〔计算公式:体重(公斤)/身高2(米2)〕,≥26.5—29.9为I度;≥30为Ⅱ度。
第三类:严重脊柱弯曲,偏离中心线2.5厘米—3.4厘米为I度;3.5厘米以上为Ⅱ度。
第四类:O型腿:两膝之间距离10厘米—19厘米为I度;20厘米以上为Ⅱ度。
第五类:X型腿:两脚之间距离10厘米—19厘米为I度;20厘米以上为Ⅱ度。
4. 考试前临时患病、受伤或其他身体问题导致无法剧烈运动的考生
考试前临时患病、受伤或其他身体问题导致无法剧烈运动的考生可申请缓考。缓考全市统一组织集中一次性考试。若缓考时仍然无法参加考试的,出具相关医疗证明材料可办理免考。
5. 考试时受伤的考生
考生在考试期间因受伤无法完成考试的,需由本人提出申请,经考务组长同意后,现场办理未考项目的缓考手续。缓考由全市统一组织集中一次性考试。若缓考时仍无法参加考试的,出具相关医疗证明材料可办理免考。
申请免考或缓考的学生,须准备相关证明材料,于中考报名前向所在学校提交申请。学校接到申请后,须严格对照免考或缓考标准完成初审;初审通过的,须在中考报名阶段,将考生信息录入中考管理系统并打印汇总表,连同相关证明材料(材料开具时间须在半年内有效,逾期无效)一并上报至所在园区、镇(街道)教育管理中心进行复审。园区、镇(街道)教育管理中心将本辖区内审核通过的申请材料汇总后上报至市教育局;市直属初中学校直接将相关材料上报市教育局。
考生因身体健康、身体发育异常、营养不良、肥胖症、畸形等问题申请免考或缓考的,需提交三甲医院证明材料,经所在镇(街道)教育管理中心、市教育局审核,且在本校公示完成后,方可取得相应资格。
申请缓考的考生,若在报名结束后至缓考期间临时确诊重大身体健康问题,需提供三甲医院证明材料,可前往市教育局补办现场考试免考申请,审核通过后按免考处理。










