在线做题·视频讲解·试卷分析
关注公众号回复【1】
领取山东中考真题&获取名校真题库
数学卷考霸评分 8.5/10
数学卷
试卷紧扣九年级数学核心素养,全面考查数与代数、图形与几何、统计与概率、函数、综合与实践五大领域。基础题如选择题1-6、填空题11-12、解答题16-18等,考查识记、计算、简单推理与信息提取,易于得分;难点在于综合探究、逻辑推理、数学建模、动态分析与高阶思维,如第7-10题、第13-15题、第20-23题等综合题,需要学生具备极强的逻辑推理、空间想象、数学建模和实际问题解决能力。
<点击图片查看全卷>
数学答案
<点击图片查看完整答案>
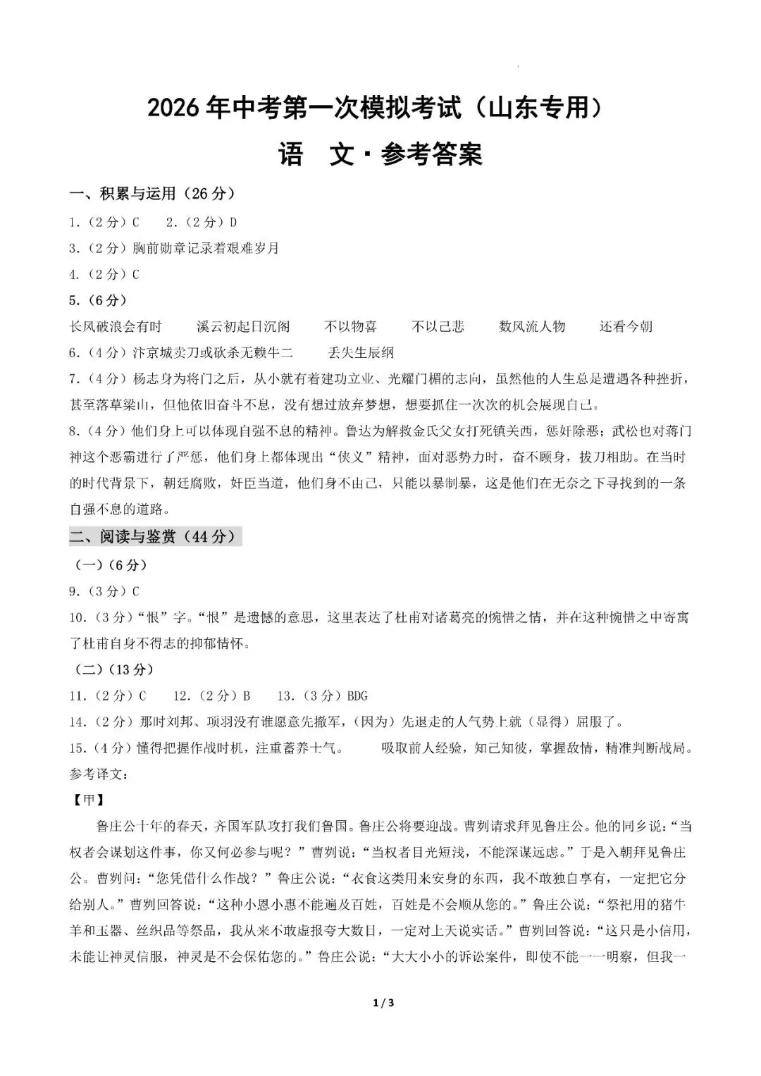
语文卷考霸评分 8.5/10
语文卷
试卷以纪念抗战胜利80周年为主线,通过主题展板、书法展、交流会、古诗文、文言文、时政论述、散文与写作八大任务,全面考查语言文字运用、文化理解、思维发展与审美创造。基础题如字音字形、词语辨析、古诗文默写、文学常识与情节填空等,考查识记、信息定位与简单应用,易于得分;难点在于综合性探究、逻辑思辨、深度赏析与创意表达,如对《水浒传》人物‘自强不息’精神的辩证解读、文言文与古诗的对比鉴赏、时政论述的逻辑分析、散文意象的深层感悟,以及‘这话在理’的思辨写作,需要学生具备极强的文化理解、批判性思维、审美鉴赏和综合表达能力。
<点击图片查看全卷>
语文答案
<点击图片查看完整答案>
英语卷考霸评分 8.5/10
英语卷
试卷紧扣九年级英语核心素养,考查了阅读、完形、语法、写作与综合语言能力。基础题如阅读细节、完形语境、语法运用与简单信息提取,考查识记、定位、匹配与简单推理,易于得分;难点在于综合理解、逻辑推理、文化对比、深层主旨归纳与思辨表达,如五线诗文体分析、神经科学机制推理、行为价值观冲突的思辨、中国长城历史与建筑智慧的归纳、剧本杀人际功能分析、运动科技利弊的辩证思考,以及关于学生观看短视频的开放性论述写作,需要学生具备极强的语篇分析、批判性思维、跨学科理解和综合表达能力。
<点击图片查看全卷>
英语答案
物理卷考霸评分 8.5/10
物理卷
试卷紧扣物理核心素养,全面考查声、光、热、力、电、磁、能量、信息、实验探究、跨学科整合、新材料、能源、物态变化、压强、浮力、机械、电路、电磁、光路、机械能转化、密度、电功率、热效率、浮力做功、风能等核心知识。基础题考查识记、读图、计算与简单推理,易于得分;难点在于综合探究、实验设计、逻辑推理、图像分析、动态电路、浮力压强综合、电学复杂计算与材料阅读应用题,如第8-10、13-15、16-20、22-24、25-26、27等题,需要学生具备极强的科学思维、逻辑推理、空间想象、数学建模和实际问题解决能力。
<点击图片查看全卷>
物理答案
<点击图片查看完整答案>
化学卷考霸评分 8.5/10
化学卷
试卷紧扣化学核心素养,全面考查化学与健康、绿色农业、水与溶液、金属材料、中和反应、元素周期表、物质性质与应用、溶解度曲线、溶液酸碱性与醋酸、微观反应、催化剂、实验方案评价、创新实验、气体成分探究、航天材料能源、船舶燃料变迁、定量计算、气体制取、脱氧剂与化肥探究、铜及铜的化合物制备应用等核心内容。基础题如选择题1-8、11-12、13-15与部分非选择题考查识记、判断、计算与简单推理,易于得分;难点在于综合探究、逻辑推理、图像分析、实验设计、工艺流程图分析与定量计算,如第9-10、15、20-21等综合题,需要学生具备极强的科学思维、信息整合、逻辑论证和实际问题解决能力。
<点击图片查看全卷>
化学答案
<点击图片查看完整答案>
历史卷考霸评分 8.7/10
历史卷
试卷以2026年山东中考模拟为背景,突出时序梳理、比较分析和史料运用。选择题聚焦从新石器时代到战后世界格局的史实辨析与概念理解,如墓葬规模、玉器交流、汉代官印、朝代变迁、经济重心南移、资本主义萌芽、抗日战争与世界格局演变等,考查识记、判断、信息提取与简单归纳,易于得分;难点在于综合探究、逻辑推理、材料辨析、观点论证与历史阐释,如非选择题中经济重心南移的综合分析、党史奋斗历程与精神谱系的关联、俄国、日本、美国改革发展的比较,以及两次世界大战的深度辨析,需要学生具备极强的史料解读、逻辑论证、跨时期关联和综合探究能力。
<点击图片查看全卷>
历史答案
<点击图片查看完整答案>
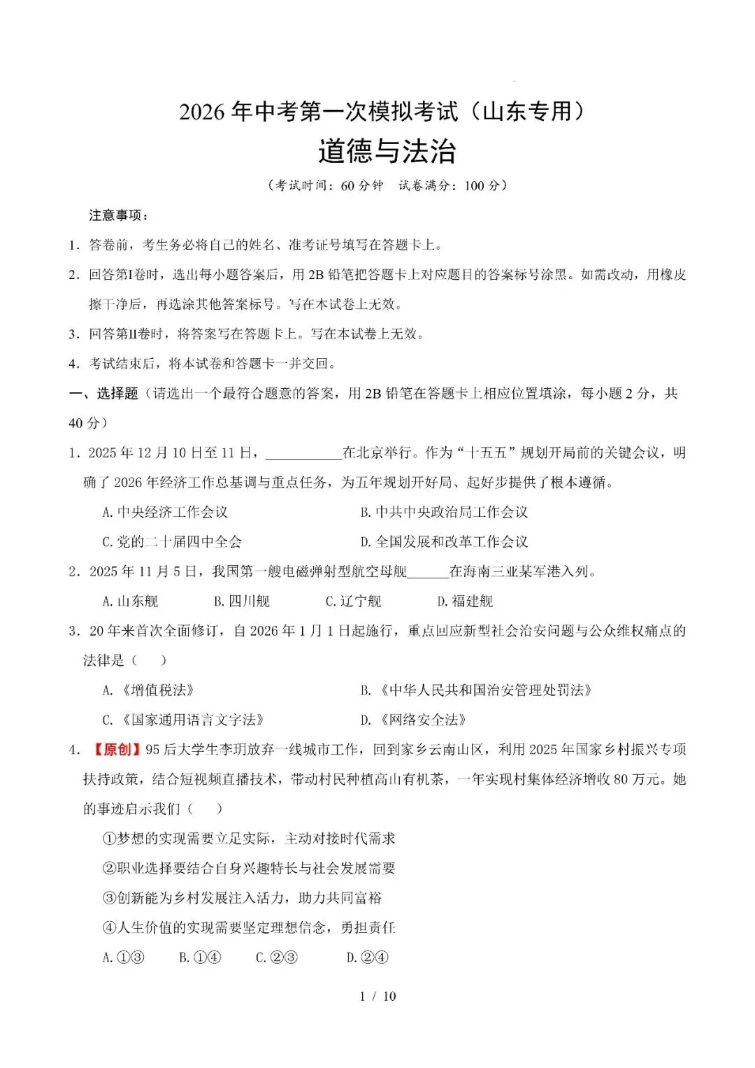
道法卷考霸评分 8.5/10
道法卷
试卷紧扣九年级核心素养,考查了时事政治、职业选择、师生关系、网络沉迷、安全演练、爱国行为、团队协作、网络清朗、奋斗实干、宪法权威、廉政建设、司法改革、人大代表、科技创新、民主政治、精神谱系、新疆发展、职业规划、生命韧性、文明守护、创新发展、绿色发展、法治政府、党的领导、文化自信、全球治理与共同发展等核心内容。选择题考查识记、判断、信息提取与价值选择,易于得分;难点在于综合探究、逻辑推理、材料辨析、观点论证与行为践行,如情境探究、案例评析、主题撰写与解读提纲等开放性试题,需要学生具备极强的材料分析、逻辑论证、价值判断和综合实践能力。
<点击图片查看全卷>
道法答案
<点击图片查看完整答案>
无广告·自助查阅·全平台自助刷题学习
争做山东最好·最全·最强的升学配套




















