
2026届广东一模于3月17-19日开考,目前语文数学试卷、答案已曝光!
▼▼▼

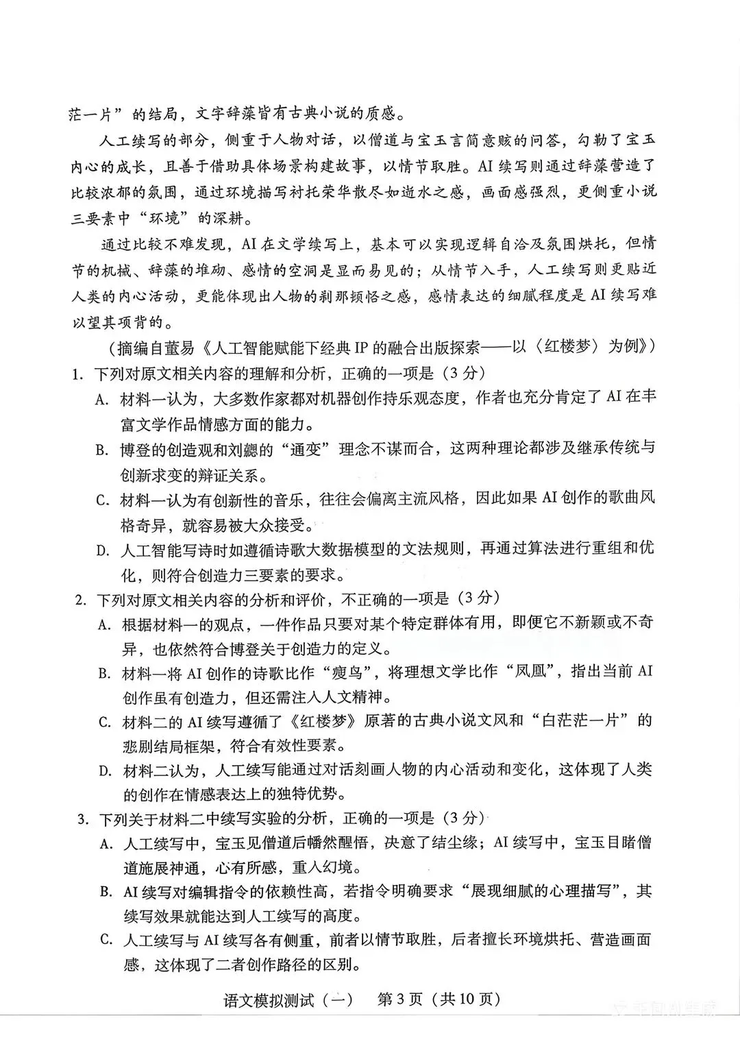
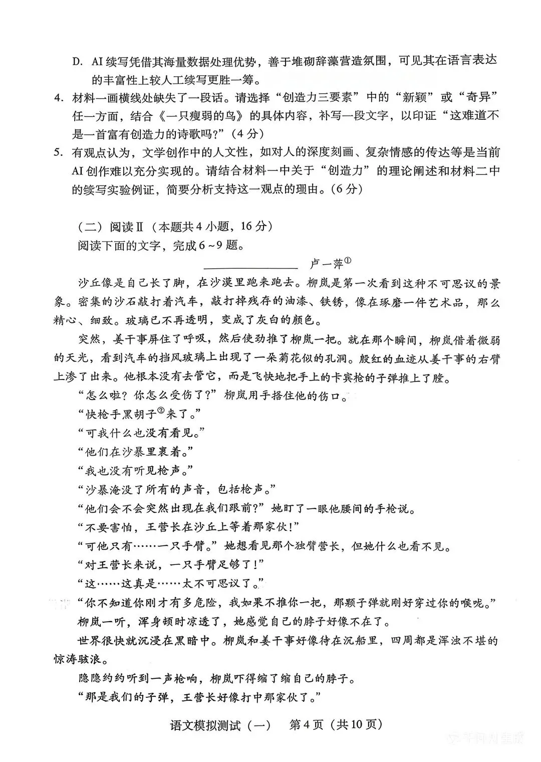
广东一模-语文



















广东一模-语文作文
读下面的材料,根据要求写作。(60分)
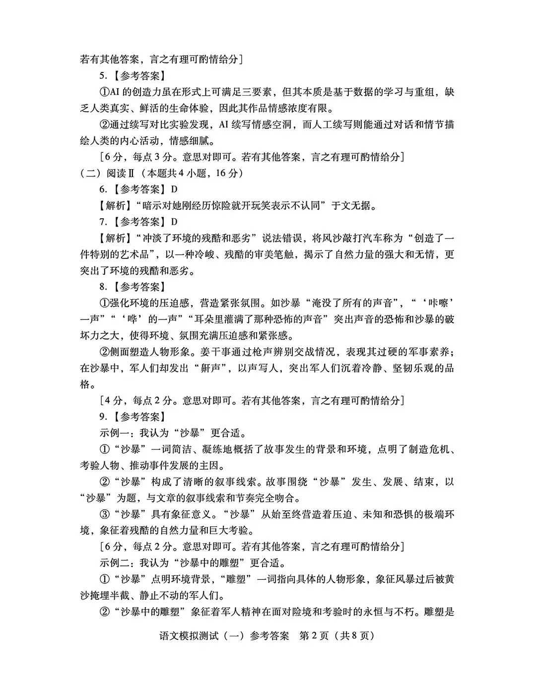
人生规划路上,长辈“凡事要稳”的经验,与青年“不闯怎知不行”的豪情,常常构成“守成”和“开拓”的代际差异。
视差异为对立,会筑起隔绝之“墙”;能双向倾听,便打开认知之“窗”。
“墙"起于视野的壁垒,“窗”开自心灵的交流。
作为年轻一代,我们应如何主动凿“墙”开“窗”,让“守成”的智慧滋养“开拓”的征程?请写一篇文章,说说你的思考和感悟。
要求:选准角度,确定立意,明确文体,自拟标题;不要套作,不得抄袭;不得泄露个人信息;不少于800字。
此次广东一模作文题紧扣代际观念冲突,以 “稳” 与 “闯”、“守成” 与 “开拓” 为核心矛盾,用 “墙” 与 “窗” 的比喻搭建思辨框架。命题不要求站队,而是引导青年跳出对立思维,强调主动沟通、双向理解,将长辈经验化为前行底气,以开拓精神突破局限,既考查辩证思考能力,又贴合青年成长与人生规划的现实语境,立意清晰且思辨空间充足。

广东一模-数学





— 📅 立即咨询—
⏰ 开课时间:2026年1月19日(扫码添加老师,可预约试听课)
📍 校区地址:集训校区:东城(两大校区)
东华校区
东莞市东城区光明路27号千栩大厦B栋6楼整层
东城石井蓢基湖校区
东城区石井蓢基湖文教生活广场三楼
📞 咨询热线:方老师(可扫码加微信)


精品小班 精准分层
入学严测,精细化
分层分班
6-8人小班授课,充分贴合学生成长需求

名师天团 掌舵方向
师资匹配不倾斜
一线精英教师因材施教

封闭管理 心无旁鹜
吃住学一体化,入校即收电子产品
隔绝诱惑,沉浸式备考

多维督学 扎实提分
教师/班主任督导协作
严控课后落实

家校共育 无缝联动
专属沟通群实时反馈,授课教师全部入群,24小时掌握学情,家校携手
共促成长

每日、每周、每月考试
实时检验学习情况
周测/月考模拟大考
及时查漏

为什么选择我们?
三大课程优势,直击高三痛点
✅ 全封闭托管,沉浸式冲刺不分心
告别在家的松散懈怠,远离手机、娱乐等干扰,我们打造沉浸式学习环境,吃住学一体化,全程闭环管理。每天合理规划作息、学习、休息时间,让你心无旁骛,专注于知识点的梳理与突破,把碎片化时间全部转化为提分动力。班主任24小时在岗,全程监督陪伴,及时解决学习、生活中的各类问题,让你全身心投入冲刺,无后顾之忧。

✅ 分层精准教学,针对性提分不盲目
深知高三学生基础不同、薄弱点各异,我们拒绝“一刀切”教学。入学即进行精准学情检测,结合模考成绩、学科短板,为每位学生定制专属学习计划,分层分班授课。
基础薄弱的同学,重点夯实核心知识点,查漏补缺,稳步提升,摆脱“跟不上、听不懂”的困境;
中等水平的同学,突破知识瓶颈,梳理解题思路,强化答题技巧,实现分数跃迁;
尖子生则侧重难点拔高、题型拓展,冲刺高分,冲击名校。
每节课精准对接考点,每一次辅导直击薄弱,让提分更高效、更精准。
✅ 资深师资护航,专业指导不踩坑
授课老师均为拥有8年以上高三教学经验的骨干教师,深谙高考命题规律、考点分布及答题技巧,熟悉不同层次学生的学习特点。课堂上,化繁为简、深入浅出,把复杂知识点拆解易懂,注重解题方法的传授;课后,一对一答疑解惑,耐心辅导,及时纠正错误思路,帮助学生吃透每一个知识点、每一道错题。

此外,我们定期开展模考演练,模拟高考场景,让学生提前适应考试节奏,掌握答题时间分配技巧,减少考场失误;同时,针对模考结果进行精准分析,调整学习计划,确保每一次练习都有收获、每一次模拟都有进步。

高考冲刺,选择比努力重要。全日制辅导不是万能药,却是有需求学生的逆袭助推器——补基础、戒拖延、补短板、冲高分。
孩子有上述困惑,可来东莞百川教育:高三全日制设一对一(个性化精准提分)和精品小班制(分层冲刺督学),以精准诊断、科学计划、全程陪伴,帮孩子匹配适配模式,找到提分路径。


精细服务管理
4
全日制托管教学,封闭式管理,为学生提供吃、住、学一站式服务,教学负责人、任课老师、班主任老师,从学习到生活,全方位和家长反馈。完善的管理制度,舒适的学习环境,形成良好校风,助力学生成长。
1
教学环境




宽敞明亮的教室,干净整洁,不同类型的教室适配不同班型,满足学科多样化的教学需求,为学生打造安心舒适的学习环境。
2
酒店式住宿




酒店式住宿配套设施齐全,独立卫浴!学习氛围浓厚,让入住的学生们不仅可以拥有舒适的寝室生活,还能养成良好的学习生活习惯。
3
私厨独家定制餐食










每日两荤一素
配一碗营养暖胃汤
好吃又健康




私厨独家定制餐食,每天不重样!各类菜品用心烹饪,荤素搭配,种类丰富,都是熟悉的“家”的味道,同学们吃得营养健康,干净美味。
4
其他管理
学习管理

考勤登记、学情分析、听课记录……精细管理每个环节,随时关注学生学习情况。
手机管理

上交学校统一保管,严禁将手机带入教学区和休息区,杜绝干扰,营造安心学习环境。
时间管理

全托管教学,科学安排每日作息,劳逸结合,作息时间段点名清查,保障高效学习。
安全管理

规范的出入校及请假制度,保安值守,学校公共区域监控协助管理,保障学生安全。

— 📅 立即咨询—
⏰ 开课时间:2026年1月19日(扫码添加老师,可预约试听课)
📍 校区地址:集训校区:东城(两大校区)
东华校区
东莞市东城区光明路27号千栩大厦B栋6楼整层
东城石井蓢基湖校区
东城区石井蓢基湖文教生活广场三楼
📞 咨询热线:方老师(可扫码加微信)

百川教育特色课程介绍
针对初三、高三生



往期推荐





长按二维码关注东莞百川升学

关注小编,带你了解更多东莞教育资讯

end
本订阅号会实时更新东莞升学最新资讯,升学指南,东莞各校的招生简章,教育环境,师资力量。关注我,让我成为你们的升学好帮手。

微信视频号
东莞百川教育集团
微信号
17665457387