各位家长各位考生请注意!展华云海谷2026年秋季入学的首场考试已于1月10日/11日结束!录取通知已发!
近日,云海谷书院和展华国际部宣布了2026学年第二轮入学考试时间:
2026年4月4日(云海谷)
2026年4月6日(展华)
本期为大家带来展华&云海谷首场考试的考情更新和真题回忆!速速收藏!
PART01
2026考情更新
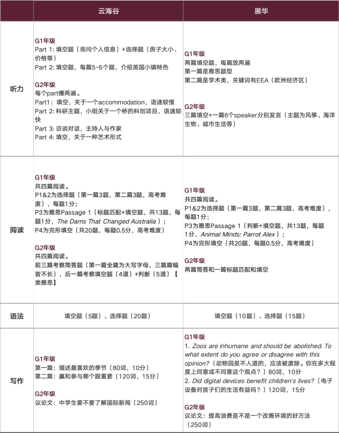
1月最新入学考详情
01英语

真题回顾

02数学
真题回忆
展华G1考察知识点:三角形全等证明、几何动点求最值、二次函数对称轴、顶点、平移问题及与动点相关求最值问题等。
云海谷G1考察知识点:代数(不等式、二次函数、分式方程、反比例函数与一次函数、韦达定理、有理数混合运算等);几何(三视图、扇形面积、圆内接四边形、阴影面积、圆中角度计算等)。
英数:主要考察了因式分解、分式带入求值、三次和四次混合计算。
PART02
押题大赏
26年1月考生反馈


PART03
升学数据
英美港申请方向
2026录取成绩
2026年深大师院国际高中(AISSU)学子强势斩获3份牛津大学录取,美本早申阶段芝加哥大学、密歇根大学安娜堡分校等美国顶尖名校offer页纷至沓来,艺术方向帕森斯设计学院录取同步闪耀。
2025年录取情况
截至2025年5月8日,深大师院国际高中2025届108名准毕业生已斩获787份来自英、美、加、澳及中国香港等国家和地区的顶尖名校录取,人均超7封offer,捷报频传!其中:7人获牛津大学录取,1人获剑桥大学录取,5人获加州大学伯克利分校录取,43人获香港大学录取。

向下滑动查看所有内容
PART04
备考课程优势
选择我们的核心原因
优势①
【课前】科学的择校备考规划
精准定位,科学规划学习路径
专业定制,超强备考学习计划
科学的择校备考,往往可以事半功倍,前期我们会根据孩子的情况以及未来需求,让专业的规划老师会给出合理的选校和升学规划建议。上课前我们都会进行测试,了解孩子目前的学习水平与目标院校的差距,再去制定备考规划,精准定位,做到个性化学习计划定制。

部分测试卷展示
优势②
【课中】精细化课程服务
以学生为中心的互动式授课模式。
我们采用老师、学管、助教、督导四位一体的课程模式, 共同跟盯备考学员学习过程。为了更好地服务我们的学员,我们还提供了专属自习室,孩子们可以沉浸在蔚然成风的学习氛围中,会更有学习动力,与志同道合的同学们共同进步。

鲜活课堂,深入浅出 课后自习,实时答疑

家校沟通,反馈透明
优势③
【课后】一站式学习体验
专业、陪伴不止于课堂。
每30小时一次阶段性模考,用强度打磨实力、用实力印证进步;课程结束后,守候答疑仍在继续;更有为每位学员量身定制的保温计划本,一笔一划都是针对性规划。我们以专业奠定基石,用细节守护每一程梦想,让温暖陪伴始终在线。

每30H定期模考 个性化保温计划

结课后仍贴心陪伴
优势④
全明星师资,引领优秀
汇集新东方优秀师资组成专项授课老师,最了解院校考情的老师提供最针对性的备考策略!
95%教师毕业于海外名校、国内985、211名校;80%硕士及以上学历;100%教师具有相关专业背景,学科功底过硬。助力数千名学子进入梦校。

篇幅问题,仅展示部分师资
优势⑤
结合考纲,自主研发专属教材
我们的教材和教学材料都是由资深国际学校备考教师,根据最新考试大纲,结合历年核心考点汇总编撰而成,结合目标院校入学考试的出题规律和趋势,也会根据每一年的最新考试情况来调整教材和课程内容,确保我们的课程内容具有强针对性,完美覆盖考试范围。
根据历年的学员反馈,无论是英系,美系,还是港系的考试,我们的课程总能够准确地“预测”考试真题。


部分教材展示
优势⑥
教以共进,研以致远
教学教研:学情讨论、同课异构、资料研发,打磨好新东方老师的每一堂课。
季度赛课:全体老师齐上阵、层层选拔、精心打磨、以赛促成长。
教学质检:每日教学行为质检、每周教学内容质检、季度全体老师教学及功底有效性质检。

我们知道把孩子的学习成长 托付给我们,这是一份极其重要的信任。我们也一定不会辜负家长们的期待,会认真对待每一个学生,用我们的专业知识和经验,让孩子这里有所收获,顺利进入理想院校。
PART04
2025年,我们以专业与专注,交付了一份扎实的成绩单:
●教学深耕:累计完成150+次深度教研、300次教学打磨,自主研发20册共计教学资料。
●服务保障:共计服务学员1000+组家庭,发出20000+份学情反馈,举办1200+场家长会。
●卓越成效:累计共获得867枚offer,英系/美系/港系录取率总计86.6%。其中深国交综合录取率81.7%;展华/云海谷综合录取率88.59%;贝赛思综合录取率77.1%。
篇幅问题,仅展示部分上岸喜报
新东方始终坚持用最好质量的教学,服务家长和学员,精进产品,细化服务,持续提升,培养了无数优秀学子帮助他们成功升入心仪的学校。
PART05
结语
我们深知,每一个学员都是独立的个体,有自己的学习方式和节奏。因此,我们的教学模式和服务,都是以学生为中心,全方位满足孩子们的学习需求。我们也非常感谢家长对我们的信任和支持,家长们的好评是我们前进的动力。
如果您想了解详细的展华/云海谷备考课程设置(课程老师&课时&教材&费用),或是孩子在择校期,想快速获取多所国际学校的招生信息、校情、升学成绩,也欢迎扫码添加晓玲老师预约1对1升学面聊帮您解答👇

晓玲老师
如果您希望获取湾区国际学校备考福利资料,也欢迎扫码联系【晓玲老师】,即可领取:
福利1-《2025湾区国际学校升学成绩汇总》:我们收集整理了湾区民办/外籍国际、公立国际部、DSE院校的本科升学成果,以便家长们能快速了解各校的主要申请方向和升学实力。
福利2-免费领取《国际学校入学考词汇表》:内含由新东方备考教研团队系统整理的实用国际学校备考专属英语学习资料。
我们深圳新东方国际教育以十余年国际教育积淀,助力备考学生高效攻克学术挑战,期盼所有学员稳步迈向理想院校!
