请点击馨思成真
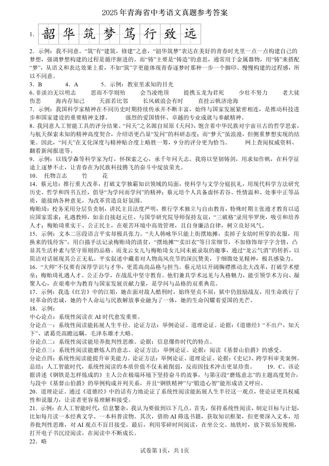
关注我,阅读更多内容。
2025年青海省中考语文真题
毕业在即,学生会组织各社团以“韶华筑梦·笃行致远”为主题制作毕业纪念册,邀请你一起参与并完成相关任务。
【设计封面】
1.美术社为毕业纪念册设计封面,请选择你最喜欢的一幅,将主题“韶华筑梦·笃行致远”八个字用正楷或行书正确、工整地书写在田字格内,形成专属于你自己的纪念册封面。

2.在封面设计过程中,有同学认为毕业册主题中的“筑”应改为“铸”,你是否同意他的观点,请根据下图《现代汉语字典》中的释义说明理由。

【书写序言】
文学社准备用古今诗文作为纪念册序言,请你参与并完成下列任务。
韶华筑梦·笃行致远 | |
韶华的底色是竹简帛书流转的智慧 是唐诗宋词飘飞的思绪 是五千年经典的华章 韶华的锋芒 是“天问”探测的苍穹 是高铁穿越的山海 是科技强国闪耀的光芒 | 韶华的筋骨是志士仁人的正气 是shù()边战士的丹心 是君子坚韧品格的芬芳 韶华的本色 是____________________ 是图书馆中耕耘的笔声 是青春记忆最耀眼的勋章 |
3.诗中加点字读音正确的一项是()
A.qúnB.qióng
4.给诗中的拼音选择正确的汉字()
A.戍B.戌
5.请仿照波浪线部分在横线上仿写一个句子,使诗歌内容完整连贯。
6.请你将序言中的古诗文补充完整。
三年的学习生活,是一段且行且歌的旅程。我们聆听诸葛亮“(1),非宁静无以致远”(《诫子书》诸葛亮)的教导,明志笃行;我们铭记孔子“学而不思则罔,(2)”(《<论语>十二章》)的教诲,勤学善思;我们体会杜甫“(3),一览众山小”(《望岳》杜甫)的壮志,自信乐观;我们感受李贺“报君黄金台上意,(4)”(《雁门太守行》李贺)的赤诚,敢于担当。我们懂得“(5),(6)”的道理(请写出连续两句惜时的句子),珍惜时间。
相识犹如昨天,离别却又在即。我们感受王勃“(7),(8)”(《送杜少府之任蜀州》王勃)超越时空的真挚情感,珍惜友谊。我们写下“(9),(10)”的美好祝愿(请写出连续两句表达祝福的句子),致敬我们最火热的青春。
【设计内容】
为了磨砺科学品质,涵养科学精神,科技社准备将“科技之光”的学习成果作为纪念册的第一板块,请你参与并完成下列任务。
【材料一】
建国以来我国科学家精神形成的历程

【材料二】
中国航天事业奠基人钱学森大事年表
时间 | 年龄 | 主要事件 |
1911年12月11日 | 生于上海 | |
1939年 | 28岁 | 获加州理工学院航空、数学博士学位 |
1947年 | 36岁 | 任加州理工学院教授 |
1950年 | 39岁 | 要求回国,遭美国当局扣留关押,获释后遭软禁5年 |
1955年 | 44岁 | 冲破重重阻碍,带领全家回国 |
1956年 | 45岁 | 出任中国科学院力学研究所第一任所长 |
1960年 | 49岁 | 成功组织我国制造的第一枚近程导弹的飞行实验 |
1966年 | 55岁 | 成功领导了用于近程导弹运载原子弹的“两弹结合”飞行实验 |
1985年 | 74岁 | 因对我国战略导弹技术的贡献,获全国科技进步特等奖 |
1991年 | 80岁 | 被授予“国家杰出贡献科学家”荣誉称号,一级英雄模范奖章 |
2009年10月31日 | 98岁 | 在北京逝世 |
【材料三】
中国载人航天器命名探究:为感受中国载人航天器命名中的那些宇宙级中式浪漫,以下是同学们利用人工智能工具对“梦天”和“问天”的命名及介绍语的评分比较。

7.(1)阅读【材料一】,请写出你从中得出的结论:
(2)阅读【材料二】,你探究出的科学家精神:
8.(1)你同意【材料三】中人工智能工具的评分结果吗?请阐述理由。
(2)为了更准确地了解命名的由来及含义,你还可以通过哪些途径进行深入探究?
9.通过以上三则材料给你的启示,请写出你的青春宣言,收入你的纪念册。

阅读经典,可以陶冶情操。诗文鉴赏社准备将“君子之风”的学习成果作为纪念册的第二板块;请你参与并完成下列任务。
(一)君子之风
【文本一】
卜算子·咏梅
陆游
驿外断桥边,寂寞开无主。已是黄昏独自愁,更着风和雨。无意苦争春,一任群芳妒。零落成泥碾作尘,只有香如故。
【文本二】
爱莲说
周敦颐
水陆草木之花,可爱者甚蕃。晋陶渊明独爱菊。自李唐来,世人甚爱牡丹。予独爱莲之出淤泥而不染,濯清涟而不妖,中通外直,不蔓不枝,香远益清,亭亭净植,可远观而不可亵玩焉。
予谓菊,花之隐逸者也;牡丹,花之富贵者也;莲,花之君子者也。噫!菊之爱,陶后鲜有闻。莲之爱,同予者何人?牡丹之爱,宜乎众矣。
【文本三】
尚节亭记(节选)
刘基
夫竹之为物,柔体而虚中,婉婉焉①而不为风雨摧折者,以其有节也。至于涉寒暑,蒙霜雪,而柯不改,叶不易,色苍苍而不变,有似乎临大节而不可夺之君子。
世衰道微,能以节立身者鲜矣。中立②抱材未用,而早以节立志,是诚有大过人者,吾又安得不喜之哉。
注释:①婉婉焉:柔美的样子。②中立;黄中立,人名。
10.【辨手法·析字义】
篇名 | 表现手法 | 描写对象 | 语句 | 方法及释义 |
《卜算子·咏梅》 | (1) | 梅 | 一任群芳妒 | 课内迁移法:野芳发而幽香 芳:(3) |
《爱莲说》 | 莲 | 香远益清,亭亭净植 | 成语借鉴法:多多益善 益:(4) | |
《尚节亭记》 | (2) | 而柯不改,叶不易 | 查阅词典法:①容易②平和③改变④交换易:(5) |
11.【赏文本·明内涵】
三则文本所描写的对象不同,但都表现了君子的美好品质。结合文本内容,具体分析。
12.【识其物·探其意】
除了三则文本中所描写的对象,还有一些草木也有类似的象征意义,请写出一例并简要分析。
13.【悟精神·促成长】
请从三则文本中挑选一句你喜欢的句子作为你的座右铭,收入你的纪念册。

(二)先生风范
【文本一】
①在静水中投下知识革命之石的是蔡元培先生。蔡先生1916年出任北京大学校长,是中国文化孕育出来的著名学者。
②中国人可以说在不知不觉间都受过老子的影响,蔡先生也不例外,所以先生处事,常常持“水到渠成”的态度。不与人争功,不与事争时,别人性急了,先生常说“慢慢来”。
③蔡先生早年写过许多才华横溢,见解精辟的文章,与当时四平八稳,言之无物的科举八股形成强烈的对比。这位才子,二十岁就中了举人,接连成了进士、翰林院编修。他酒量如海,才气磅礴。读书时,伸出纤细的手指迅速翻着书页,似乎是一目十行,但又过目不忘。
④蔡先生晚年表现了中国文人的一切优点。他那从眼镜上面望出来的两只眼睛,机警而沉着。先生日常性情温和,如冬日暖阳般可爱,处事接物,恬淡从容。他语调平和,很少疾言厉色,但在气愤时,他的话也会变得非常快捷、严厉、扼要——像法官宣判一样的简单明了,也像绒布下面冒出来的匕首那样尖锐。
⑤他身材矮小,但是行动沉稳。他对自然和艺术的爱好使他的心境平静,思想崇高,趣味雅洁,态度中正平和,生活朴素而谦抑。他虚怀若谷,对于任何意见、批评或建议都欣然接纳。
⑥北大在蔡校长主持之下,开始一连串的重大改革。自古以来,中国的知识领域一直是由文学独霸的,而北京大学在蔡元培先生的引领下,科学与文学开始分庭抗礼,历史、哲学和四书五经也开始根据现代的科学方法来研究,为学问而学问的精神蓬勃一时。
——摘选自《蒋梦麟自传西潮·新潮》(华文出版社),有删改
【文本二】
①1931年,梅贻琦正式出任清华校长,可谓就任于危难之际。
②此后不到十年时间,清华大学便声名鹊起。
③梅贻琦治校期间,校务采用分层负责制,讲民主,又法度严明。他在主张学术独立、自由教育的同时,审时度势,极力推行通才教育。他认为在抗战的特殊背景下,大学重心“应在通而不在专”,以满足社会、国家的需要为宗旨。
④同时,礼遇教师也是清华得以兴旺的重要因素。梅贻琦曾亲自到火车站接赵元任先生。他和国学研究院四大导师王国维、梁启超、陈寅恪、赵元任一直保持着诚挚的友谊。
⑤最有影响的事例是对华罗庚的“三破格”:华罗庚只有初中学历,先做小学教员,后为店员,被梅贻琦破格录入清华大学;又破格从一名系资料员转升为助教,被允许修习大学课程,并被送到英国剑桥大学深造;最后又破格未经讲师、副教授阶段而被聘为教授。
⑥梅贻琦为人重实干,平时不苟言笑,开会很少说话,人称“寡言君子”,但他在报告或讨论时,言语条理分明,在许多人争辩不休时,他常能一言解纠纷。熟悉他的朋友都知道,他虽话少,却极富幽默感和人情味。
⑦1937年,在清华、北大、南开三校奉命迁往昆明成立西南联大期间,他凡事讲究民主,处理问题公正,并和众多教授一样贫寒。
⑧一次,家中来客,夫人韩咏华只能上街摆地摊,卖掉子女幼时所穿的衣服,用换来的钱待客。民间还盛传这样一件趣事:西南联大办了一个教学质量高的附中,昆明市民都想把自己的子女送到这所学校去读书,云南省主席龙云的女儿、梅贻琦的小女儿都报考了这所学校。龙云的女儿没考上。曾给予联大许多支持的龙云,认为梅贻琦太不给面子,就派他的秘书长前去疏通。但秘书长不动,说:“我打听过了,梅校长的女儿也未被录取。”龙云顿时气消。
⑨在战乱频仍、校务繁重、生活艰苦的环境下,梅贻琦呕心沥血,管理井井有条,创造出联大“筚路蓝缕·弦歌不辍”的局面。其高风亮节广受赞誉,被称为西南联大的“船长”。
⑩1946年9月,梅贻琦辞别春城,回到北京,继续任清华大学校长。
⑪“生斯长斯,吾爱吾庐”,梅贻琦用这八个字概括了他与清华的不解之缘。由生到死,梅贻琦一生只干好这一件事:奠定了清华的校格,提升了清华的声望。
——摘选自梅玉荣《梅贻琦:一生清华,一世清白》,有删改
14.阅读这两篇选文,梳理文章内容,说说在两位校长的主持下,清华大学和北京大学蓬勃发展的原因分别是什么。
15.这两篇选文语言或平实自然、或典雅凝练、或生动形象……试找出其中一处,结合相关词句或段落,加以赏析。
16.梅贻琦说:“所谓大学者,非谓有大楼之谓也,有大师之谓也。”结合两则文本,谈谈你对“大师”的理解。
17.走近这些伟人,我们既能回顾那些波澜壮阔的历史画卷,也能感受到个人和民族命运融为一体的生命荣光。请从革命文学作品《红星照耀中国》《红岩》《长征》中任意选择一位人物,结合相关情节进行分析。

(三)
读书可以涵养性情,启迪人生。阅读写作社准备将“读书启智”的学习成果作为纪念册的第三个板块,请你参与并完成下列任务。
人工智能时代更需要系统性阅读
袁振国
①随着信息技术的发展特别是人工智能时代的到来,知识、信息呈几何级数增长,获得知识和信息的渠道空前丰富异常便捷,于是有许多人认为传统的纸质阅读已经变得可有可无了。而我认为,人工智能时代不仅需要传统的阅读,而且需要长期系统的阅读,系统性阅读变得越来越重要。所谓系统性阅读,是指有目标地持续性阅读,从而让人保持长期学习和阅读的状态。进入人工智能时代,人际交往能力、批判性思维能力、意志能力、审美能力等在某种程度上是保持人文坚守的定力,而系统性阅读正是增强这些能力的强大力量。
②系统性阅读能拓展人生半径。《道德经》说“不出户,知天下”。 A ,三国时期诸葛亮在深山小院里提出了高瞻远瞩的“隆中对”,为什么?看看他屋子里堆满的书简就知道答案了。读破万卷书才能下笔如有神。人能亲身经历的事情极其有限,上下五千年,纵横几万里,胸中如有丘壑,全是书装满的。毛泽东主席的雄才大略来自何方?实践斗争的经验固然重要,万卷图书绝对也是智慧的重要来源。一个人的天地有多大,心胸有多广,与他系统性阅读的程度息息相关。阅读的本质是以有限生命体验无限可能的过程。它不仅是信息的输入,更是认知重构、情感共鸣与实践创新的综合活动,是人生“圆规”的半径。
③系统性阅读能培养批判性思维。在信息过载与算法操控的时代,阅读的价值不仅在于“知道什么”,更在于“如何知道”;不仅在于获得一种肯定的答案,更在于知道有多少种不同的看法。在信息爆炸与人工智能并行的时代,系统性阅读的独特价值在于:对抗思维惰性,在算法推荐的信息里保持独立思考的能力,在虚实世界里保持平衡。通过持续的系统性阅读才能在主动对话中拥有独立学习、独立判断、独立决策的能力,通过批判性思维,让每一本书成为思维进阶的阶梯,个体得以在纷繁信息中锚定理性判断。 B 。
④系统性阅读能磨炼人的意志。系统性阅读对意志力的磨炼,本质上是将坚持内化为习惯的过程。 C ;读过《基督山伯爵》的人一定会为主人公在四面环海的绝望牢房里不放弃希望,终究为自己被陷害报仇雪耻而增添勇气……系统性阅读本身就是极好的磨炼意志的过程:在即时满足盛行的人工智能时代,系统性阅读的“慢节奏”与“高投入”使其成为抵御浮躁、锻造心智的独特途径。
⑤系统性阅读能提升审美能力。文学作品无疑是最直接的审美对象。 D ,鲁迅称赞《史记》是“史家之绝唱,无韵之离骚”,阅读《史记》这样的作品,既是知识理性的获得,也是情感审美的收获。儿童通过从图像、文字到故事内容的系统化阅读,逐步培养了他们对美的感知和创造能力。但这种长期积累并不限于文学,还涉及艺术、历史、科学等多领域知识的融合。系统性阅读能够打破学科界限,促进跨领域的审美联系。例如,结合历史、地理等学科有意识地解读文学作品,或通过系统阅读绘画史引发对艺术作品的兴趣,均可拓展个体的审美领域。审美不仅是知识的获取,更是一种精神滋养。通过系统性阅读,个体能在人工智能时代的喧嚣中寻得宁静,培养对平凡事物的诗意感知,形成正确的生活态度和价值观。
⑥总之,人工智能时代,系统性阅读的本质价值不仅未被削弱,反而因技术冲击更显珍贵。它既是抵御思维浅层化的“锚点”,也是人类区别于机器的核心能力之一。未来的关键并非“是否阅读”,而是“如何阅读”——通过人机协同,将技术赋能与人文坚守相结合,使系统性阅读成为个体在智能社会中保持独立思考、终身成长的基石。
——选自《人民教育》2025年第8期
18.请根据本文的论点、论证方法、论据,用自己喜欢的方式,设计一份思维导图。
19.以下是一则事实论据,放在文中A、B、C、D哪处合适,并说明理由。
读了《钢铁是怎样炼成的》,一定会为保尔·柯察金在冰天雪地的环境里,在饥寒交迫的状态下,发着40度的高烧,咬紧牙关准备战备物资的钢铁精神热血沸腾。
20.选文第②段画横线句子运用的论证方法有什么作用?
21.结合文章内容,联系自身实际,谈谈在人工智能时代你应该如何阅读?将你的感悟写进纪念册里。
三、写作
22.从下面两题中任选一题作文。
题一:阅读滋养青春生命,勤奋助力青春辉煌,友情润泽青春岁月……
请以“把_____缝进青春的行囊”为题,写一篇文章。
题二:一代人有一代人的长征,一代人有一代人的担当。
——习近平
这句话给你什么启示?请自选角度,自拟题目,写一篇文章。
要求:(1)符合题意,中心明确,情感真实,语言通顺。
(2)文体不限,字数不少于600字。
(3)不得抄袭,套作。
(4)文中不得出现真实姓名、校名、地名等相关信息。
【结语】亲爱的同学们,当你看到这段文字的时候,纪念册的制作已经完成。希望这价纪念册能让你感受到传统文化浸润心灵,科技星火点燃双眸,君子品格铸就风骨,青春热血沸腾胸膛的力量。愿你们将个人微光聚为时代骄阳,努力绘就“韶华筑梦·笃行致远”的壮丽图景。
