大家好!欢迎来到第五天的每日一练。前四天我们专注于有理数的运算,今天开始进入“实数”领域,重点学习平方根、算术平方根和立方根。这是中考的必考点,也是后续学习的基础,一定要打好根基!🌱
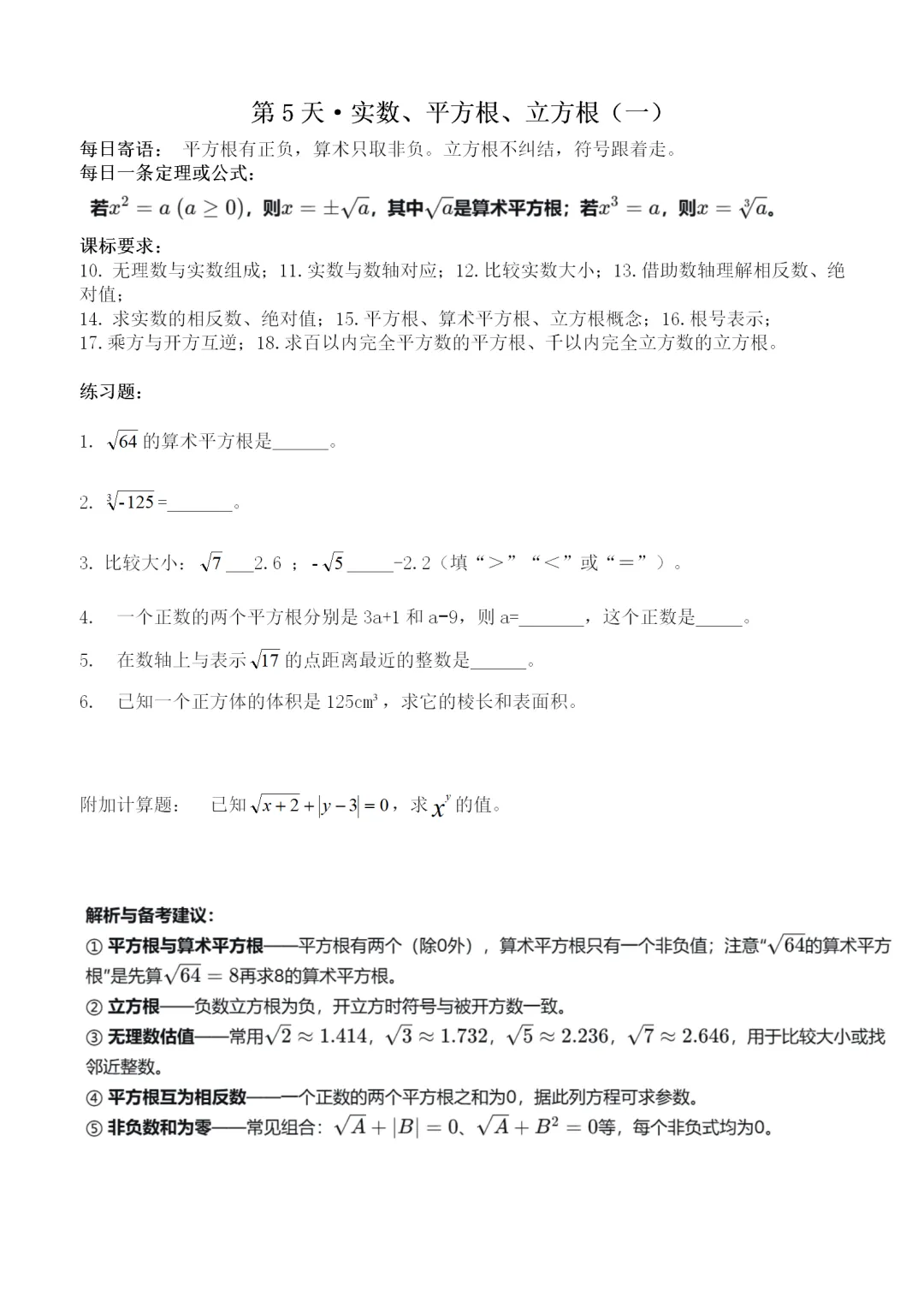
第5天 实数、平方根、立方根(一)
🌟 每日寄语
平方根有正负,算术只取非负。立方根不纠结,符号跟着走。

📚 课标要求(今日重点)
10.了解无理数和实数的概念,知道实数由有理数和无理数组成;
11.知道实数与数轴上的点一一对应;
12.会比较实数的大小;
13.能借助数轴理解实数的相反数和绝对值;
14.会求实数的相反数和绝对值;
15.理解平方根、算术平方根、立方根的概念;
16.会用根号表示数的平方根、算术平方根、立方根;
17.了解乘方与开方互为逆运算;
18.会求百以内完全平方数的平方根、千以内完全立方数的立方根。
📝 练习题
请认真完成以下题目,注意平方根与算术平方根的区别!



💡 备考小贴士
平方根与算术平方根:读题要仔细,看清是求平方根(两个)还是算术平方根(一个),注意“
a”本身表示算术平方根。a 立方根:任何实数都有唯一的立方根,符号与被开方数一致。
无理数估算:熟记常见平方根的近似值,考试时可以用来比较大小或确定整数部分。
非负性应用:多个非负数相加为0,则每个均为0,这是中考常见题型。
数轴上的距离:与某点距离最近的整数,可通过平方比较法:找出该数在哪两个连续整数之间,再比较与两端距离。
今天的练习你全对了吗?第1题的“嵌套”是否注意到了?第4题的方程是否列对了?如果有错题,记得整理到错题本上,并分析错误原因。明天我们将继续实数的相关练习,敬请期待!