《中考数学思想方法讲与练》
给学生讲明白了一个数学题目,可是换一个类似的题目又不会?这极大的可能就是方法出了问题!!!
如果您在带中考班,想要近三年新题的,想要给学生讲明白方法的,想要题目解析详细的,想要打印出来基本就可以用的,《中考数学思想方法讲与练》值得您拥有!
1.每讲含学生版(无答案)、教师版(含答案);
2.精选近三年各省市真题、模拟、自主招生或是期中期末考试中的经典典型题目;
3.设置知识方法精讲,针对一个思想方法下的一个经典类型进行设置
初中数学 - 中考数学思想方法讲与练(全国通用版)
分类讨论
不等式(组)中的分类讨论思想
等腰三角形中的分类讨论思想
方程(组)和函数中的分类讨论
圆中的分类讨论思想
直角三角形中的分类讨论思想
数形结合
函数图象中的数形结合思想
几何图形中的数形结合思想
平面直角坐标系中的数形结合思
数轴中的数形结合思想
转化思想
方程中的转化思想
函数中的转化思想
圆中的转化思想
整体思想
解方程中的整体思想
求代数式值中的整体思想
数学模型
建立方程模型解决实际问题
建立函数模型解决实际问题
猜想归纳
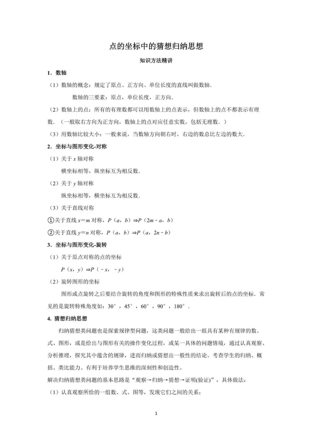
点的坐标中的猜想归纳思想
数式规律中的猜想归纳思想
图案规律中的猜想归纳思想
周长面积问题中的猜想归纳思想
新定义问题
方程与不等式中的新定义问题
函数中的新定义问题
三角形中的新定义问题
数与式中的新定义问题
四边形中的新定义问题
圆中的新定义问题











