
2025年佛山中考在考生报考身份上有了新的区分方式。
相关阅读:2025年佛山中考政策发布!名额分配学校增多,优先批与提前批合并,还有这些变化→
用新提法“符合条件”和“不符合条件”的非本市户籍考生,取代以往的“政策性借读生”和“普通借读生”提法。

户籍和非户籍生报考高中要求有些许不同,非户籍生有哪些限制?哪些学校非户籍生不能填报?今天结合2025年最新中考志愿表给大家一文讲清!
本市户籍考生:具有佛山市户籍的初中毕业生。
非本市户籍考生:具有佛山市学籍、非本市户籍的初中毕业生。非本市户籍考生可以进一步细分2类:“符合条件”的非本市户籍考生(原政策性借读生)和“不符合条件”的非本市户籍考生(原普通借读生)。
“符合条件”的非本市户籍考生(原政策性借读生):经审核认定符合条件的非佛山市户籍考生,可与本市户籍初中毕业生享有同等报考资格(往年叫政策性借读生)。
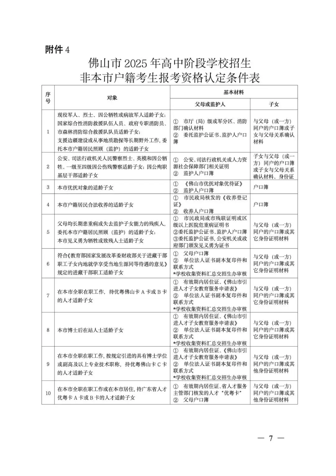
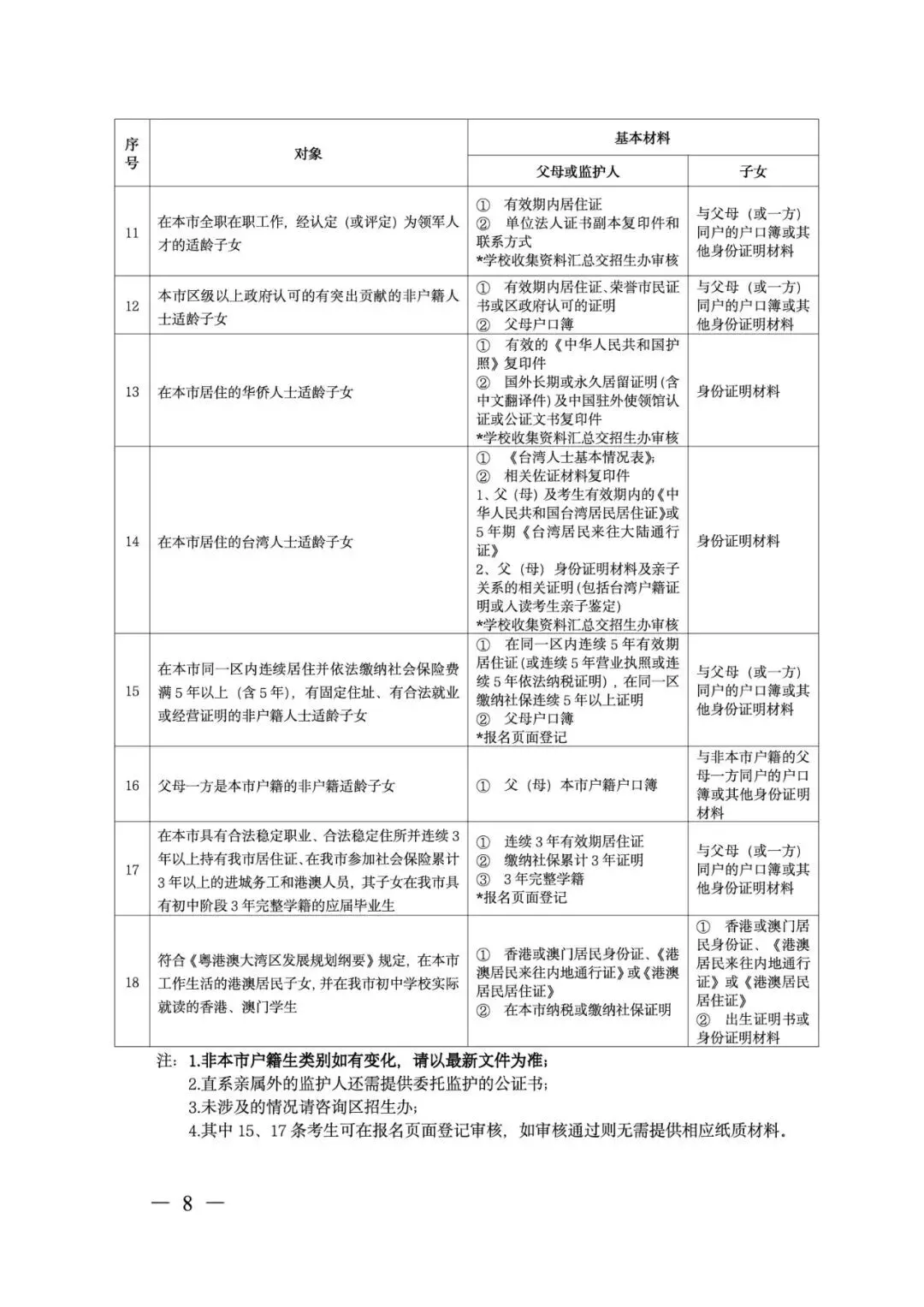
可参考《佛山市2025年高中阶段学校招生非本市户籍考生报考资格认定条件表》(见下图)。
滑动查看完整表格


“不符合条件”的非本市户籍考生(原普通借读生):非佛山市户籍的考生,不符合上述条件的其他考生。原则上只允许报考普通高中自主招生、民办普通高中及中职学校。各区在公平公正原则下,可安排少量公办普通高中计划招生。
所以总的来说,“符合条件”的非本市户籍考生和本市户籍生具有同样的报考资格,“不符合条件”的非本市户籍考生填报中考志愿的限制最大,以下是各区“不符合条件”的非本市户籍考生可填报学校的汇总

部分学校会设置部分招生计划在不同招生批次或层次进行招生;部分高中,“不符合条件”的非本市户籍考生在此学校的各个招生批次均不可填报,部分高中仅在部分层次可填报,家长可以对照各区中考志愿表查看自己是否可填报。
注:志愿表根据2025年中考志愿表制作,2026年中考政策若有变化,请以最新官方消息为准

南海区


禅城区


顺德区


三水区


高明区

选择一:父母一方将户口迁入佛山,孩子可以与户籍生同等报考待遇!
选择二:父母一方如果还没有办理佛山市居住证和社保,请于当年8月31日之前办好居住证和社保,并保持连续不中断,届时孩子可以与户籍生同等报考待遇;
父母一方如果已办理佛山市居住证和社保,在中考当年8月31日之前,请确保居住证连续不中断,社保要累计达3年,届时孩子可以与户籍生同等报考待遇。



教育资讯|升学政策|学习资料|公益讲座
P.S:本文内容来源于网络等,由【佛山高中家长圈】整理编辑发布,如有侵权请联系删除,转载请说明出处。如有错漏,请在公众号后台留言。