从2025看2026:全国中考作文命题风向全景解读与教学重点
四季读书网
16
从2025看2026:全国中考作文命题风向全景解读与教学重点
各位奋战在一线的语文老师们,2025年中考作文的命题风向已经新鲜出炉啦!想知道2026年的命题逻辑,与其在猜题的焦虑里打转,不如跟着这份深度解析,把2025年的命题逻辑、教学方向和评分方法一次性打包带走,轻松实现"教得准、学生写得稳"的小目标~2025年的中考作文命题,已经彻底告别了"套路化"的老路子,变得越来越有"心机",我们一起来拆解一下:1. 从"宏大叙事"到"我就是主角",聚焦个体成长与精神力量
江西卷《我也是一张"中国名片"》直接把"中国名片"的主角从伟人、明星换成了学生自己。打破对“中国名片”的传统认知,将视角聚焦个体,引导学生回顾成长轨迹,在学习、生活等经历中审视自我蜕变,同时鼓励挖掘自身勤劳、勇敢等精神品质,思考如何以这些正能量塑造中国形象。教学灵感:可以让学生写写"我的成长小传",把"勤劳、勇敢"这些品质和自己的真实经历绑定,再也不怕素材空泛啦。2. "小人物"里藏着"大温暖",重视情感联结与人文关怀
内蒙古卷"每一个认真生活的人,都值得尊重",把目光投向了路边的早餐店老板、小区的保洁阿姨。这是在提醒我们:最打动人的,从来不是惊天动地的大事,而是平凡日子里的微光。着眼于人际关系中的情感纽带、文化传承以及对社会中平凡人物的关注。命题思路体现了对每一个生命个体价值的尊重与认可,鼓励学生以平等、尊重的态度看待身边的每一个人,发现平凡中的伟大。教学灵感:布置一次"街头观察日记",让学生去发现身边普通人的闪光点,共情力这不就练出来了?3. 材料叙事深化,凸显思辨张力
四川绵阳卷用"一滴水、一粒种子、一个微笑"当引子,其实是在考"以小见大"的思辨能力。这类命题就要求学生从微观视角出发,通过讲述个人的小经历折射出宏大的时代主题或人生哲理,使文章更具深度与张力。教学灵感:玩个"微写作游戏"——用"一片落叶""一杯奶茶"写一段文字,折射出一个大主题,训练学生的思维张力。4. 把"时代热点"写进作文里,融合时代脉搏与科技人文
海南卷"人工智能时代,我们如何学习"、遂宁卷"奋进"话题,直接把科技发展、青年担当搬进了考场。这说明"两耳不闻窗外事"的学生,已经很难拿高分了。教学灵感:每周开一次"时事茶话会",聊聊AI、航天、乡村振兴,让学生把"个人成长"和"国家发展"连起来,立意瞬间就深刻了。5. 题型玩出"新花样"
采用“命题+材料”“半命题+材料”“材料作文”“话题作文”“情境任务型命题”等组合形式,给出两个题目供学生二选一。江苏扬州:给出一段材料,要求考生在“尊重”“诚实”“创造性”“美好生活”中任选一个,与关键词“劳动”组合,据此确定主题作文。教学灵感:多设计"组合式命题"训练,比如"选择'坚持'+'夏天'写一篇作文",让学生学会快速拆解题目。6.文学性与实用性并重
采用“图文并茂”的题型,★湖北:给出“觉”字在三个不同时期的写法图,让学生根据图文内容进行写作,考查学生的读图能力与应变思维。★江苏南京:针对“有同学质疑练字将来写字的机会比较少,问练字还有没有价值?”这一社会现象写一篇演讲稿。教学灵感:加练"图文解读"和"演讲稿"这类实用文体,比如让学生给一幅漫画写解说词,或者就"手机该不该进校园"写一篇辩论稿。7. 想象作文
海南卷《假如我是______》:这类题考查学生的虚构能力和创意表达,鼓励学生突破常规思维,展现独特的想象力和创新精神。四川眉山以"精卫填海"为题创写一个故事,鼓励学生跳出"写实"的舒适区,大胆虚构。教学灵感:开展"故事新编"活动,比如让学生给"龟兔赛跑"写个续集,或者让"愚公"和"智叟"在现代相遇,创造力这不就激活了?8. 在"真实场景"里解决问题,作文命题多设置具体场景,丰富真实
湖北武汉卷围绕"班级演讲比赛"展开,从赛前对话到赛后反思,完全是学生熟悉的校园生活。这是在考"情境化表达能力",不是背几句好词好句就能应付的。考查了学生在实际场景中运用语文知识解决问题、表达感悟的能力。教学灵感:模拟"班级竞选""家长会发言"等真实场景,让学生在具体情境里练习表达,比单纯写记叙文管用多了。
所有作文题都逃不出这五大核心,把它们作为教学的"导航仪",就不会走偏:- 成长:写清楚"我"的变化与思考
- 情感:在亲情、友情里传递温度
- 品德:用故事诠释"尊重、诚实"等品质
- 文化:在传统与现代中彰显自信
- 思辨:从"小我"走向"大我"的时代思考
一句话核心:让学生学会用"我的故事",讲"时代的道理"。
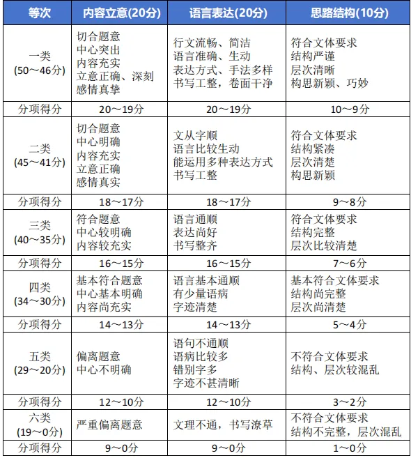
一类文的"通关密码"
- 内容立意:切题!深刻!情感真!
- 语言表达:流畅!生动!书写工整!
- 思路结构:严谨!清晰!构思巧!
考场"高频雷区"及急救方案
从《走,到田野去》的考场反馈来看,这些坑学生踩得最多:1. 素材套作,生搬硬套
问题:学生把"帮妈妈做家务"的旧素材,硬套进"田野"的主题里,完全不沾边。对策:教学生"素材嫁接法"——用题目关键词(比如"田野")去改造旧素材,比如把"帮妈妈做家务"改成"在田野里帮奶奶插秧",瞬间贴合主题。2. 细节粗糙,像"流水账"
问题:只写"田野里有稻子、有蝴蝶",没有"稻穗在风里晃出细碎的光""蝴蝶翅膀沾着稻花的香"这类细节。对策:开展"感官描写训练",让学生用"看、听、闻、触"把场景写活,比如"踩在田埂上,软乎乎的泥土蹭过脚踝,带着青草的腥气"。3. 结构混乱,"前言不搭后语"
问题:从"在田野里玩"突然跳到"要珍惜粮食",过渡生硬,逻辑断裂。对策:教学生"虚实结合"的结构法——用"田野的风""稻穗的弯"这些具象细节,引出"成长的韧性""生命的厚重"这些抽象立意,过渡自然又有深度。4. 立意平庸,"大家都这么写"
问题:写"田野"就是"热爱大自然",写"奋进"就是"努力学习",完全没有新意。对策:组织"立意头脑风暴",比如"田野"还可以写"爷爷的乡愁""土地的馈赠","奋进"还可以写"社区志愿者的坚守""非遗传承人的坚持",让学生学会换角度思考。看完考场雷区,对照这中考作文评分等级表进行评价学生的作文得分,精准把握得分点。中考作文不是"押题游戏",而是"素养较量"。当我们把"关注个体、联结时代、思辨表达"这些理念融入日常教学,学生自然能在考场上写出有温度、有深度的好文章。
让我们一起,陪学生写出有温度的好作文!如果你觉得有用记得点点关注点点赞,下期我们分享作文如何立意!
版权声明:本文内容由互联网用户自发贡献,该文观点仅代表作者本人。本站仅提供信息存储空间服务,不拥有所有权,不承担相关法律责任。如发现本站有涉嫌抄袭侵权/违法违规的内容, 请发送邮件至23467321@qq.com举报,一经查实,本站将立刻删除;如已特别标注为本站原创文章的,转载时请以链接形式注明文章出处,谢谢!