
中考数学三视图题型概述
中考数学中的三视图题型主要出现在几何部分,通常占总分的4%-8%,以选择题、填空题和解答题形式出现,难度中等。考点聚焦于立体图形的三视图(主视图、俯视图、左视图)的理解、绘制和还原,常结合体积、表面积计算或空间想象。题型强调空间思维和投影原理,常见于圆柱、圆锥、球体、棱柱、棱锥等简单立体图形或其组合。解题时需注重审题、逻辑推理和步骤规范,避免仅凭直觉判断。
一、基本概念回顾
- 三视图定义
:从正面(主视图)、上方(俯视图)和左侧(左视图)观察立体图形得到的二维投影图。实线表示可见轮廓,虚线表示不可见(隐藏)部分。 - 投影原则
:正投影法,即平行投影。视图间对应关系:主视图与左视图高度相等,主视图与俯视图宽度相等,左视图与俯视图长度相等。 - 注意事项
:视图中不画阴影;球体投影为圆,圆柱侧面投影为矩形;组合图形需考虑遮挡关系。
二、中考三视图的命题特点
考查内容
正视图、俯视图、左视图(或侧视图)
由立体 → 视图
由视图 → 立体(反推)
视图与:体积、表面积、方块数结合
命题特征
图形不难,空间想象是关键
条件往往藏在“遮挡”“对齐”“重合”中
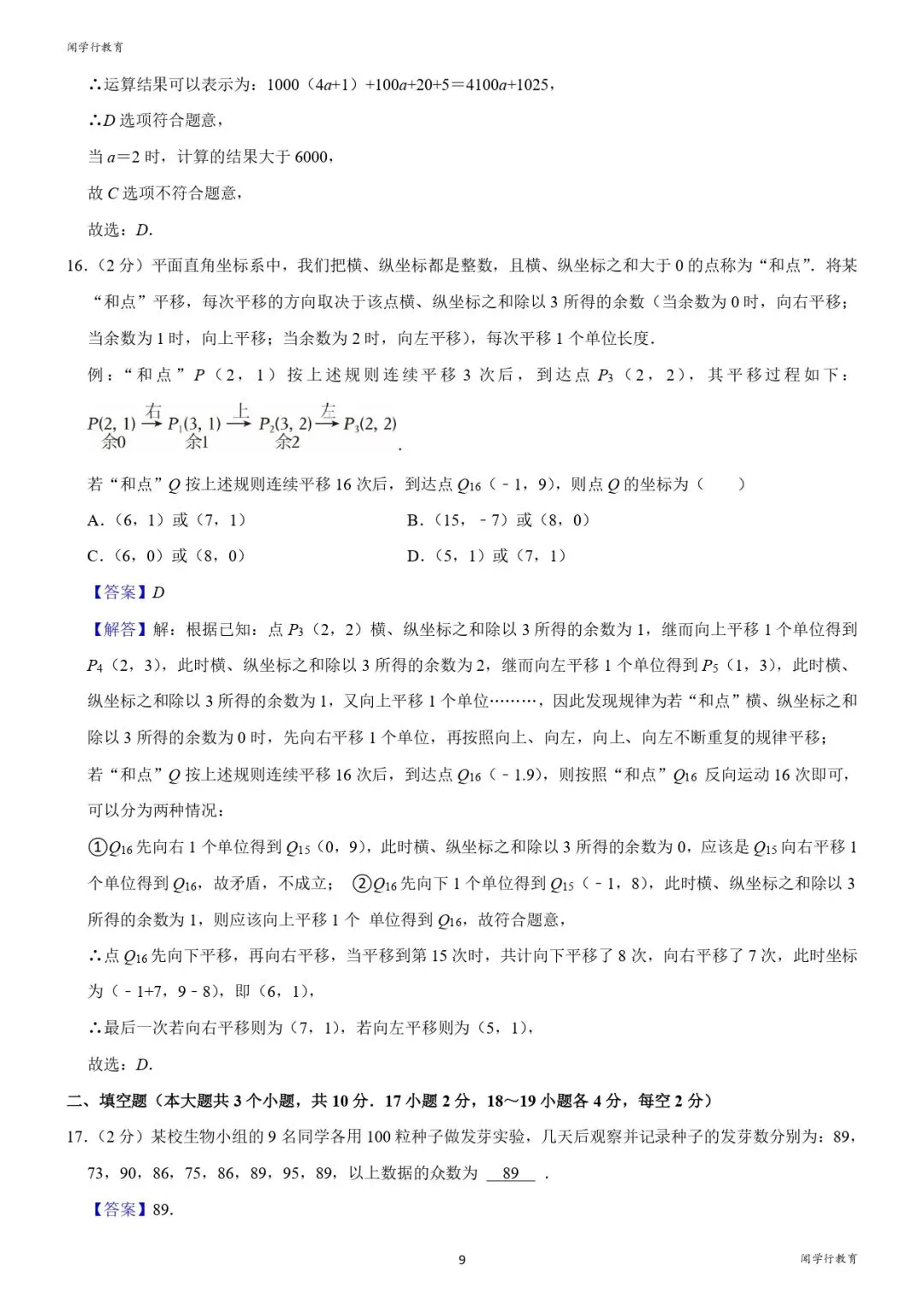
常为选择或填空,一错就全错
三、三视图的三条“总原则”(必须牢记)
原则 ①:方向统一原则
正视图:从前往后看
俯视图:从上往下看
左视图:从左往右看
👉 方向一旦搞错,后面全错。
原则 ②:对齐原则(中考最爱考)
正视图与俯视图:左右对齐正视图与左视图:上下对齐
这是判断“能不能对应”的核心标准。
原则 ③:遮挡原则(最易失分)
看得见才画
被前面方块完全挡住的,视图中不出现
四、常考三大题型与解题技巧
题型一:由立体画三视图
解题流程(固定步骤)
先画正视图(最稳定)
看“前面最高的轮廓”
再画俯视图
看“占地范围”
最后画左视图
注意与正视图“上下对齐”
易用口诀
先正后俯再侧看,高度正视最明显;俯看范围定宽长,左视高度正对齐。
题型二:由三视图判断立体(高频)
核心问题
这个立体是否存在?
最少 / 最多需要多少个小正方体?
【最少方块数】通用方法(必考)
三步法
俯视图:每一个“格子”至少 1 个
正视图:补“高度”
左视图:检查是否矛盾
👉 记住:
最少 = 先满足俯视,再满足高度
【最多方块数】通用方法
在不改变三视图轮廓的前提下
能堆多高就堆多高
题型三:三视图 × 体积 / 表面积
① 体积
体积 = 小正方体个数 × 单个体积
核心:数清楚真正存在的方块
② 表面积(易错)
思路
先算:所有方块的总表面积
再减:接触面 × 2
五、三视图解题“万能检查表”
考场 10 秒自查用:
☐ 方向是否看对
☐ 正—俯 是否左右对齐
☐ 正—侧 是否上下对齐
☐ 被遮挡的有没有画出来
☐ 是否多算 / 少算隐藏方块
六、中考三视图高频易错点
❌ 把“俯视图”当“正视图”
❌ 看到几个格就以为几个方块
❌ 忽略被挡住的“隐藏结构”
❌ 最少个数时一味往高堆
❌ 表面积忘减接触面
七、考前速背口诀(1 分钟版)
三视方向要统一,正俯左右须对齐;正侧上下别错位,看得见的才画出;最少先看俯视图,表面积要减接触。




























