初中物理常用公式涵盖力学、电学、热学等多个领域,同学们一定要学会灵活运用。
我们将重点内容进行了总结,从概念到实练,从基础到提升,确保你逐步内掌握关键知识,备战期末,迎接中考。
1
中考必备公式大全
动力学部分

热学部分

光学部分—凸透镜成像规律

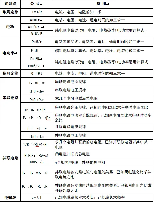
电磁学部分

2
常考物理量的估测
长度
1.中学生身高约 1.6--1.8m指甲宽手掌宽度约 10cm度约 1cm
2.中学生步长约 50-70cm
3.居民楼房每层约 3m
4.教室门高约 2m
5.一支新铅笔长度 18cm
6.物理课本长约 26cm 宽 18cm
7.1元硬币直径约 2.4cm 10 元人民币长约 14cm
8.课桌高度约 0.8m 椅子高度约 0.4m
9.物理书一张纸的厚度 0.1mm
时间
1.人脉搏跳动的频率约为 70 次/min脉搏跳动一次时间约 1s
2.正常人呼吸一次的时间为 3s
3.我国国歌演奏一次时间为 46s
4.男中学生 1000 米跑完所用时间 4min 女中学生跑完800 米所用时间约 4min
5.做一次眼保健操时间为 5mim
6.中学生百米成绩约 15s
7.中学生眨眼的时间约 0.3 秒
温度
1.使人感觉舒适的房间温度约 23℃℃左右。
2.人的正常体温约 36.5℃℃-37°℃
3.标准大气压下沸水 100°C冰水混合物0℃
4.考场温度约 25℃左右
5.盛夏中午,室外温度约 35°C-39℃
6.洗热澡水时水的温度约 40℃
速度
1.中学生步行速度1.1m/s或4km/h
2.自行车速度约5 m/s
3.光在真空中的速度约 3x10'm/s
4.声音在15℃空气中速度是340m/s
5.高速公路上的汽车 80-120km/h
6.短跑运动员比赛时的速度可达 8m/s
7.中学生百米赛跑的速度约 7m/s
质量
1.中学生质量约为 50kg
2.物理教科书质量约为200g
3.一个篮球质量约为 500g
4.一个苹果质量约为150g
5.一瓶矿泉水质量为 550g
6.1枚鸡蛋质量约为 50g
7.一只公鸡质量约为2kg
8.一份中考物理试卷的质量约为2g
9.一支中性笔的质量约为 15g
10.一袋方便面的质量约100g
11.一张邮票的质量约 50mg
12.一枚一元硬币的质量约6g
压强
1.中学生站立时对地面压强约为 10'Pa
2.中学生行走时对地面压强约为2&0'B教学
3.物理课本平放对桌面压强约 60-80Pa
4.1张报纸平放在水平桌面上,对桌面上的压强约为0.5Pa
电流
1.家用电冰箱正常工作的电流约1A
2.台灯正常工作电流 0.05A
3.教室日光灯正常发光的电流约0.2A
4.电饭锅中的电流约 2A
5.家用空调的电流约 5A
6.申视机正常工作时的申流约为0.45A
7.家庭节能灯正常工作时的电流约为0.1A
电压
1.一节新干电池电压为1.5V
2.一节新的铅蓄电池电压2V
3.对人体安全的电压不超过 36V
4.电动自行车一节蓄电申池电斥12V
5.我国家庭电路电压220V
6.工厂一般的动力电压是 380V
功、功率
1.将一带10kg 大米从地上扛到肩上,做功约为150J
2.一名中学生上楼的功率约为150W
电功率
1.家用空调约 1000W电吹风机约500W
2.台灯的额定功率约 20-30W
3.液晶电视约 100W.室内一盏日光灯约 40W
4.台式计算机(电脑)约 200W
5.电冰箱的电功率约 100W
6.微波炉的电功率约 700W排风扇约 20W
7.电视机机顶盒的电功率约 35W
需要牢记的数值常量
1.声音在 15℃空气中传播的速度约为 340m/s
2.电磁波在真空中的传播速度约为 3.0x108m/s
3.水的密度为 1.0x10³ kg/m
4.水的比热容为 4.2x10'J/kg·°C
5.人耳听觉频率范围约为 20Hz~20000Hz
6.一标准大气压能支持 760mm 高汞柱,能支持约 10.3m 高水柱
※若需要更多学科学习资料,可后台私信留言

欢迎订阅 关注我们