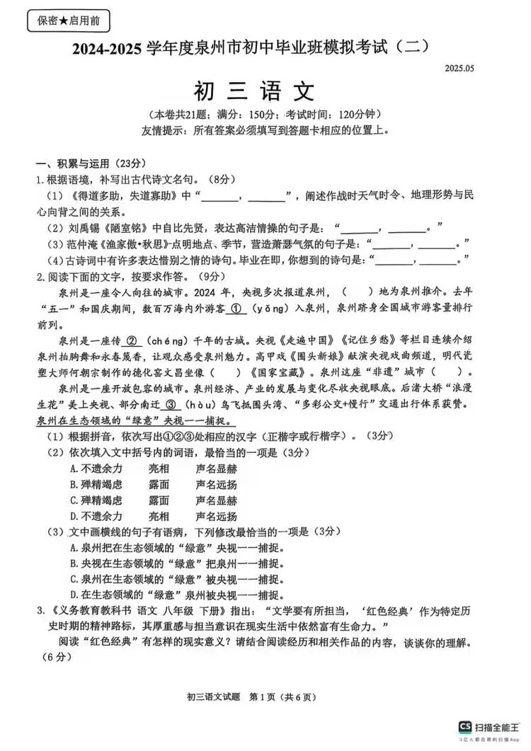
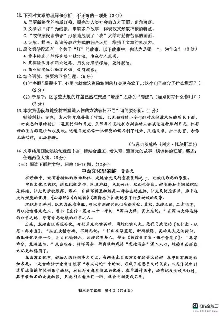
泉州初三质检(5月7日开考)!(内附真题) 四季读书网 2026-04-30 23:43:32 6 0 泉州初三质检(5月7日开考)!(内附真题)泉州初三质检(5月7日开考)!📢 重磅消息!各位初三的同学们、家长们注意啦!2026年泉州市初中毕业班模拟考试(也就是大家常说的“初三二检”)的时间已经正式敲定!⏰ 5月7日—5月9日,为期三天的“战役”即将打响。这不仅是对前一阶段复习成果的全面检验,更是查缺补漏、冲刺6月中考的关键风向标!为了让大家提前做好作战计划,小编第一时间整理了最新的官方考试时间表,赶紧收藏并转发给需要的同学吧!👇泉州初三质检考试时间最后冲刺,这几件事一定要注意!距离开考只剩最后几天了,越到最后关头,越要保持清醒的头脑。小编给大家几点备考小建议:1️⃣ 回归基础,拒绝偏难怪二检的考察范围和中考高度一致,重点在于基础知识的扎实程度和知识体系的融会贯通。这几天不要再死磕难题怪题,把课本上的公式、定理、古诗文再过一遍。2️⃣ 调整作息,保持手感按照考试时间表来调整自己的生物钟,上午多做语文、理综训练,下午攻克数学、英语。保持每天一套真题或高质量模拟题的手感,但不要过度疲劳。3️⃣ 重视英语听力与理科实验5月8日下午的外语考试,听力测试从15:00准时开始,千万不要迟到!同时,物理和化学的实验探究题是拉开分差的关键,审题时要格外细心。4️⃣ 心态第一,平常心对待二检的成绩排名是中考志愿填报的重要参考,但它不是终点。把它当成一次普通的全真模拟,稳住心态,正常发挥就是最好的结果!🔥 划这次考试=中考风向标!同学们、家长们请注意!本次全市质检的考查范围将完全对标中考,覆盖初中三年全部知识点,是一场真正意义上的“中考全真模拟”。💡 为什么这次考试至关重要?因为它不仅是对学习成果的全方位检验,更是中考志愿填报最核心的排名依据!5月的这场战役,将直接决定你下一站的方向!备考怎能少了真题演练?小编特意搜集整理了泉州25年的初三5月质检真题,含金量极高!👉 滑动下方图片,立即查看试卷原题,赶紧打印出来练练手吧!语文数学英语 本文地址: https://sjds.net/669049.html 文章来源: 四季读书网 版权声明:本文内容由互联网用户自发贡献,该文观点仅代表作者本人。本站仅提供信息存储空间服务,不拥有所有权,不承担相关法律责任。如发现本站有涉嫌抄袭侵权/违法违规的内容, 请发送邮件至23467321@qq.com举报,一经查实,本站将立刻删除;如已特别标注为本站原创文章的,转载时请以链接形式注明文章出处,谢谢!