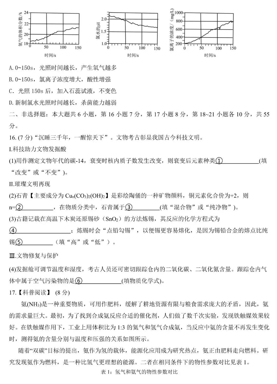
关注“化学教研联盟”
回复“202604” 获取电子版资料
来源:网络。我们尊重原创,如存在文章/图片/音视频使用不当的情况,或涉及原创内容,侵害了您的权益,请随时与我们联系,联系(QQ):504580314。



文章来源:
四季读书网
版权声明:本文内容由互联网用户自发贡献,该文观点仅代表作者本人。本站仅提供信息存储空间服务,不拥有所有权,不承担相关法律责任。如发现本站有涉嫌抄袭侵权/违法违规的内容, 请发送邮件至23467321@qq.com举报,一经查实,本站将立刻删除;如已特别标注为本站原创文章的,转载时请以链接形式注明文章出处,谢谢!








