
在线做题.视频讲解·试卷分析

数学卷考霸评分 8.5/10
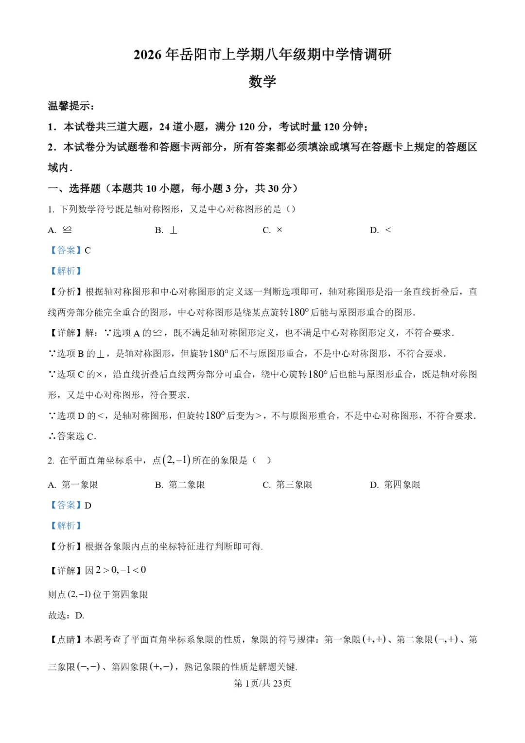
数学卷
评分8.5,依据课标覆盖平行四边形、坐标系等核心,难度合理,区分度较好,排版有小瑕疵;考察要点:▱/矩形/菱形/正方形的性质判定、坐标系与平移对称、中点四边形、新定义与动点初步;难点:填空16的双动点路径分析,解答24的新定义综合题。


<点击图片查看全卷>
数学卷答案

<点击图片查看完整答案>
语文卷考霸评分 8.5/10
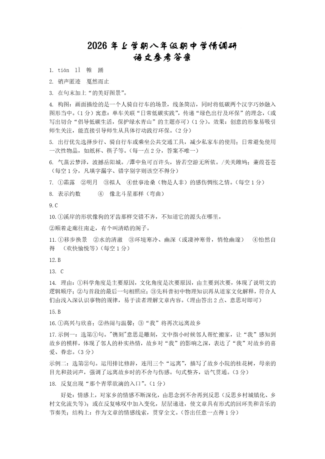
语文卷
试卷紧扣八年级语文核心素养,以岳阳地方生态为特色情境,系统考查了字音字形、成语、病句修改、海报解读、综合实践、古诗文名句理解性默写、诗歌鉴赏、文言实词推断、断句、句子翻译、文言文对比探究、说明文(“紫烟”成因)的科学与文化双重解读、记叙文(《听见春分》)的情感、线索与主旨深度赏析、名著(《经典常谈》)的阅读与价值探究,以及命题与半命题作文写作。积累与运用(第1-6题)、文言实词推断(第8题)是易得分点。难点在于对“紫烟”现象科学解释与文化内涵的整合理解、对记叙文“青翠欲滴的入口”象征意义的深层解读、对古诗与文言文对比阅读的深度探究,以及结合自身经历,在“留住最美风景”与“带上____出发”中做出有深度、有条理、有情感的个性化表达,这些题目对学生的信息整合、逻辑推理、审美鉴赏、文化理解与批判性思维能力提出了较高要求。


<点击图片查看全卷>
语文卷答案

<点击图片查看完整答案>
英语卷考霸评分 8.4/10
英语卷
本次岳阳市八年级四月期中学情调研英语试卷,基础题占比超70%,聚焦课标要求的核心听说读写译技能,阅读和任务型阅读有初步的分析评价类高阶题目,能有效区分中等及以上学生,整体难度适中,适合检测半学期的学习成果。


<点击图片查看全卷>
英语卷答案

<点击图片查看完整答案>
物理卷考霸评分 8.3/10
物理卷
该卷评分8.3分,符合岳阳市八年级物理期中要求,考察力与运动、压强、摩擦力等课标核心,情境生活化,但高阶综合题较少。得分点多为直接理解应用,难点为切割砖块的压力压强分析、高铁硬币惯性现象分析。


<点击图片查看全卷>
物理卷答案

<点击图片查看完整答案>
道法卷考霸评分 8.5/10
道法卷
该试卷综合评分8.5,紧扣课标核心要求,覆盖宪法与权利义务两大核心单元,认知层次分布合理,区分度良好,难点为第10题概念间关系和第19题解锁人民幸福的原因分析。


<点击图片查看全卷>
道法卷答案

<点击图片查看完整答案>
小程序获取更多湖南本土升学方案·资料
无广告·自助查阅·全平台自助刷题学习
刷名校好题好卷·打破升学信息差
争做湖南最好·最全·最强的升学配套