
1️⃣不同地区面试时长各有不同:
🚩省直:多为15分钟,3道题,分题计时,每题5分钟。
🚩武汉、荆州、随州:多为12分钟,3道题,分题计时,每题4分钟。
🚩其他地区(咸宁、襄阳、十堰、孝感、宜昌、荆门、天门等地)多为 10分钟,3道题,每道题3+3+4(分钟)形式居多。
2️⃣组织方式
1.以有题本、有纸笔、考官读题的形式居多。
2.个别地方有题本、有纸笔、考官不读题(孝感、黄冈、荆门等地出现过)。
3.无题本,有纸笔,考官分题读题(21年之前有出现,近几年较少)。
















D类(教师类)面试形式灵活,多为结构化+说课/试讲/答辩组合,常见形式:
试讲+答辩
说课+结构化
部分岗位还会结合学科特点考查专业能力。


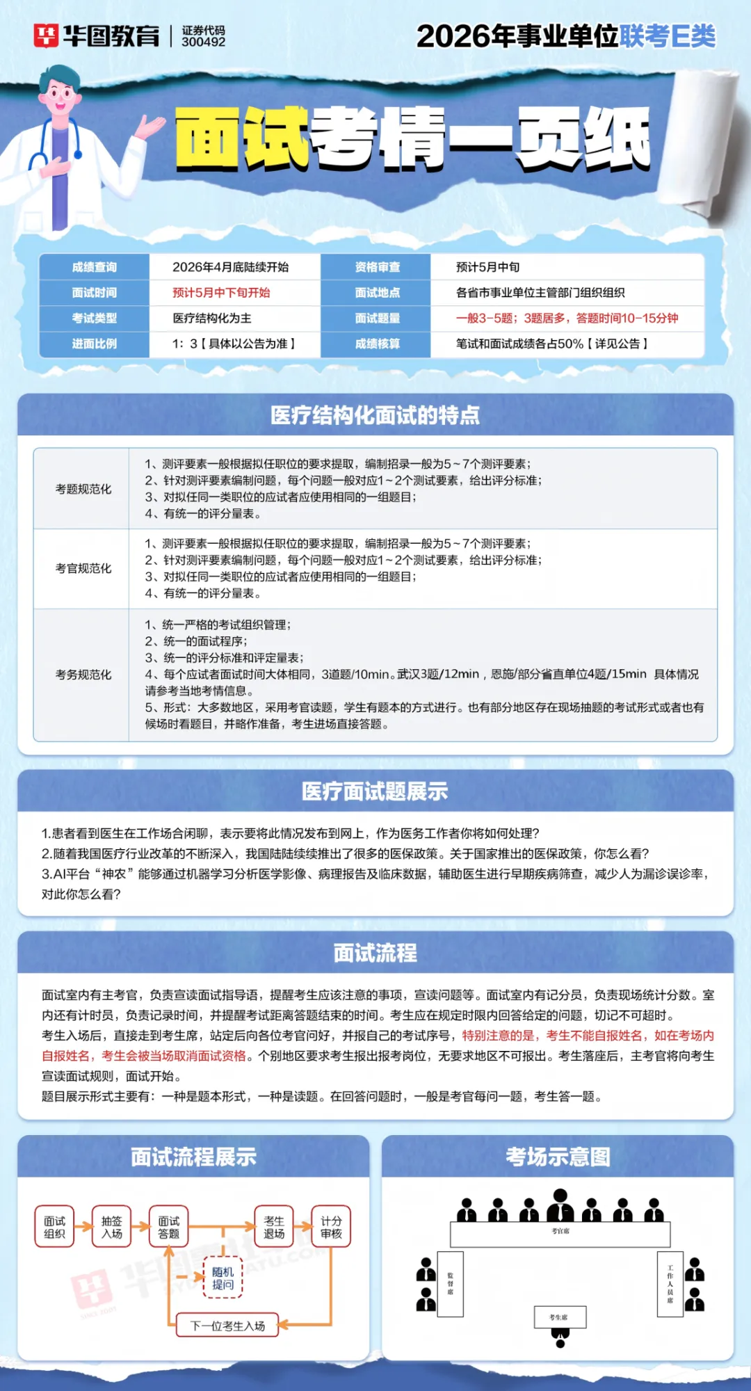
E 类(医疗类)侧重专业适配,主要考查:
医疗结构化面试
医疗专业知识问答
口述医疗实操等

2026年湖北事业单位联考五一前后发布资格复审公告和名单,预计5月中下旬陆续开始面试。出成绩到面试备考周期极短,建议提前准备!
2026湖北事业单位联考成绩已出
面试即将拉开序幕,挑战才刚刚开始
给大家整理了湖北事业单位近4年进面分数线
还有事业单位2024/2025面试真题+解析
👇扫码添加老师0元领取学习


2026湖北事业单位面试成绩已出
给大家准备了1元面试礼包(含ABCDE类)
📣ABC类:11个电子资料+17个面试网课
📖类:11本电子资料+3580分钟网课
📑E类:1本纸质图书+10套电子面试资料
👇长按下方图片识别二维码1元购买


🌟湖北事业单位面试提前学上新-ABC类
🏃♂️280元抢占先机,未进面全额退款

湖北事业单位面试提前学-D类教师岗
资料干货+网课精讲技巧+AI点评示范作答
面试提前学仅需280元,未进面全额退款


*本文含有相关课程及图书广告
更多招聘|求职资讯信息
点击下方公众号卡片关注免费获取

点分享

点收藏

点点赞

点在看