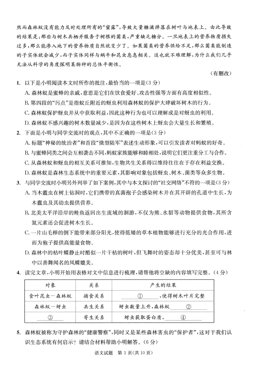
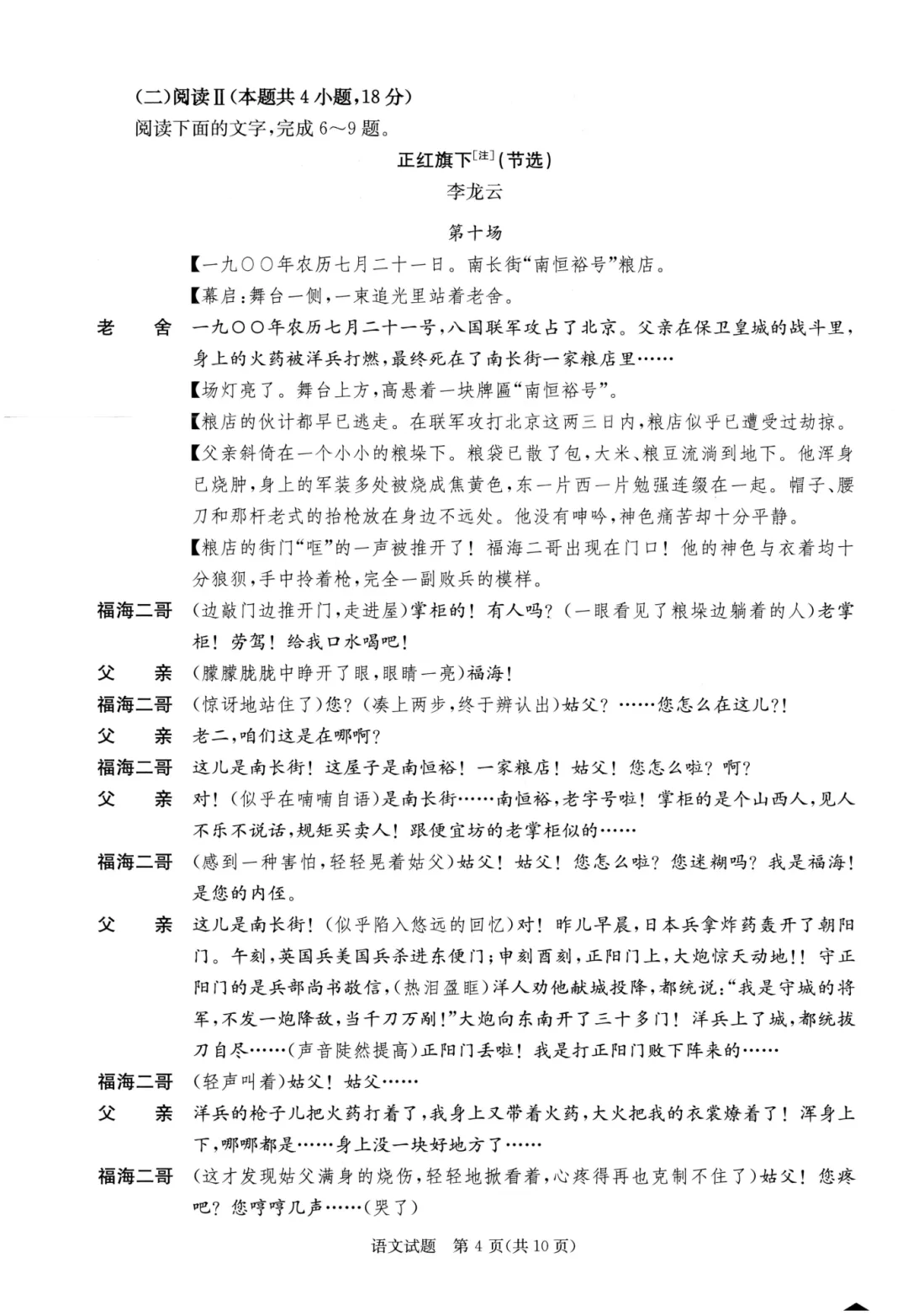
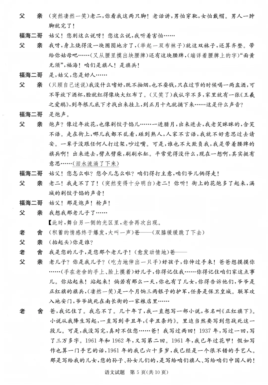
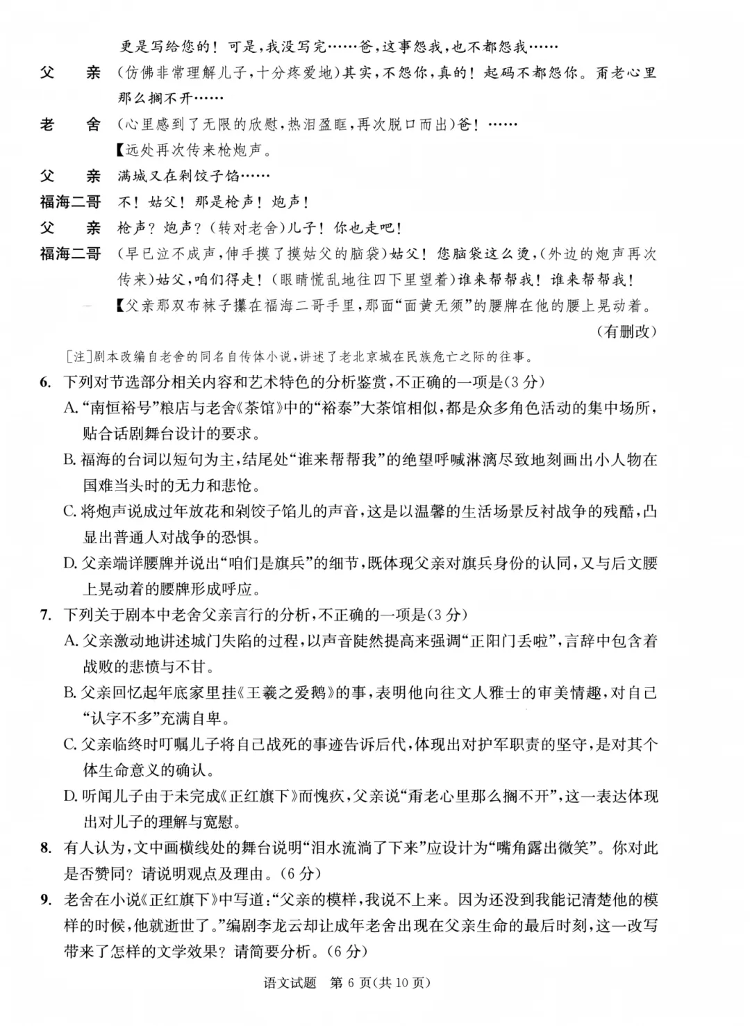
@全体高三学生、家长
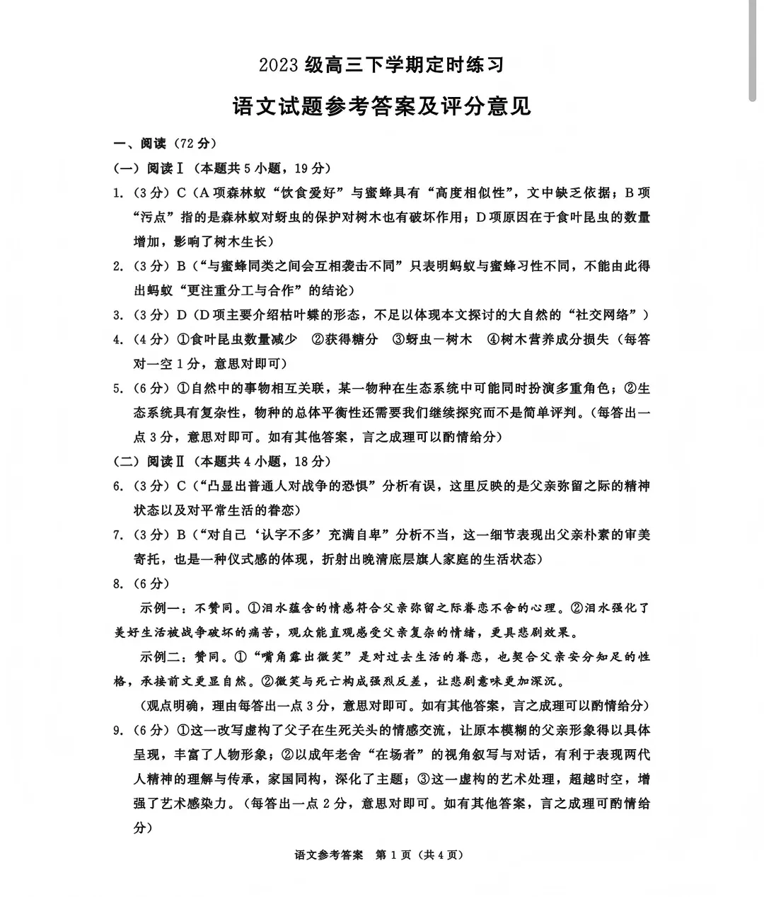
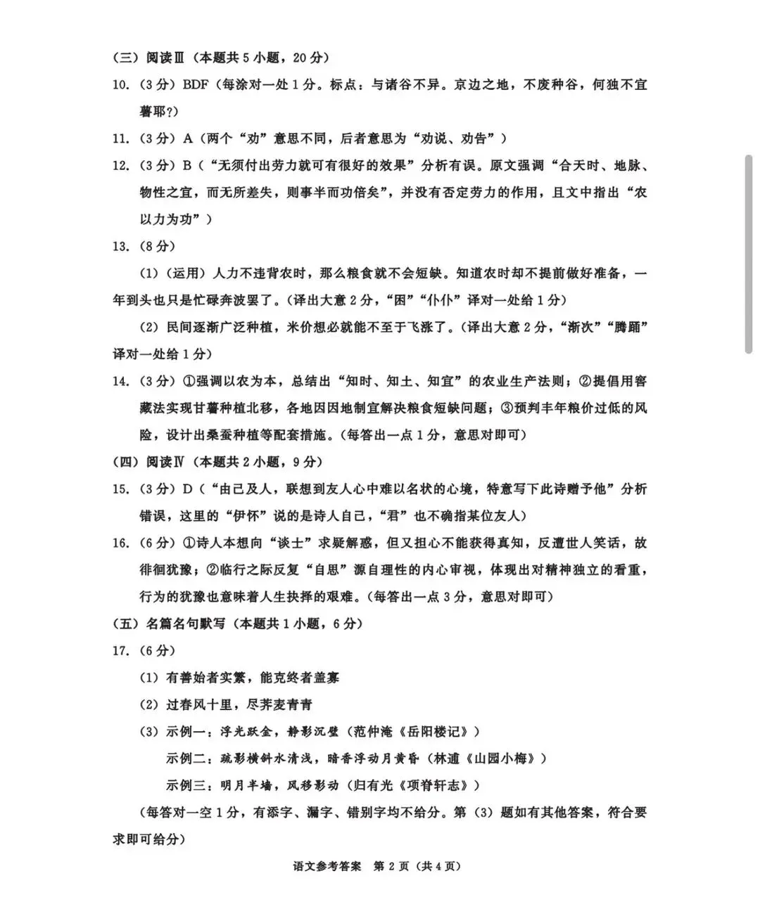
2026届成都三诊
语文 数学 英语 物理 历史 化学 地理 政治 生物
9科试卷&答案汇总来啦!
一起来看👇
注意!今年成都三诊
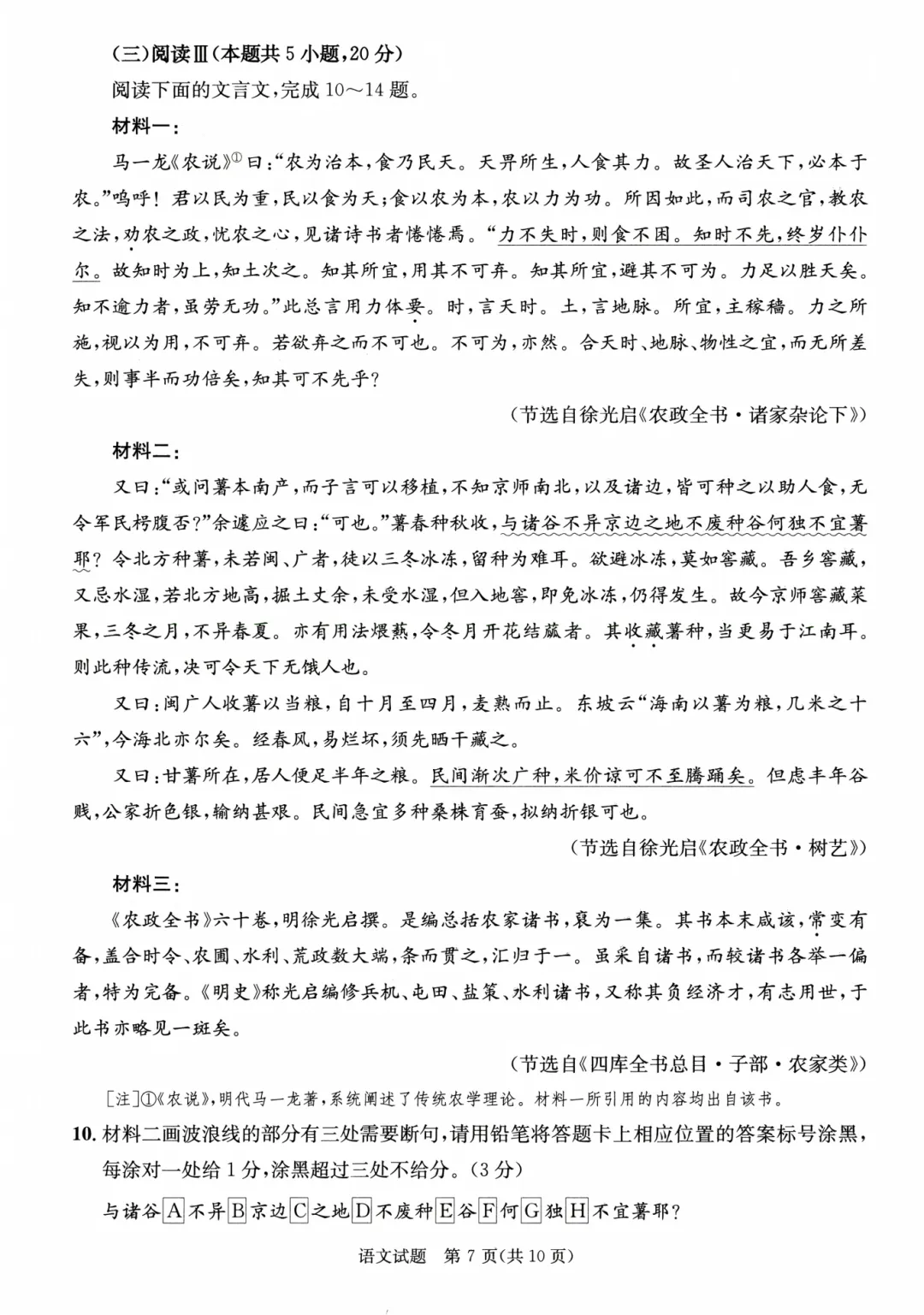
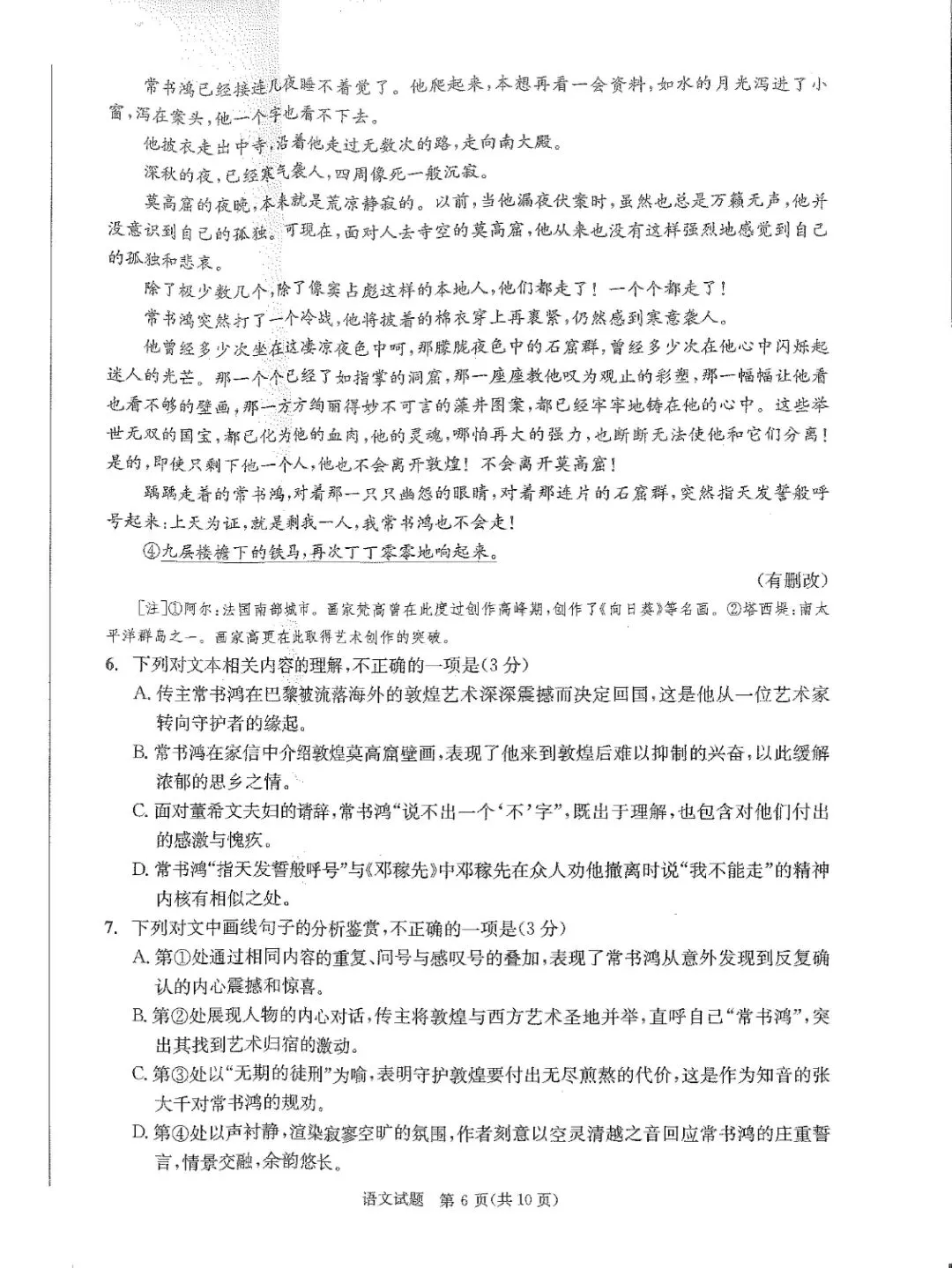
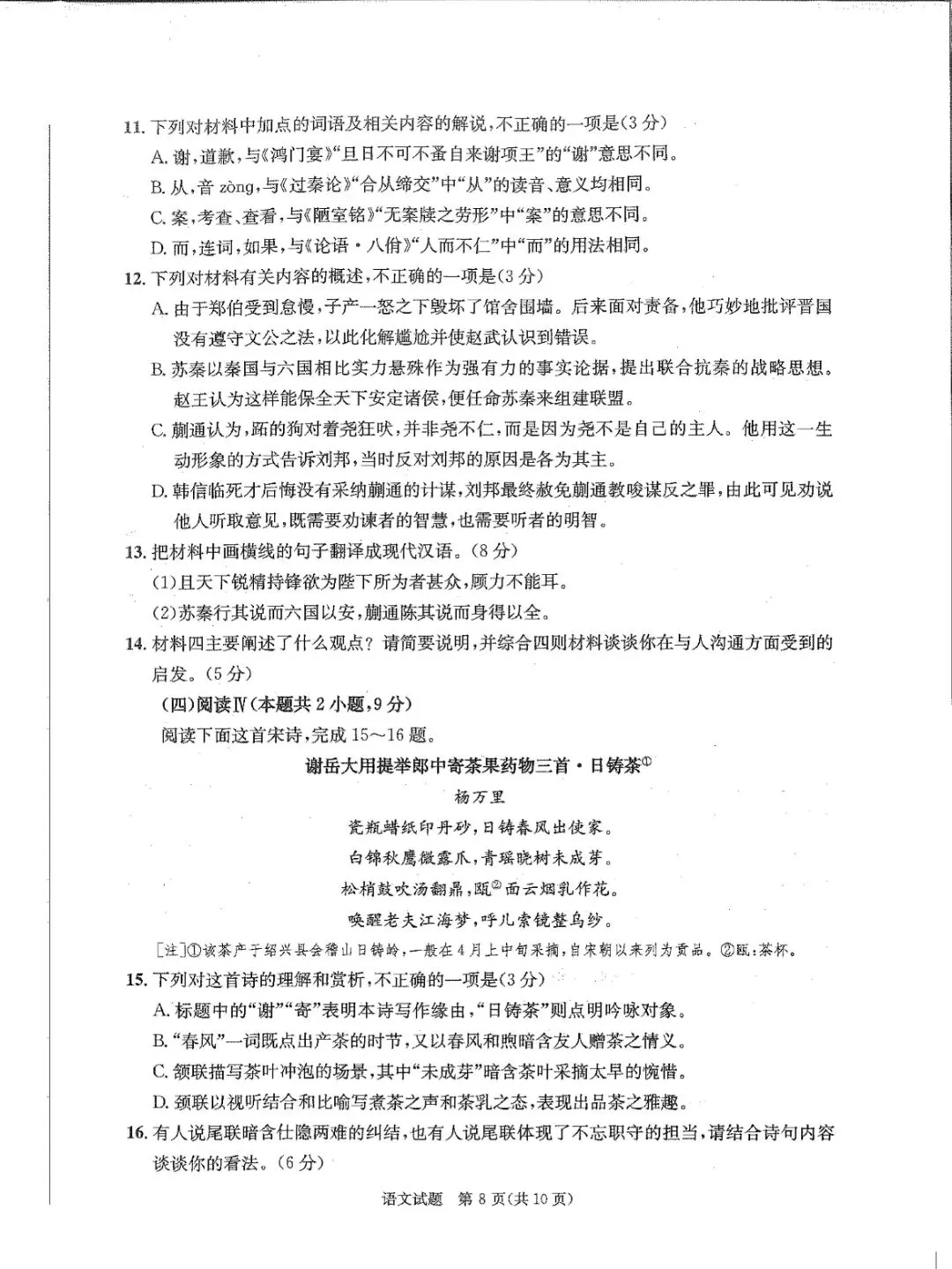
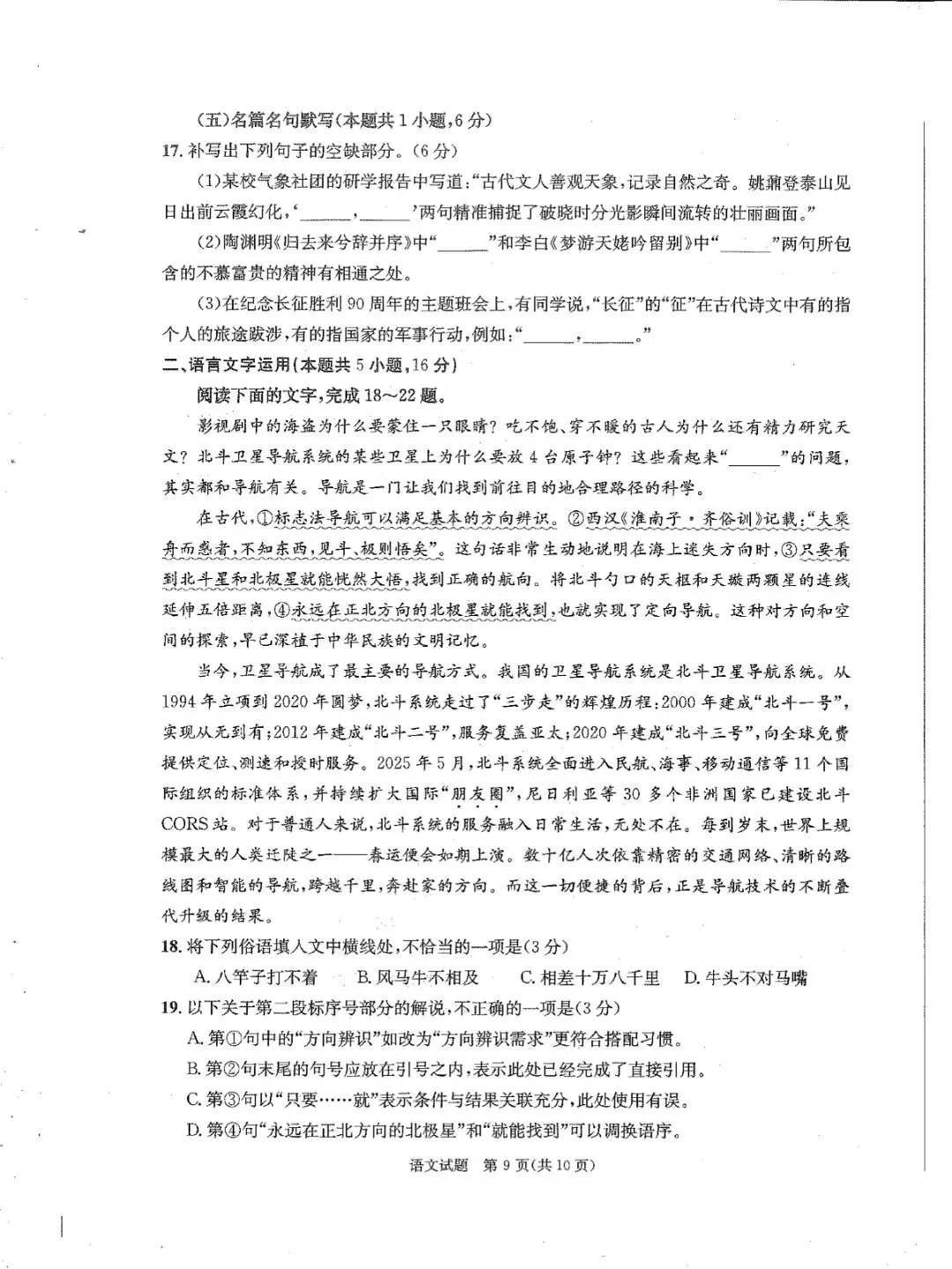
由市教科院统一命题
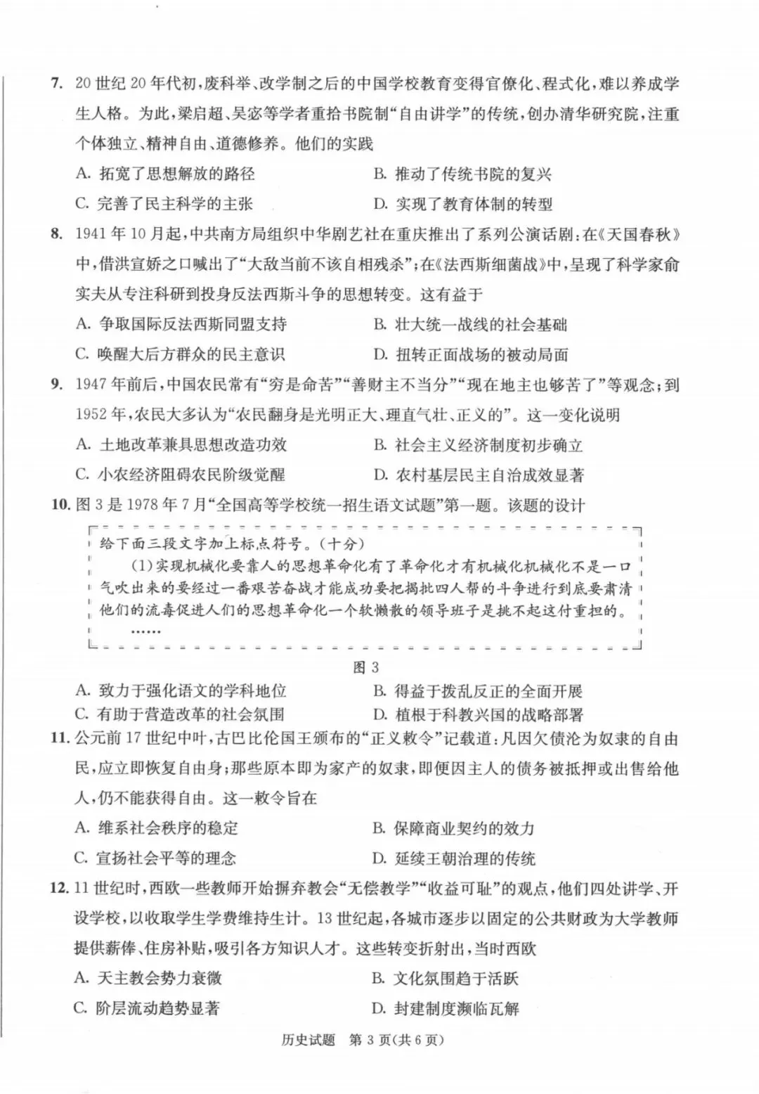
各校自行组织考试和阅卷,不公布全市排名哦~
关注我们,设为星标,
第一时间查收更多教育资讯~
文末可领高清电子档文件
👇向下滑动查看👇
























👇向下滑动查看👇


















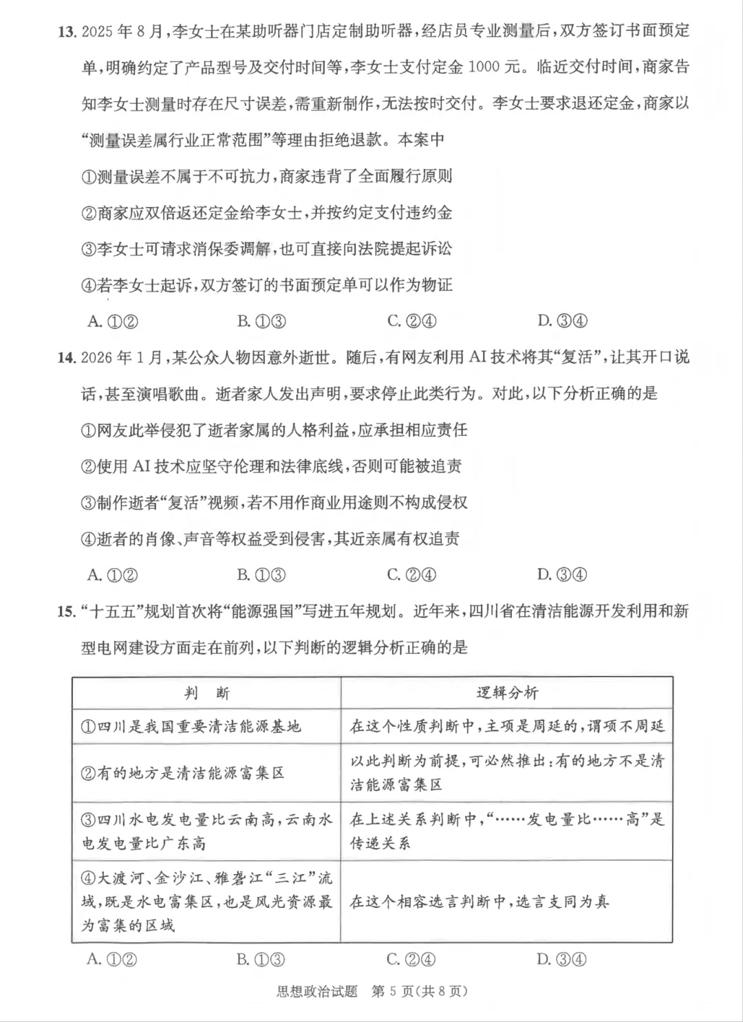
👇向下滑动查看👇
























👇向下滑动查看👇


















👇向下滑动查看👇






















👇向下滑动查看👇

















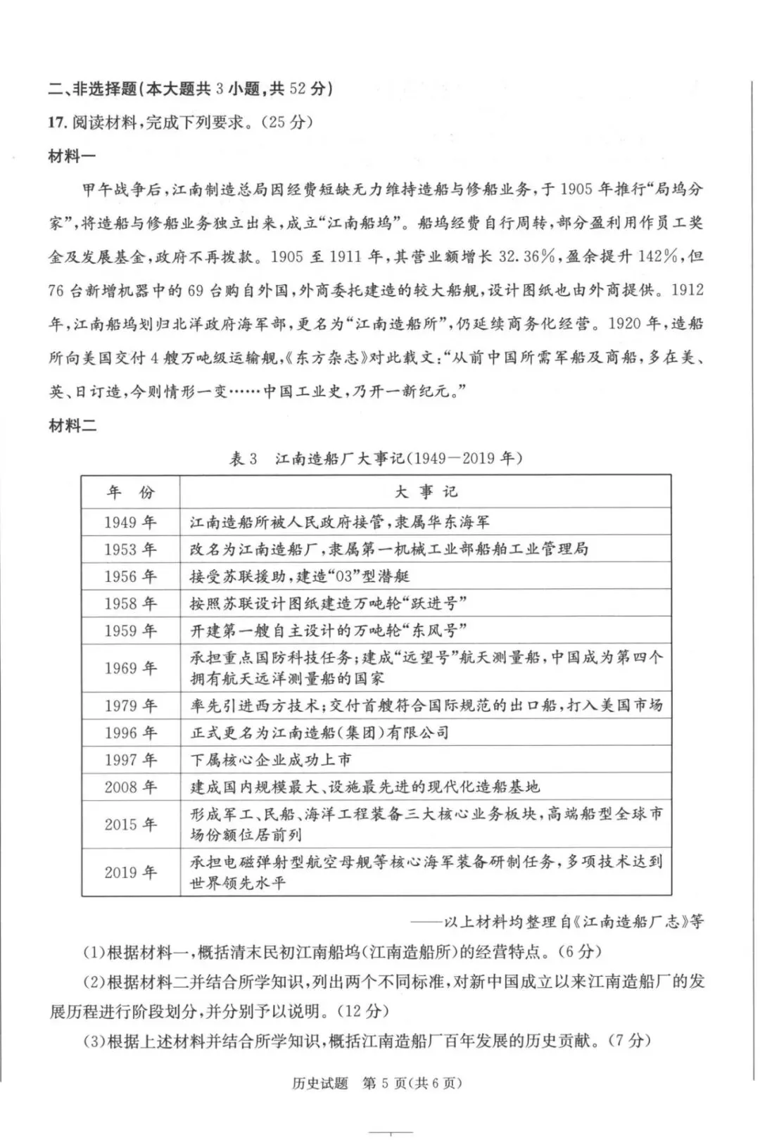
👇向下滑动查看👇
























👇向下滑动查看👇


















👇向下滑动查看👇

















👇向下滑动查看👇



👇向下滑动查看👇











👇向下滑动查看👇






👇向下滑动查看👇










👇向下滑动查看👇


👇向下滑动查看👇


















👇向下滑动查看👇





👇向下滑动查看👇







👇向下滑动查看👇









识别下方二维码,添加思思老师微信
领取成都三诊
全科试卷、答题卡&参考答案
(电子档试卷,可直接打印)

成立于2014年,隶属于成都嘉祥九思教育,是依托嘉祥教育体系,教研、教学方法和培养机制,倾力打造的优质高考文化课程辅导机构。专注于高考复读、新高三和艺考生高考全日制文化全科补习。专业化的教学团队,注重精细化管理和精致化服务,从基础强化、专题训练、学法技巧、心理辅导等维度助力高考学子提升综合学习力,圆梦理想大学。
【招生对象】
应届高三学生、复读生、艺体生
【学习周期】
即日起-高考前
【学习方式】
全日制(7:50-22:00)
【食宿安排】
学生公寓3人间、早中晚3餐
【班型设置】
VIP8-10人精品班
【联系电话】
028-61685666 19934303259(思思老师)
【学校地址】
成都市锦江区晨辉二街1号
报名咨询

更多教育资讯、精彩内容
请关注公众号,并将我们设为星标哦~




