

今天为大家汇总
2025年福建省9地市中考录取数据

2025福建各市中考最低控制线


2025福建各市中招数据
1、六区投档线
福州市区普高第一条投档线为743.5分
福州市区普高第二条投档线为713.5分
普高(含综合高中班)最低投档控制线为481.5分
五年制高职最低投档控制线为421.5分
2、六县普高投档线

厦门
1、普高最低切线
厦门市最低普高录取分一一厦门工学院附属学校481分(排位39105位);
厦门思湖片区公办普高最低录取分一一内厝中学615分(排位25336位);
集海片区公办普高最低录取分一一乐安中学579分(排位30174位)
同翔片区公办普高最低录取分一一内厝中学540分(排位34451位)
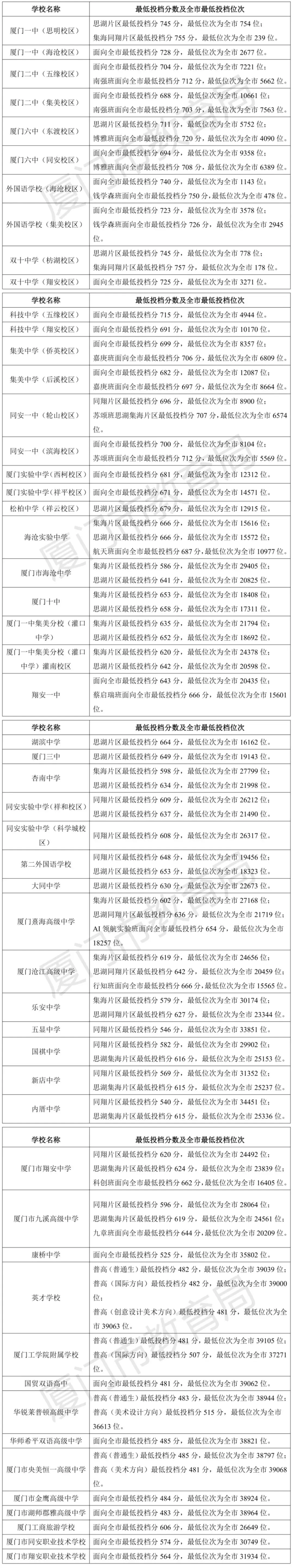
2、普高录取分(含综合高中)

(上下滑动查看更多)
1、普高最低切线
2025年泉州普通高中最低录取控制线425分
2025年泉州市省达标高中中外高中课程实验班最低低录取控制线629分
2、普高录取分(含综合高中)

(上下滑动查看更多)
漳州
1、普高最低切线
2025年漳州市统一划定普通高中最低投档控制分数线:431分;往届生和同等学力社会考生参加省三级以上(含三级)达标高中(含统招生、定向生)录取时,须从投档总分中扣除38分后再参加投档录取。
2、普高录取分(含定向生、综合高中)

(上下滑动查看更多)
莆田
1、普高最低切线
莆田市2025年普通高中最低录取控制线406分
莆田市2025年省一级达标高中招生录取控制线654分
2、普高录取分(含定向生、综合高中)

中职技能考试咨询↓↓
