
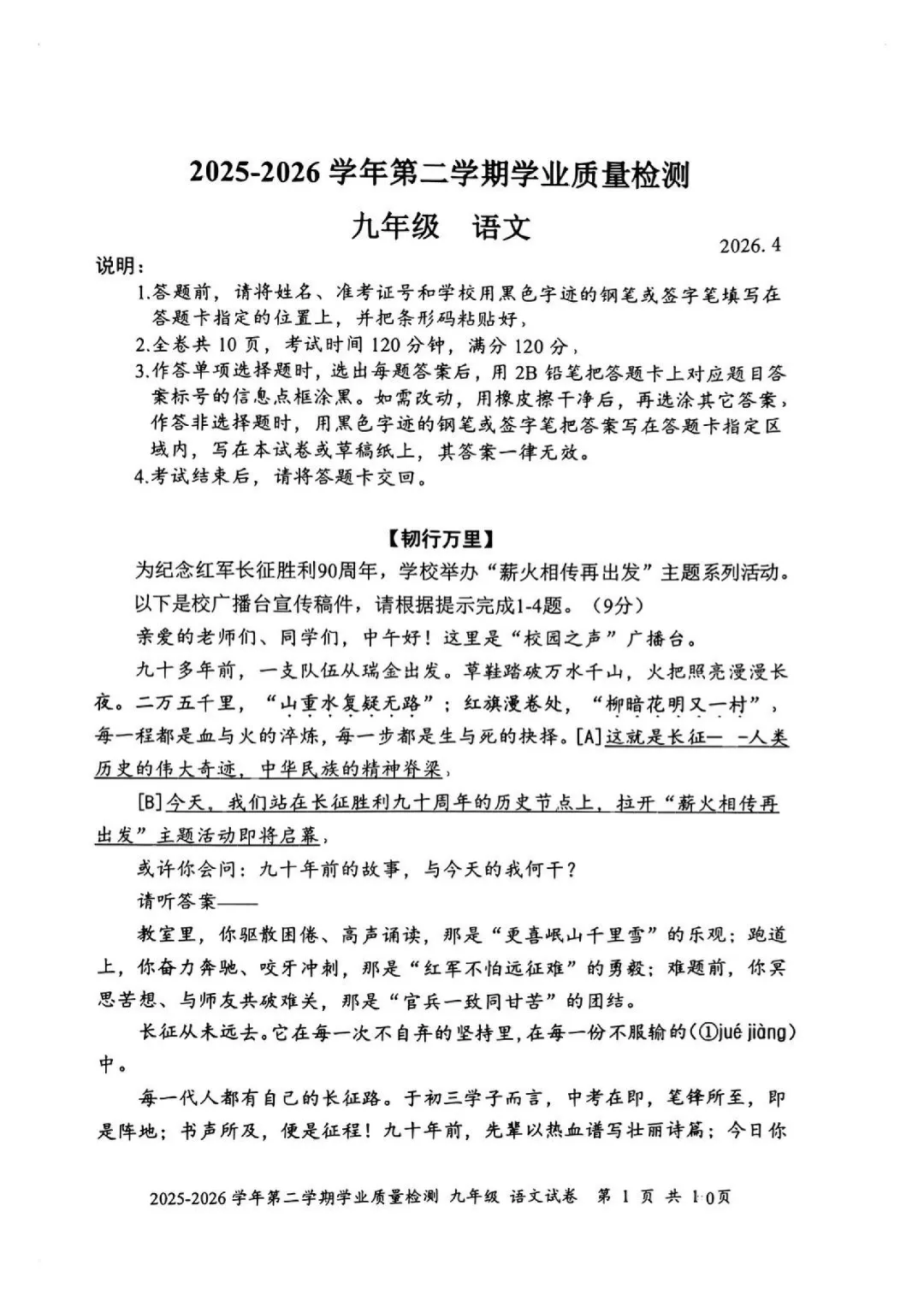
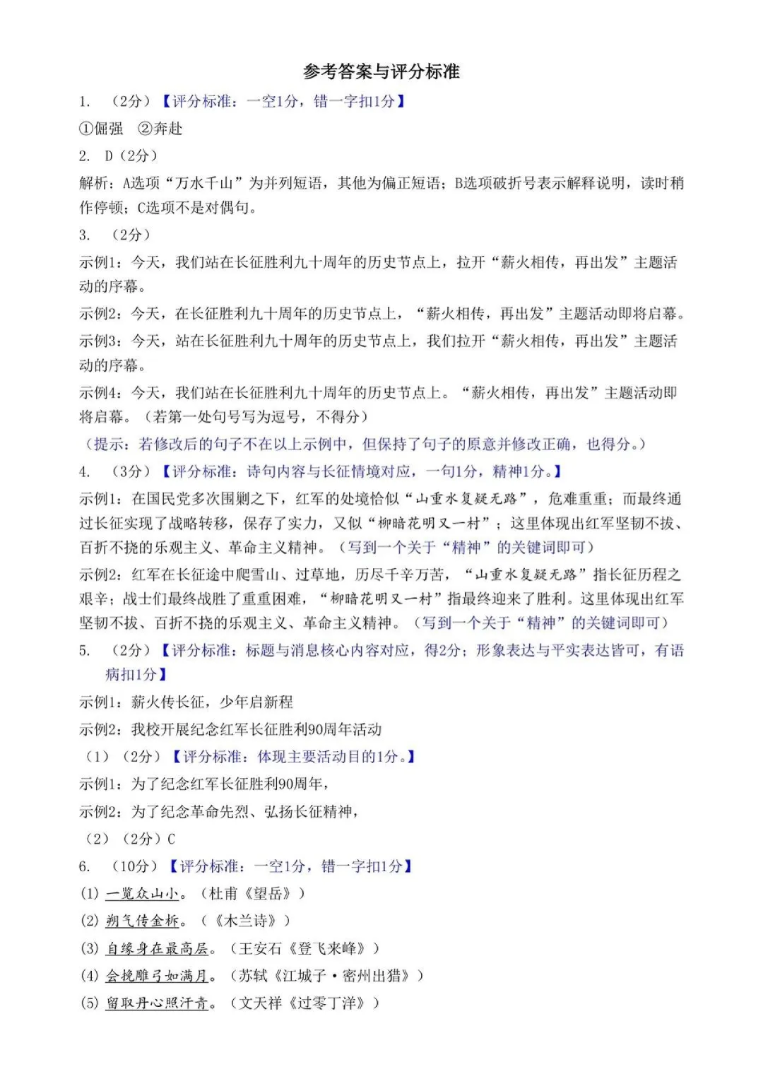
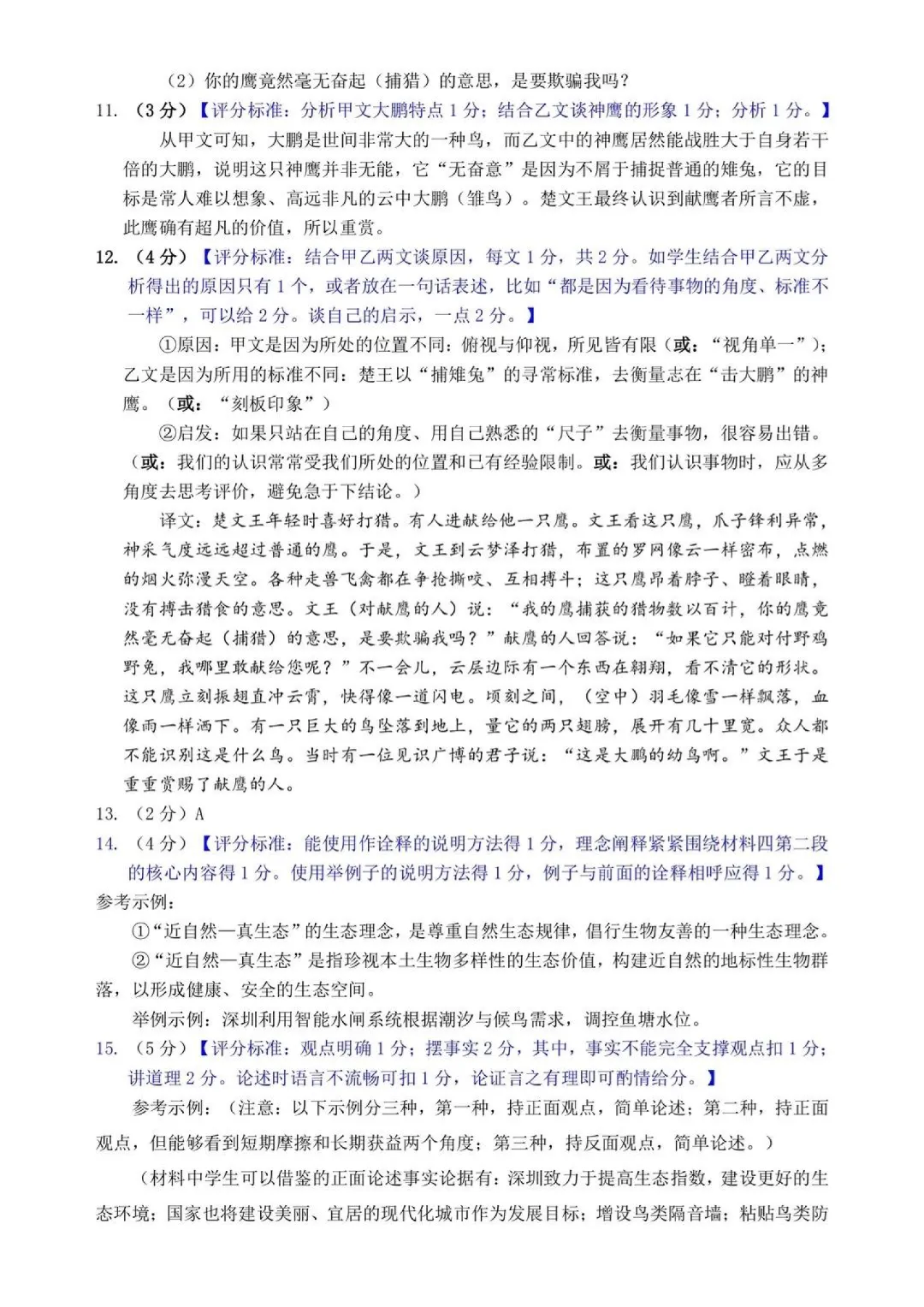
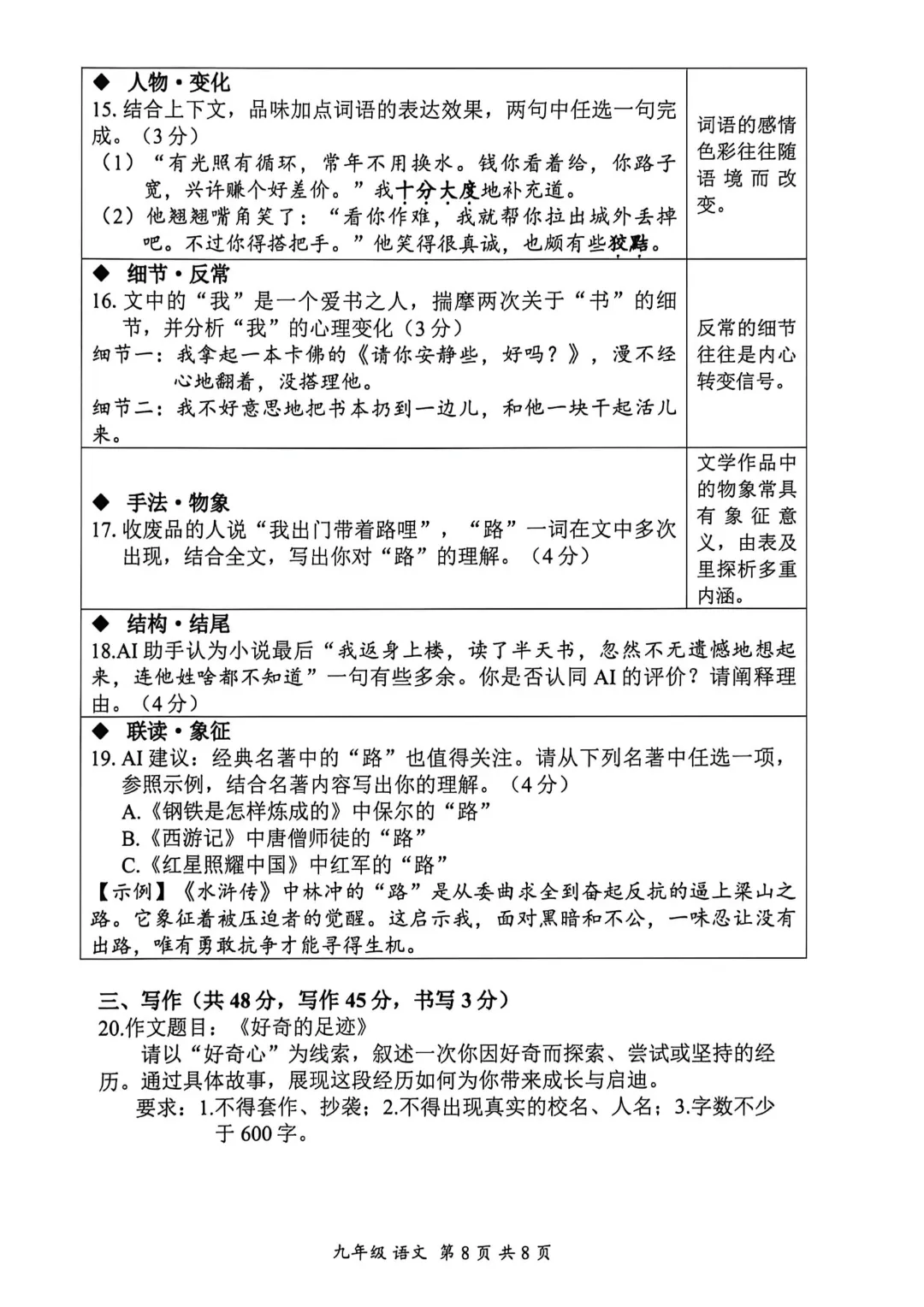
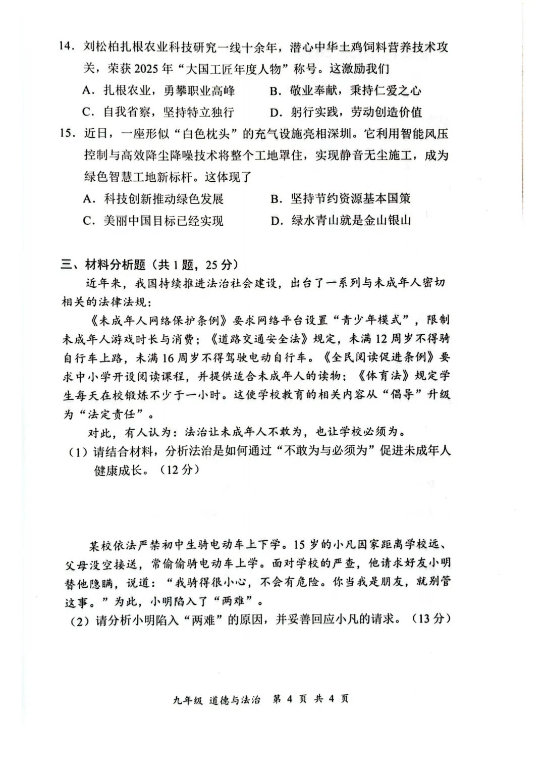
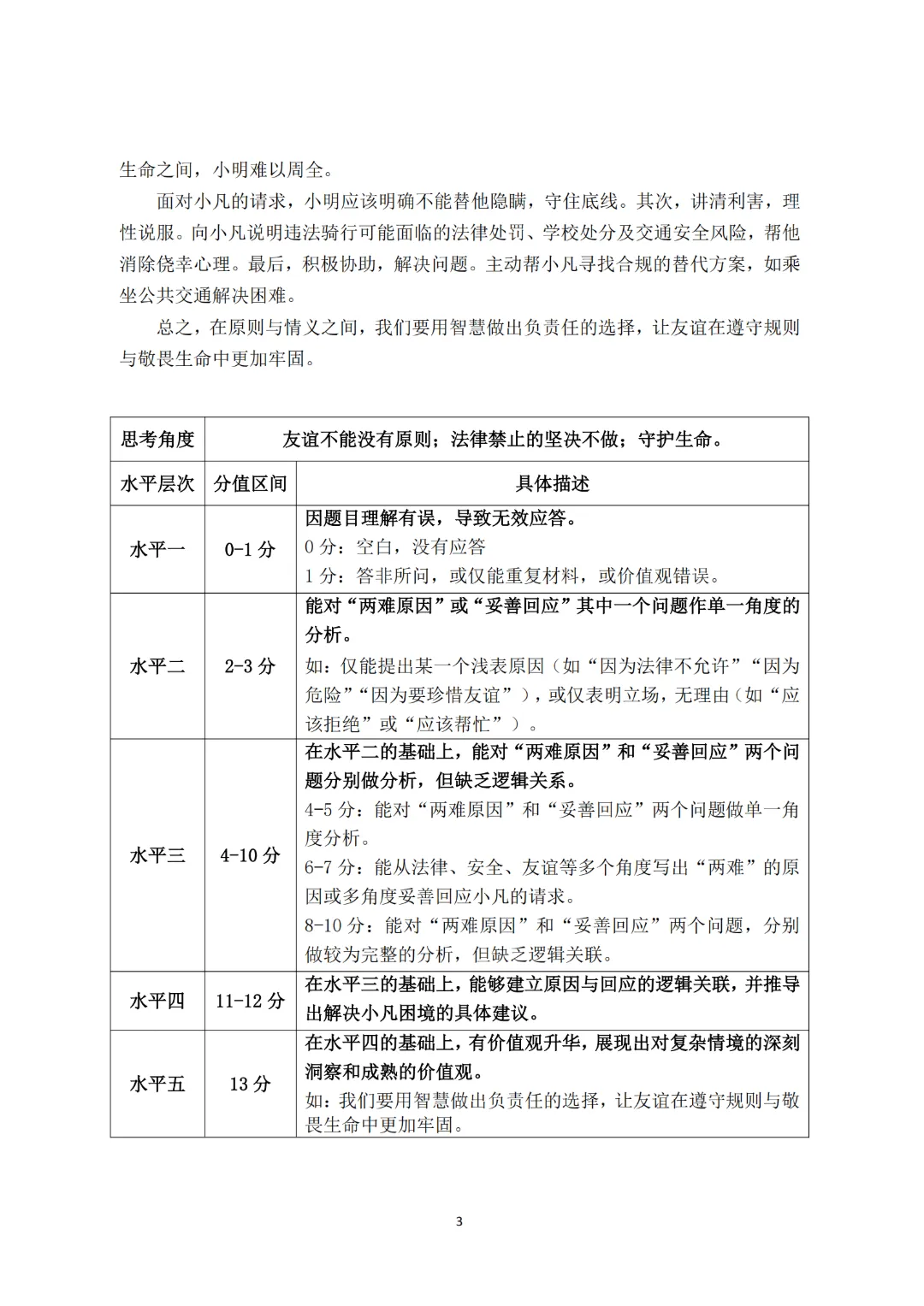
近日,不少区或校集团初三年级进行二模考试,包括罗湖、宝安、光明、盐田、龙华以及南二外、育才集团。
小高老师整理了部分试卷+答案,其中,宝安区已集齐全科,文末可领电子版~
罗湖区初三二模
上下滑动:














上下滑动:











上下滑动:









上下滑动:










上下滑动:








扫码添加“王老师”
发送【罗湖二模】精准领取

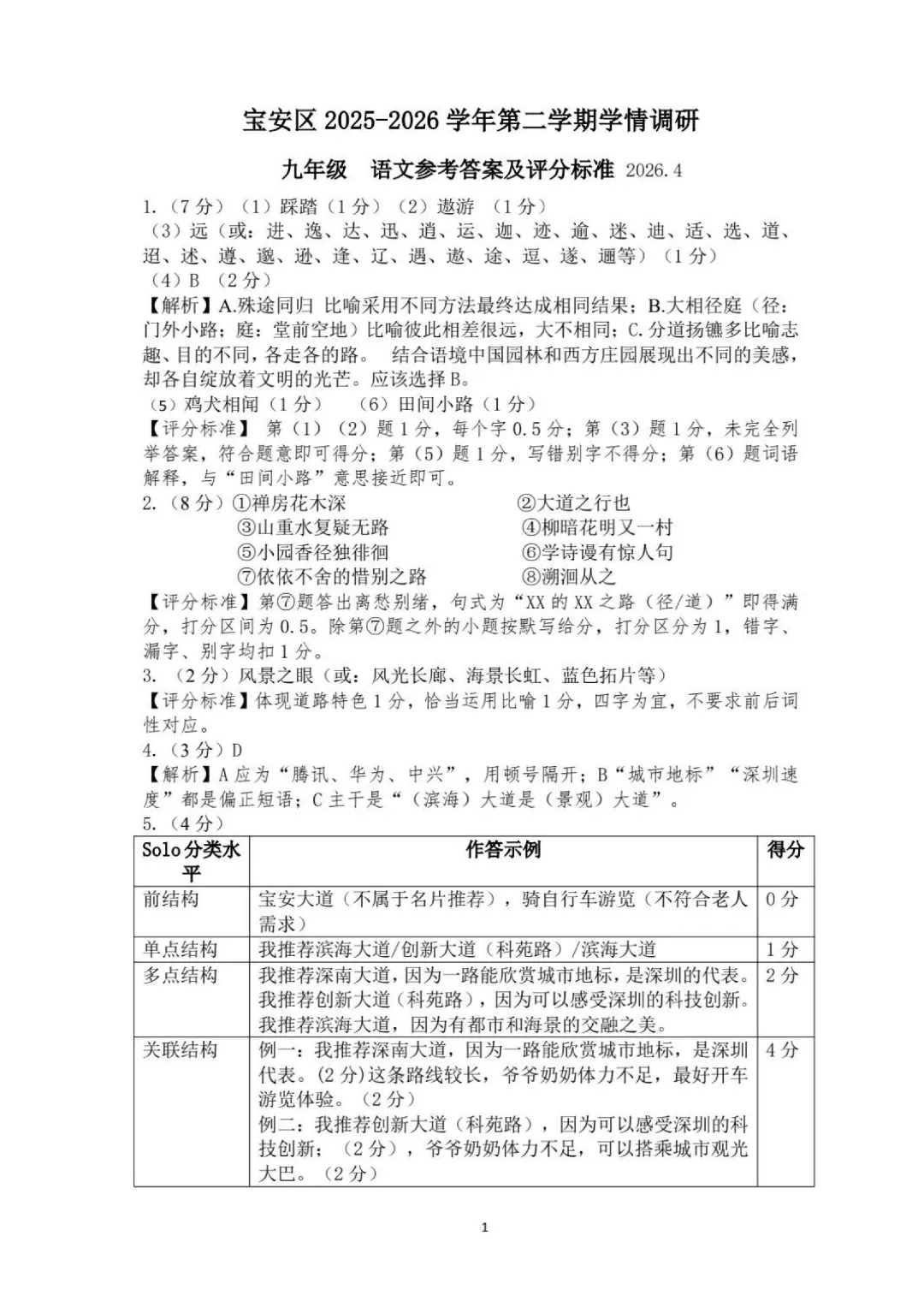
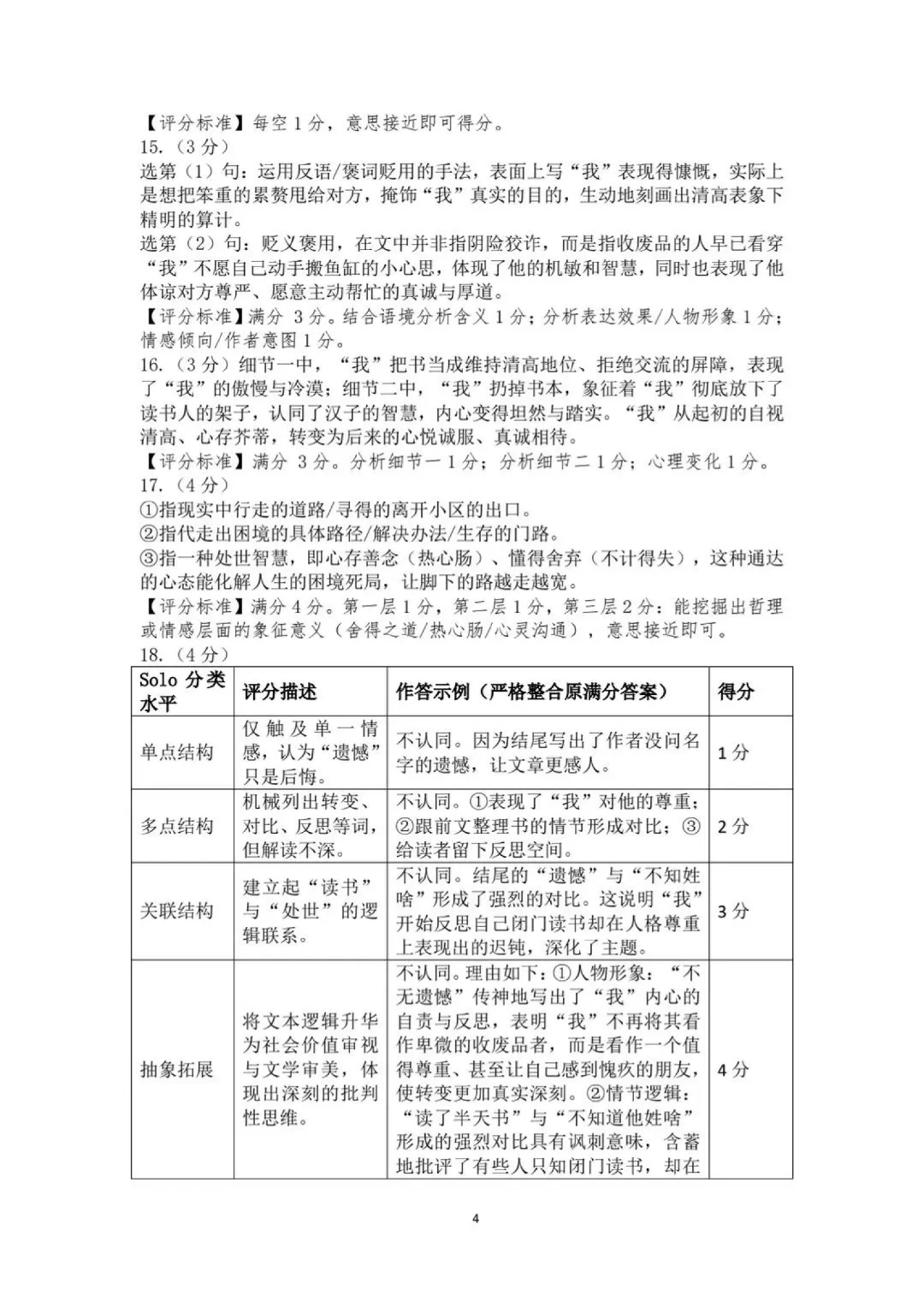
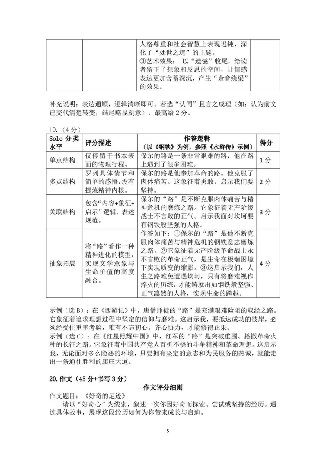
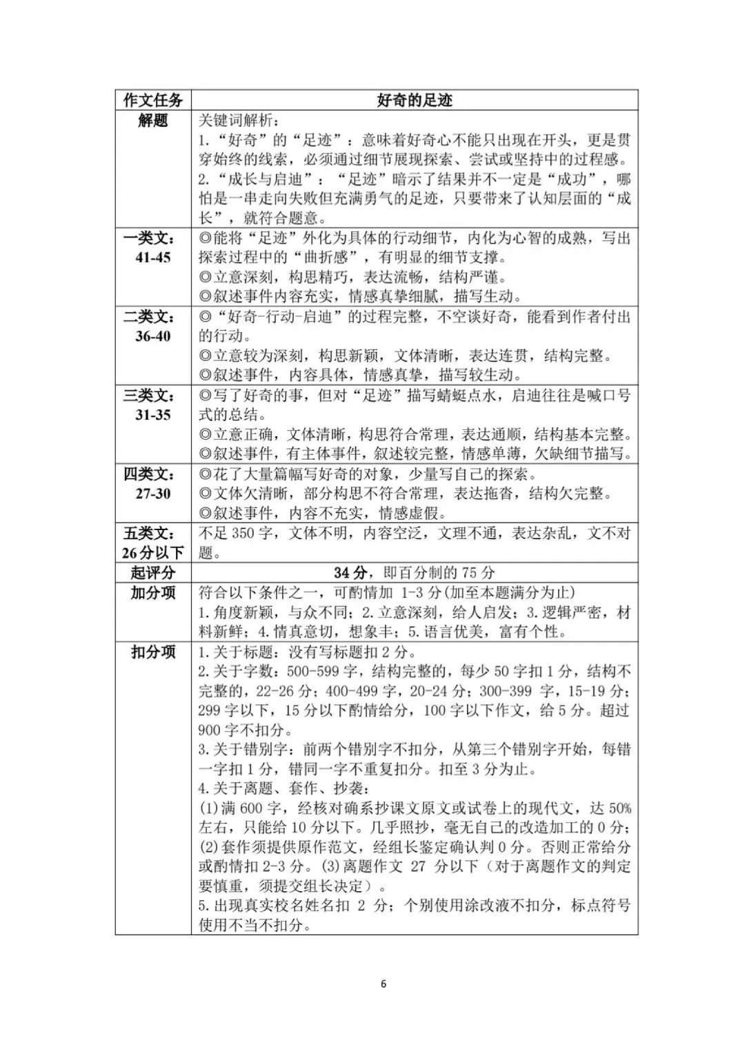
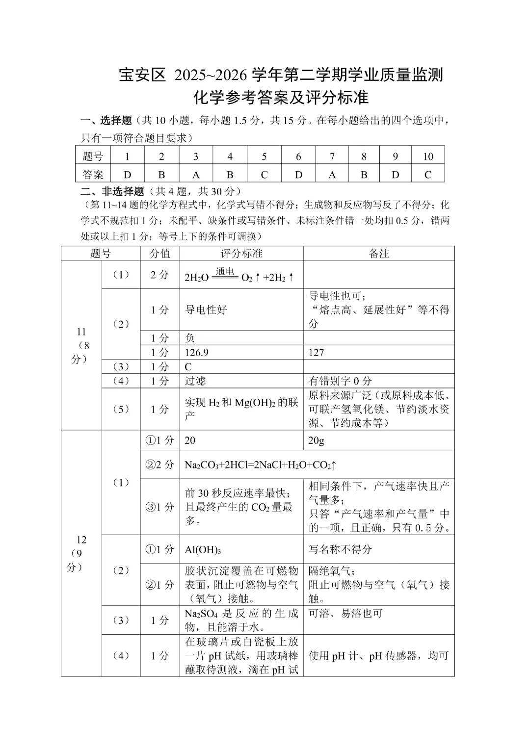
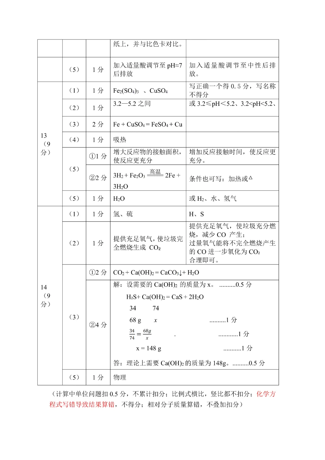
宝安区初三二模
上下滑动:














上下滑动:











上下滑动:










上下滑动:











上下滑动:








上下滑动:







上下滑动:







扫码添加“王老师”
发送【宝安二模】精准领取

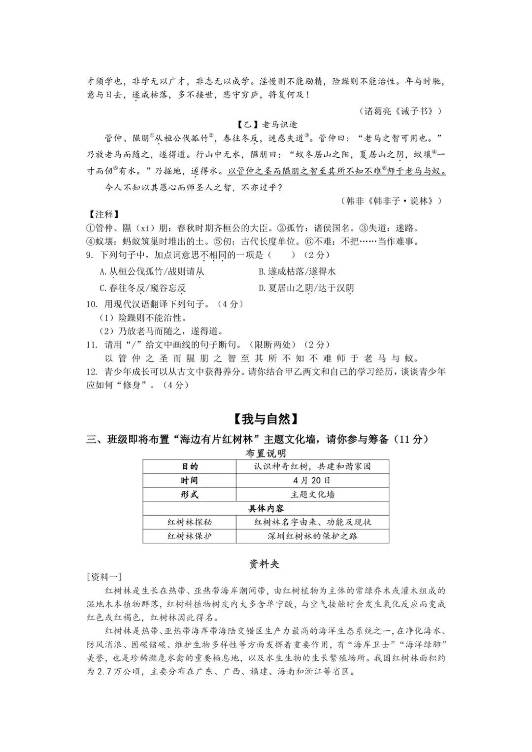
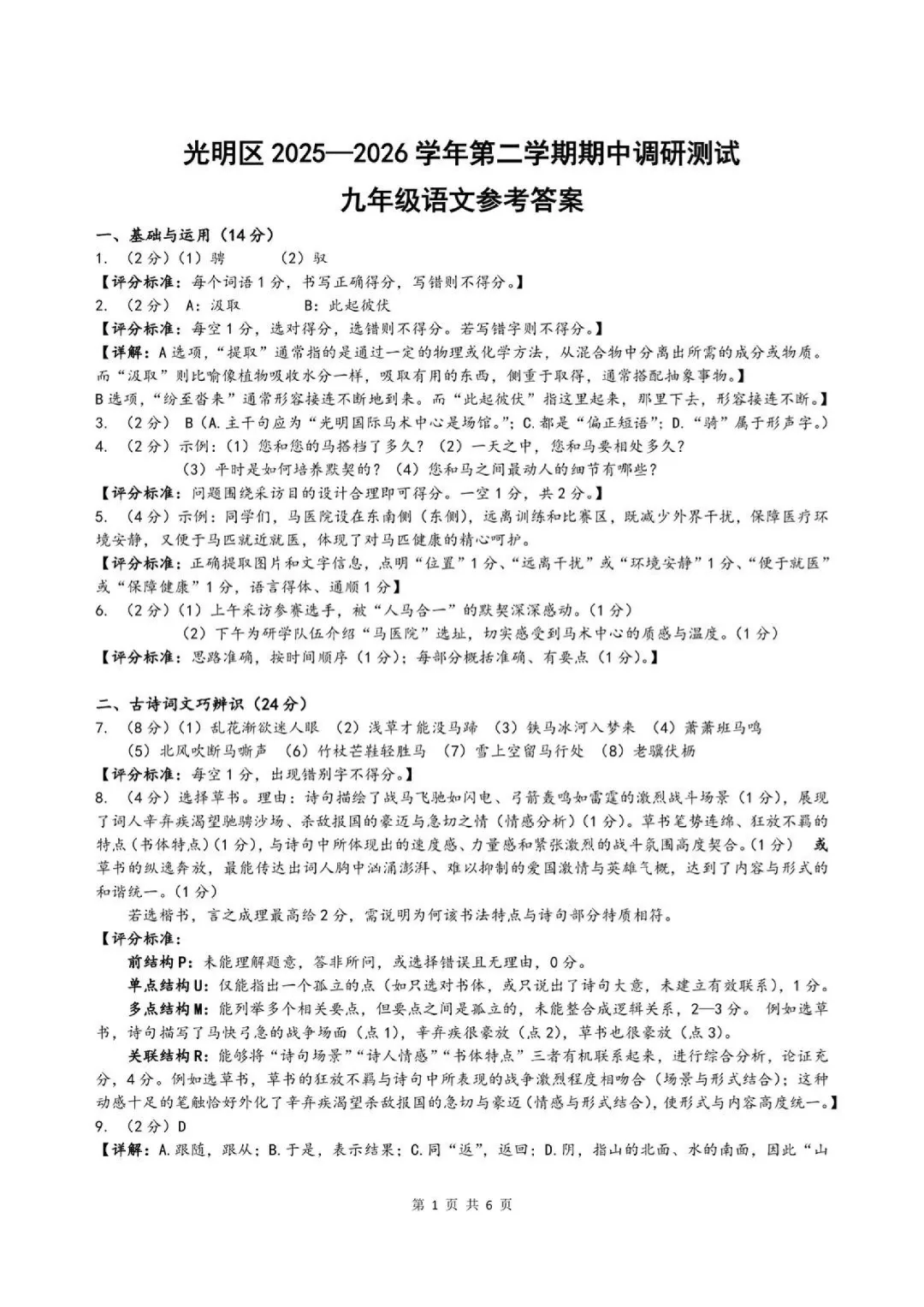
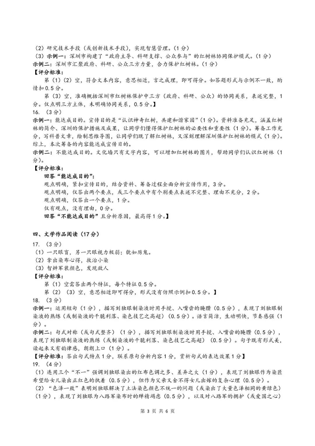
光明区初三二模
上下滑动:














上下滑动:






上下滑动:








上下滑动:








上下滑动:






扫码添加“王老师”
发送【光明二模】精准领取

真题电子版领取
由于篇幅较长,其余区或集团初三二模真题不再一一展示,需要近期2026年深圳初三二模真题电子版的学生或家长,可按以下方式领取。缺失的科目小高老师也会持续收集更新~

扫码添加“王老师”
发送【初三二模】精准领取



文章来源:
四季读书网
版权声明:本文内容由互联网用户自发贡献,该文观点仅代表作者本人。本站仅提供信息存储空间服务,不拥有所有权,不承担相关法律责任。如发现本站有涉嫌抄袭侵权/违法违规的内容, 请发送邮件至23467321@qq.com举报,一经查实,本站将立刻删除;如已特别标注为本站原创文章的,转载时请以链接形式注明文章出处,谢谢!