
零基础
逆袭高中




厦门康桥中学 2026年高中艺术类自主招生简章 厦门康桥中学秉承“成人与成才并重,特色与特长齐辉”的办学理念。以美术和音乐为两大办学特色,为全面推进素质教育,实现多元化培养目标,推动我校高中优质特色发展,进一步提升我校艺术教育的水平,经市教育局批准,我校2026年高中阶段拟进行艺术类自主招生。为了公平、公正、公开地做好此项工作,特制定如下方案。
一、招生项目及名额
1.美术特长生:40名。
2.声乐:10名。
二、培养目标
培养全面发展且具有美术或声乐素养的优秀学生,为艺术发展培养优秀的人才梯队,为艺术院校、普通高校输送综合素质高的艺术人才。
★特长生入学后必须常年坚持参加训练,并能在高中阶段参加各级各类演出、比赛等。
三、报名注意事项:
1.非本市户籍进城务工人员随迁子女考生报考我市普通高中,应同时符合以下条件:(1)具有我市初中学校正式学籍的初中应届毕业生且在学籍所在校有三年完整学习经历;(2)考生在厦就读初中期间,其父(母)在厦有合法稳定职业、合法稳定住所(含租赁)和在我市连续缴纳社会保险三项都应满三年。
2.报考高中阶段学校自主招生(包含体育艺术类自主招生、创新实验类自主招生、保送类自主招生)的考生只能选报一所学校、一个项目,不得兼报。考生已被艺术类、体育类中等职业学校提前录取的,不得再报普通高中自主招生。
(三) 报名步骤
1. 网上填报考生信息。
时间:2026年4月29日——5月7日。(直接扫描下方二维码)
美术特长生扫此二维码▲

声乐特长生扫此二维码▲
2. 现场确认(缴交材料)。
时间:2026年4月29日— 4月30日、5月6日—5月7日。上午:8:00—12:00,下午:2:00—19:30
学生或家长携带以下材料:
2张一寸彩色照片
2026年体育艺术类自主招生报名信息证明(附件3,须有学籍校盖章附件3.docx◀点击蓝字后点允许即可下载)
学生本人身份证原件及复印件
到我校传达室报名。
(四)联系电话:0592-5360800
15960258061(陈老师)
13062283494(曹老师)
18030202039(音乐卢老师)
地址:厦门市思明区七星路80号。
零基础
逆袭高中
特长生 升学途径
厦门升学择校指南 四、美术特长生测试办法
(一)测试时间:
2026年5月16日(周六)上午8:30 — 11:00 ,时间150分钟。
(二)测试地点:康桥中学教学楼五楼。
(三)美术专业测试内容及要求:
1.美术专业考试科目:静物照片素描写生,时间150分钟,8开素描纸。
2.考试形式:每20名考生为一组,每组配备一名监考老师。
3.美术专业考试要求:
①根据提供的静物照片内容,完成一幅静物素描。画面构图合适,具有一定的造型、塑造能力。考察考生对形体的比例、透视、结构、体积、空间、质感等方面的认识、理解和表现能力;
②不得减少或改变照片中的内容,答卷上不得出现与试题无关的内容;
③考生只能使用铅笔或炭笔作为表现工具;
④考生自备画板或画夹及相关的绘画用具,画板或画夹要求不大于4开并且干净(无任何图案、图形等痕迹),不允许携带色卡,不允许用胶带固定画纸避免留下特殊痕迹;
4.画具自带:四开画板、画夹、铅笔或炭笔、橡皮等。
5.考生须携带身份证进入考场,不允许携带手机等电子设备进入考场。
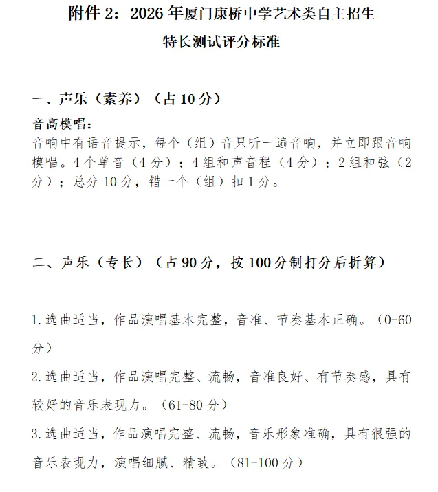
五、声乐特长生测试办法
(一)测试时间:
2026年5月17日(周日),上午9:00—11:30,下午13:30—18:00。
(二)测试地点:阶梯教室(康桥中学教学楼一楼)
(三)测试内容:考生需参加学校组织的特长测试。


六、录取
(一)录取办法
特长测试成绩合格(合格线为60分)的考生需参加全市统一中考,在第一志愿填报厦门康桥中学的前提下,在投档分不低于我校普通生最低录取分数线的80%且不低于普通高中最低投档控制分数线的前提下,按特长测试成绩从高分到低分录取。出现末位特长测试成绩同分时,按中考考生投档位次依次录取,录满为止。(详见《厦门市2026年高中阶段各类学校招生工作方案》)
(二)公示
特长测试合格名单将于测试后一周内在厦门康桥中学微信公众号公示。
(三)本简章未尽事宜由厦门康桥中学招生工作领导小组负责解释。
厦门康桥中学
2026年4月28日
厦门康桥中学秉承“成人与成才并重,特色与特长齐辉”的办学理念。以美术和音乐为两大办学特色,为全面推进素质教育,实现多元化培养目标,推动我校高中优质特色发展,进一步提升我校艺术教育的水平,经市教育局批准,我校2026年高中阶段拟进行艺术类自主招生。为了公平、公正、公开地做好此项工作,特制定如下方案。
一、招生项目及名额
1.美术特长生:40名。
2.声乐:10名。
二、培养目标
培养全面发展且具有美术或声乐素养的优秀学生,为艺术发展培养优秀的人才梯队,为艺术院校、普通高校输送综合素质高的艺术人才。
★特长生入学后必须常年坚持参加训练,并能在高中阶段参加各级各类演出、比赛等。
三、报名注意事项:
1.非本市户籍进城务工人员随迁子女考生报考我市普通高中,应同时符合以下条件:(1)具有我市初中学校正式学籍的初中应届毕业生且在学籍所在校有三年完整学习经历;(2)考生在厦就读初中期间,其父(母)在厦有合法稳定职业、合法稳定住所(含租赁)和在我市连续缴纳社会保险三项都应满三年。
2.报考高中阶段学校自主招生(包含体育艺术类自主招生、创新实验类自主招生、保送类自主招生)的考生只能选报一所学校、一个项目,不得兼报。考生已被艺术类、体育类中等职业学校提前录取的,不得再报普通高中自主招生。
(三) 报名步骤
1. 网上填报考生信息。
时间:2026年4月29日——5月7日。(直接扫描下方二维码)
美术特长生扫此二维码▲

声乐特长生扫此二维码▲
2. 现场确认(缴交材料)。
时间:2026年4月29日— 4月30日、5月6日—5月7日。上午:8:00—12:00,下午:2:00—19:30
学生或家长携带以下材料:
2张一寸彩色照片
2026年体育艺术类自主招生报名信息证明(附件3,须有学籍校盖章附件3.docx◀点击蓝字后点允许即可下载)
学生本人身份证原件及复印件
到我校传达室报名。
(四)联系电话:0592-5360800
15960258061(陈老师)
13062283494(曹老师)
18030202039(音乐卢老师)
地址:厦门市思明区七星路80号。
零基础
逆袭高中

四、美术特长生测试办法
(一)测试时间:
2026年5月16日(周六)上午8:30 — 11:00 ,时间150分钟。
(二)测试地点:康桥中学教学楼五楼。
(三)美术专业测试内容及要求:
1.美术专业考试科目:静物照片素描写生,时间150分钟,8开素描纸。
2.考试形式:每20名考生为一组,每组配备一名监考老师。
3.美术专业考试要求:
①根据提供的静物照片内容,完成一幅静物素描。画面构图合适,具有一定的造型、塑造能力。考察考生对形体的比例、透视、结构、体积、空间、质感等方面的认识、理解和表现能力;
②不得减少或改变照片中的内容,答卷上不得出现与试题无关的内容;
③考生只能使用铅笔或炭笔作为表现工具;
④考生自备画板或画夹及相关的绘画用具,画板或画夹要求不大于4开并且干净(无任何图案、图形等痕迹),不允许携带色卡,不允许用胶带固定画纸避免留下特殊痕迹;
4.画具自带:四开画板、画夹、铅笔或炭笔、橡皮等。
5.考生须携带身份证进入考场,不允许携带手机等电子设备进入考场。
五、声乐特长生测试办法
(一)测试时间:
2026年5月17日(周日),上午9:00—11:30,下午13:30—18:00。
(二)测试地点:阶梯教室(康桥中学教学楼一楼)
(三)测试内容:考生需参加学校组织的特长测试。


六、录取
(一)录取办法
特长测试成绩合格(合格线为60分)的考生需参加全市统一中考,在第一志愿填报厦门康桥中学的前提下,在投档分不低于我校普通生最低录取分数线的80%且不低于普通高中最低投档控制分数线的前提下,按特长测试成绩从高分到低分录取。出现末位特长测试成绩同分时,按中考考生投档位次依次录取,录满为止。(详见《厦门市2026年高中阶段各类学校招生工作方案》)
(二)公示
特长测试合格名单将于测试后一周内在厦门康桥中学微信公众号公示。
(三)本简章未尽事宜由厦门康桥中学招生工作领导小组负责解释。
厦门康桥中学
2026年4月28日
座机
0592-5360800
手机
15960258061(陈老师)
13062283494(曹老师)
180302020399(音乐卢老师)
请考生和家长关注


锁定重点学校


更多升学指南
请关注咨询
i 升 学 指 导

厦门升学择校规划指南
分享更多人👇