不分析试卷,考试就白考了!(附分析方法)

四季读书网 4 0
不分析试卷,考试就白考了!(附分析方法)

点击图片识别二维码关注公众号获取更多资料

不分析试卷,考试就白考了!(附分析方法) 第1张
不分析试卷,考试就白考了!(附分析方法) 第2张
不分析试卷,考试就白考了!(附分析方法) 第3张
相信大部分班主任在月考、期中考后,都会让全班同学做这样一件事:试卷分析。
如果你还没做过试卷分析,那么不管你是初一初二还是初三的同学,一定要仔细看下下面的试卷分析步骤,从这次的考试开始,做好试卷分析,为自己以后的快速提分铺平道路。
01
考后分析试卷有什么作用?
第一,可以知道哪些知识没掌握;
第二,可以看出有哪些不好的学习和考试习惯;
第三,对于下一步的学习有关键的指导意义。
那如何科学有效地总结、分析试卷呢?
02
月考后这样总结最有效
1、考试整体总结
先对第一次月考考试整体情况做一个总结。大家对自己的成绩都有一定的期望值,那么,这次考试,你是否达到了期望?名次、成绩是上升还是下滑?如果上升,是因为题目适合你?还是同水平的同学出现了失误?还是你的水平真正上升了?如果下滑,问题又出在哪里呢?
2、知识点总结
知识点的总结是月考考试总结中最重要的一环。有两种情况很可怕:
一是根本不进行总结,那么下次可能还掉在相同的陷阱里。
二是“就题论题”进行总结,这样的结果是你下次可能掉在一个相似的陷阱里。
那么,如何正确进行知识点的总结呢?
先拿到卷子后,细细浏览卷子中的每道题。此时需要关注的,不应只是错题。而是包括自己当时答起来不顺利思维有障碍的题,以及凭运气做对的题。
其次,应着重对这部分题涉及的知识做一个由点及面、更深、更广的复习。千万不要就题论题,因为这样的总结只是让你多会做一道题而已,下次类似的题变一变形,可能又错了。一道题错了,可能是相关的知识体系就没有搞清楚。
3、考试技巧总结
一定要重视每次考试,把每一次考试当成很重要的考试来对待。初/高三的同学应尤其注意,要把每一次考试当成是最后的考验来真实演练。当再次回顾整个考试过程时可以针对以下几个问题进行思考。
这次考试的策略是什么?时间安排是否合理,有没有出现先紧后松或先松后紧的现象?
有没有出现填错答题卡,或者一些很明显的低级失误?如果有,要怎样让自己记住这个血的教训?
具体到每门学科:
数学是否因为专注后面的某道很难的大题而没有检查前面的题,导致丢了一些不该丢的分?
英语听力是否因为纠结前面的内容而影响了听后面的内容?
……
把总结的记下来,这都是最宝贵的经验,进行这些总结后,还要把这次考试的错题整理到错题本上,以便更好的回顾和吸取教训
03
家长这样做
家长可以帮助孩子,以数学统计方法,计算各个原因的丢分数值,如:
  1. 计算失误多少分?
  2. 审题不清多少分?
  3. 公式记错多少分?
  4. 概念不会多少分?
  5. 纯粹不会多少分?
  6. 纯粹马虎多少分?
  7. 每道题考察的知识点是什么?知识点的内容是什么?
  8. 该错题应用的技巧是什么?
  9. 你认为,这次考试体现了你实力的百分之多少?90%?80%?
  10. 这张卷子若一个月,重做,自己能得多少分?(有空试试,不一定是满分!)
最后一个让孩子警醒的问题:若加上这些不该扣的分数,你能得多少分?排班里多少名?
整张试卷时间够吗?哪些题,浪费了时间?最终这题做出来没?若没有,就是考试答题时间分配不合理。没有时间预案!若做出来了,则是严重不熟练该题型。这种题型也就是接下来要重点学习的。
深入做到这些,才能对试卷,有一个非常深透的分析。孩子自然就清楚下一阶段怎么做了。
04
两张表让你看懂
影响成绩的内因与外因
影响成绩的外因:
不分析试卷,考试就白考了!(附分析方法) 第4张
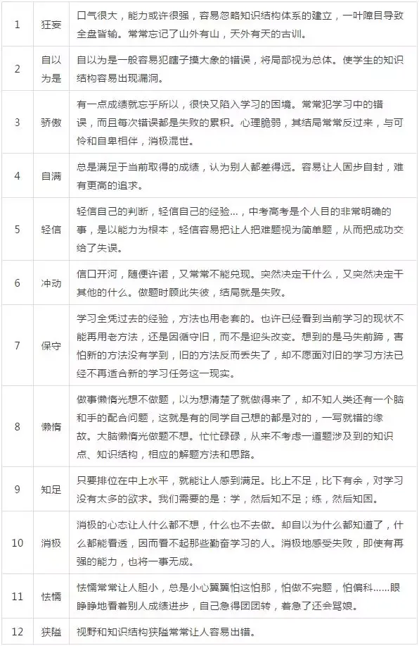
影响成绩的内因:
不分析试卷,考试就白考了!(附分析方法) 第5张
月考、期中考都只是一次检测,只要从这次考试中发现了薄弱点,并及时补足,这次考试就没有白考。
仅仅盯着分数高低,而不进行试卷分析、错因总结,才是真的丢西瓜捡芝麻。

不分析试卷,考试就白考了!(附分析方法) 第6张图文音视频素材来源网络,本公众号只作公益性分享,版权归原作者,如有侵权请联系删除。

学习更多更新的奥数知识

↓↓↓↓↓↓

每天一道奥数题

不分析试卷,考试就白考了!(附分析方法) 第7张

抱歉,评论功能暂时关闭!