
点击上方「学霸满分笔记」关注我们!
获取更多练习题,试卷真题等,每天上午10点与您相约!
▼
临近期中,许多家长也都提到希望可以通过试卷来帮助孩子进行考前的一个复习,其实,对于英语这门学科,虽然老师不建议孩子们多做试卷,但是呢,做一些有针对性的试卷,未尝不是一件好事,毕竟我们可以在做试卷的过程中可以去发现自己的不足,及时的查漏补缺,从而提高我们的英语成绩。
当然了,在做试卷的过程中,老师也希望家长们督促孩子独立去完成,在初中阶段,我们学习主要以基础为主,如果孩子一遇到不会做的题就翻书的话,那么,就会使得做的试卷没有多大的效果,孩子们非常没有检查出哪些地方没有掌握好,而且不能养成独立思考的习惯,所以,一定要注意了。
鉴于此,老师也话不多说了,下面就为大家带来了一份关于2026春人教版生物:高二生物下学期期中考试模拟试卷(共2套),提前打印出来做一做,考试拿高分!
老师已为大家备好电子打印版,想要领取电子打印版请拉到文末查看。
▼











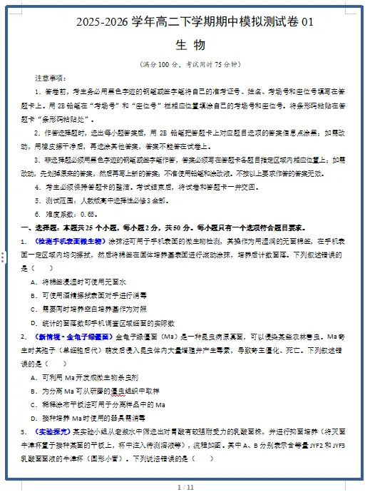
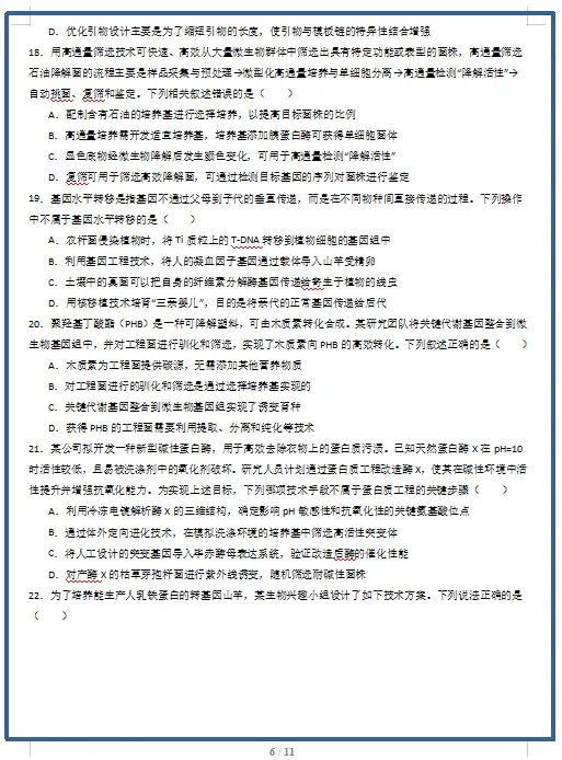
高清原图,可自行保存打印。
获取完整电子版方式
👇
点击下方卡片关注 进入“学霸满分笔记”的后台,发送关键词“资料” vip直达:2026春人教版生物:高二生物下学期期中考试模拟试卷(共2套)(完整打印版)
vip直达:2026春人教版生物:高二生物下学期期中考试模拟试卷(共2套)(完整打印版)
老师整理资料不易,喜欢就帮忙点赞、分享吧! 点击头像关注我们,我们将每天为大家更新好的教育理念,全面的学习资料,以及高效的学习方法,当然有任何想说的、想问的、想要的,都可以私信我们。我们会是您听众、朋友、老师。 求学之路,任重道远,让我们携手并进,一起努力!


点这里,
送我的文章去有趣的「在看」
▼▼▼▼


