关注【北京高中入学】公众号,看更多中考信息!2026北京多区初三一模已考完!你在哪个区,考得怎么样?北京高中入学整理了昌平区初三一模语文和数学试卷&答案,快来下载练一练吧!
识别下方二维码
进2026初三一模交流群

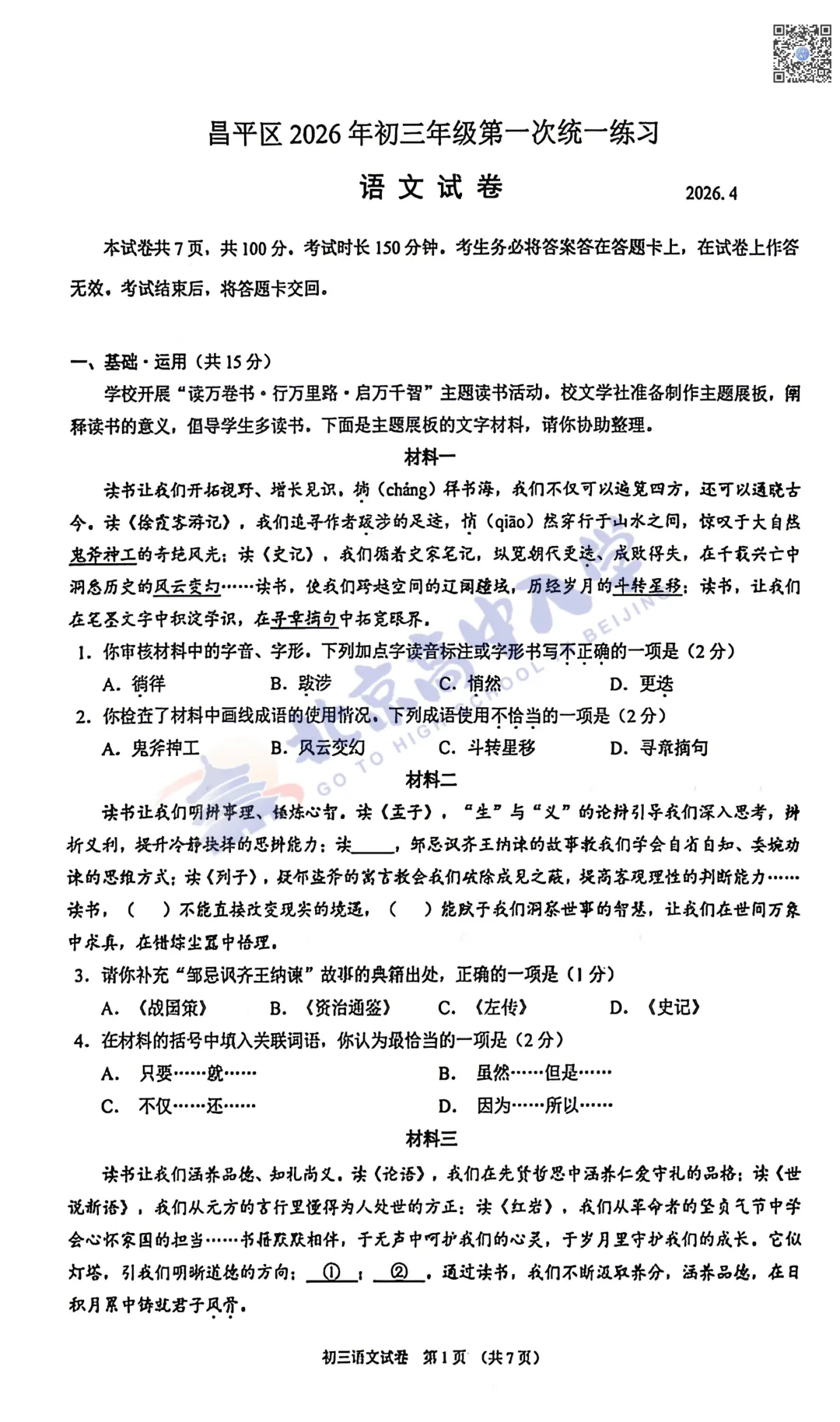
昌平初三一模语文试卷




受限篇幅,这里仅展示部分试卷截图,需要完整试卷及答案的考生,可识别下方二维码或点击文末阅读原文,即可查看/下载↓
识别下方二维码
或点击文末阅读原文
下载更多一模试卷&答案

昌平初三一模数学试卷




受限篇幅,这里仅展示部分试卷截图,需要完整试卷及答案的考生,可识别下方二维码或点击文末阅读原文,即可查看/下载↓
识别下方二维码
或点击文末阅读原文
下载更多一模试卷&答案


※关注公众号【北京高中入学】了解更多中考政策及资讯↓

▼推荐阅读▼

文章来源:
四季读书网
版权声明:本文内容由互联网用户自发贡献,该文观点仅代表作者本人。本站仅提供信息存储空间服务,不拥有所有权,不承担相关法律责任。如发现本站有涉嫌抄袭侵权/违法违规的内容, 请发送邮件至23467321@qq.com举报,一经查实,本站将立刻删除;如已特别标注为本站原创文章的,转载时请以链接形式注明文章出处,谢谢!