初中资料每日更新,具体看完整PDF版本
(温馨提示:文末👇有电子版下载🔗)
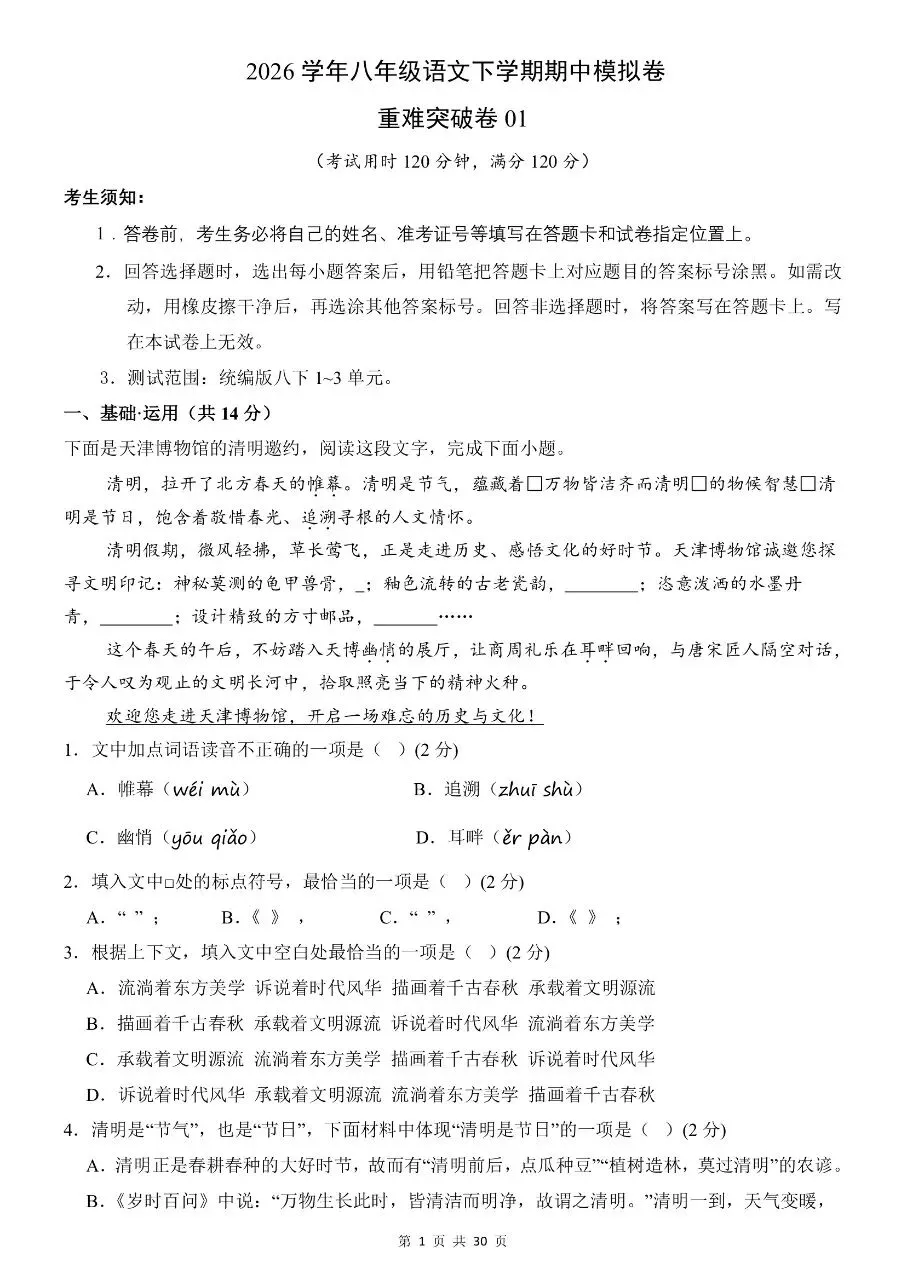
新版八年级(初二)下册语文
期中考试模拟卷01(附答案)
这是2026学年八年级下册语文期中模拟卷01,满分120分、时长120分钟,考查范围为1—3单元。
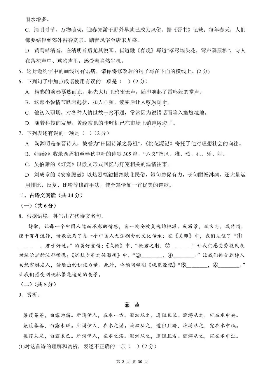
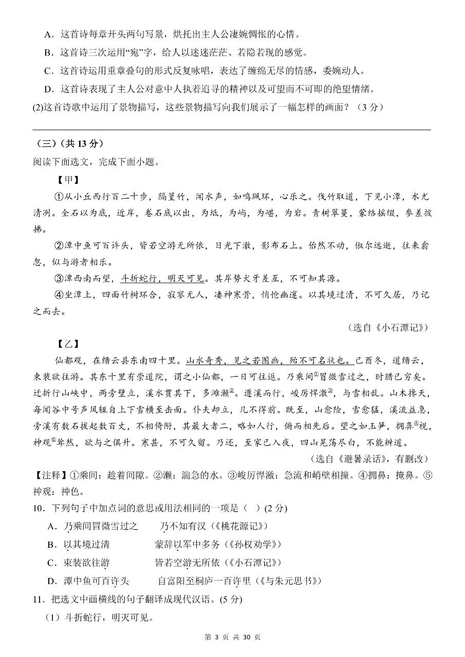
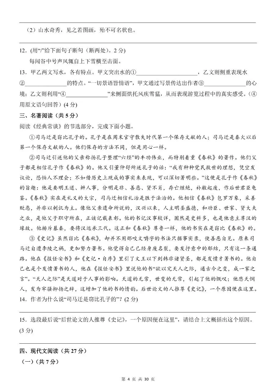
试卷包含基础运用、古诗文阅读、名著阅读、现代文阅读、写作五大板块,覆盖字音、标点、病句、《蒹葭》《小石潭记》、《经典常谈》、非遗阅读、散文《心远地自偏》、说明文《雷电与植物》等考点;作文为半命题《牵动我心的______》。全套试卷题型标准、贴近教材,附完整答案与解析。




△因篇幅有限,只展示部分资料截图△
↓↓↓
↓↓↓
领取完整电子版:
领取完整电子版:
①:点一点右下角的“👍”和“❤️”,感谢🙏
②:在公众号对话框回复:1076
资料合集:👇👇
文章来源:
四季读书网
版权声明:本文内容由互联网用户自发贡献,该文观点仅代表作者本人。本站仅提供信息存储空间服务,不拥有所有权,不承担相关法律责任。如发现本站有涉嫌抄袭侵权/违法违规的内容, 请发送邮件至23467321@qq.com举报,一经查实,本站将立刻删除;如已特别标注为本站原创文章的,转载时请以链接形式注明文章出处,谢谢!