2026芜湖市弋江区二模语文试卷

四季读书网 6 0
2026芜湖市弋江区二模语文试卷
①默写以一个主题贯穿五首古诗,连续性很好。但选文视野稍窄,除了马致远,均是唐朝诗人的作品,且没有涉及古文。
②今年的《经典常谈》肯定是大热门,但有的时候大热反而是大冷;《经典常谈》本来内容就太难,考的话不可能像本卷这么难,大家都不会,都得不到分,题目意义就不大了。
③综合性学习很有地域特色,彰显地方文化,题目也不错。
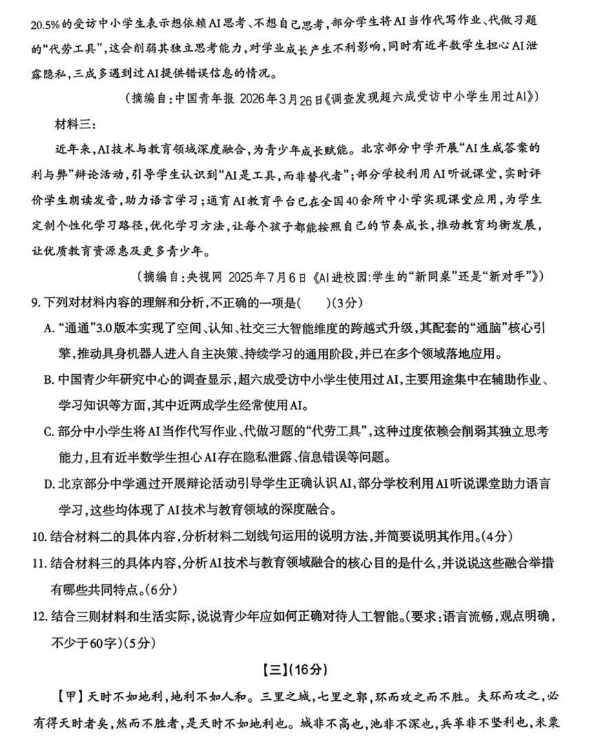
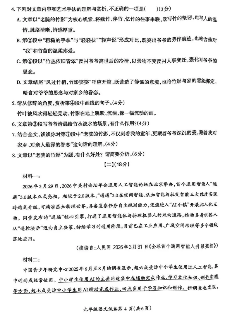
④文学类阅读是丁立梅的散文,文章不难,题目很常规,学生应该会比较适应;非连续性文本紧贴时代前沿,符合命题趋向,与说明知识联系考查,最后一题较为新颖,有一定的难度。
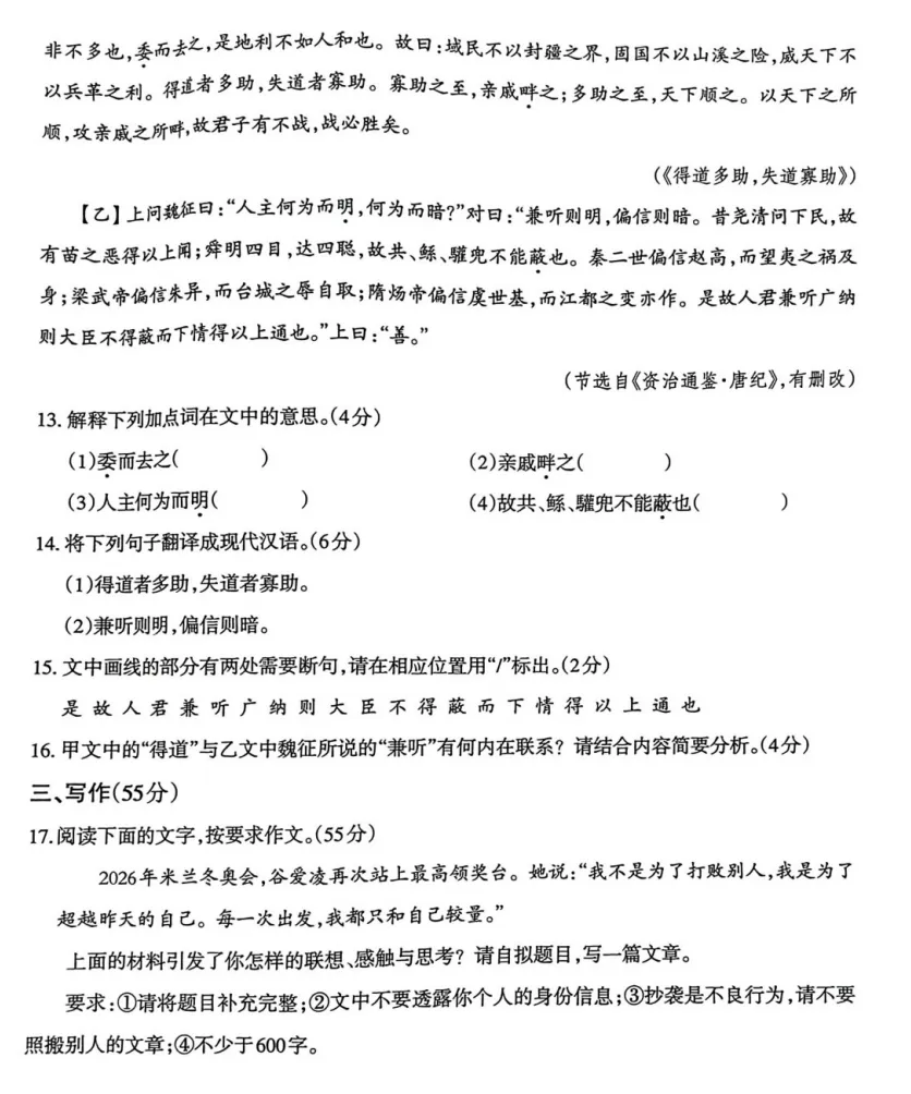
⑤文言文阅读选择议论性文章,与非连的说明性文字构成互补;第一题是一种“回归”,考查学生的基本功,把选择改回了填空;其他题目较为常规。
⑥作文是“成长”类的大旋律,主题为"超越自己”,是学生们备考应该着重积累素材的方向之一。
2026芜湖市弋江区二模语文试卷 第1张
2026芜湖市弋江区二模语文试卷 第2张
2026芜湖市弋江区二模语文试卷 第3张
2026芜湖市弋江区二模语文试卷 第4张
2026芜湖市弋江区二模语文试卷 第5张
2026芜湖市弋江区二模语文试卷 第6张
2026芜湖市弋江区二模语文试卷 第7张
2026芜湖市弋江区二模语文试卷 第8张

抱歉,评论功能暂时关闭!