

老师寄语:”宝剑锋从磨砺出,梅花香自苦寒来”,学习成绩的提高,需要坚持不懈的努力与付出。育才初中课程资源推出的精品栏目“初中生每日一练”欢迎你的加入,相信有你的加入我们的栏目会更精彩 !
滑动查看详情
⬇⬇⬇
育才初中课程资源(微信公众号:ycjyzy2016)是面向初中老师、家长及学生的一个公共资源平台。平台不仅提供初中各科资源(资源类型主要为精品试题,各章节精品习题、导学方案和精品课件。语文主要开设作文系列讲座、阅读专题训练及国学经典导读。),而且还提供学习方法指导及学生心理疏导等方面的知识。 我们还给大家准备了初中各科的精彩视频供大家学习:http://www.jd100.com/awmpc/?c=vip352328,大家登陆学习吧! 如果您或您的孩子在学习上遇到问题,随时都可以加老师微信:yczy2016进行咨询和沟通,我们将为您提供最贴心的服务!

温馨提示:由于理科资源中的图形较多,因此只能发图片版!不过为了大家能更好的使用资源,老师(微信号:yczy2016)同时也准备了相应的电子版资源及答案,如果有需要的用户可以随时和老师联系,也可以直接留言,我们会关注大家的每一条留言,同时会尽力为大家提供最贴心的服务。我们的宗旨就是为学生提供一个课外学习的平台,使学生在使用资源的过程中对所学各科产生兴趣,进而提高学习成绩,为将来进一步学习打下坚实基础。
另外,大家必须明白:习题是课堂教学的重要组成部分,恰到好处的习题不仅能巩固知识,形成技能,而且能启发思维,培养能力。因此,精心设计好每堂课的习题,可以充分调动学生的积极性,激发学生的学习兴趣和注意力。育才资源初中版就是要致力于习题的精心设计,从而进一步提高学生成绩的一个师生互动的平台。希望我们真诚合作,为把育才初中课程资源真正打造成家长的知心朋友,学生的良师益友而努力!


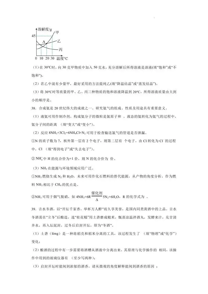
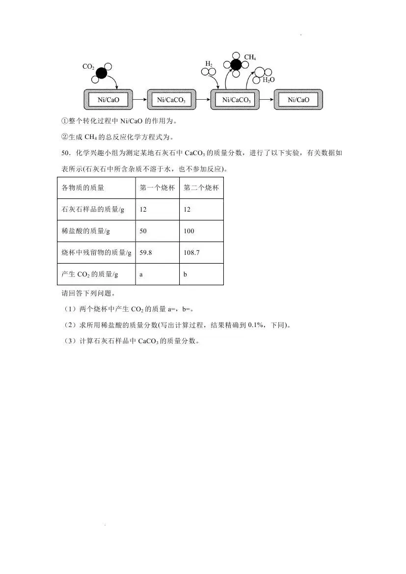
中考化学必练高频考点50题



















为了适应不同家长与学生的需求,平台与简单学习网强强合作,特推出初中全科预习及学习视频资源,大家只要注册就可以免费领课学习。
欢迎扫码关注




