
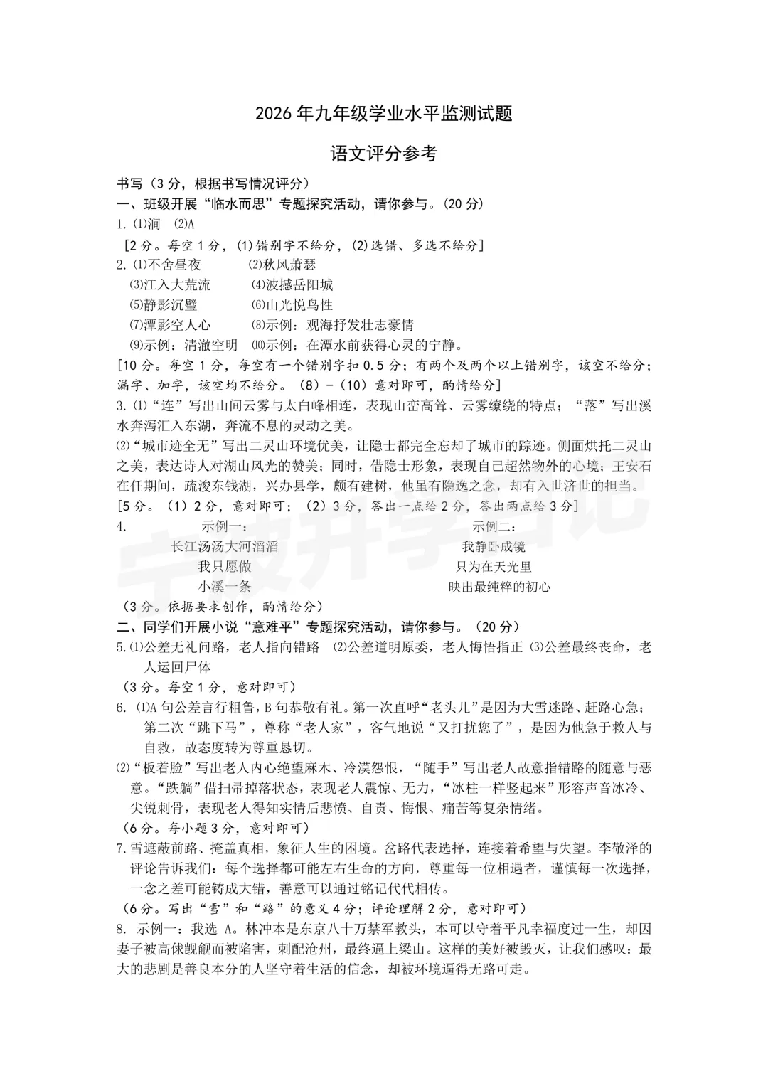
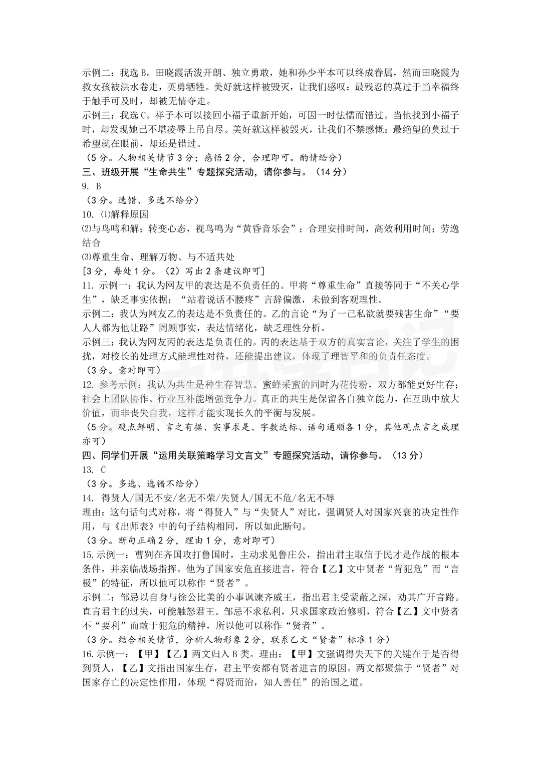
宁波一模考正在进行时
上午刚考完语文
试卷跟答案都搜集来了!
后面几场的试卷跟答案
我们还在收集中
届时会第一时间发在群中
添加小助手进群
了解第一手中考资讯信息
回复【对应年级】
小助手会直接邀您进中考群











添加小助手




文章来源:
四季读书网
版权声明:本文内容由互联网用户自发贡献,该文观点仅代表作者本人。本站仅提供信息存储空间服务,不拥有所有权,不承担相关法律责任。如发现本站有涉嫌抄袭侵权/违法违规的内容, 请发送邮件至23467321@qq.com举报,一经查实,本站将立刻删除;如已特别标注为本站原创文章的,转载时请以链接形式注明文章出处,谢谢!