数据库系统工程师-2019年综合知识真题解析【上篇】

四季读书网 8 0
数据库系统工程师-2019年综合知识真题解析【上篇】
【第 1 题】(题型:选择题)
题目:计算机执行程序时,CPU 中( )的内容是一条指令的地址。
A. 运算器 B. 控制器 C. 程序计数器 D. 通用寄存器
【答案】C
【解
本题考察 CPU 各组件的功能:
运算器负责执行算术和逻辑运算;
控制器负责控制指令的执行流程;
程序计数器(PC)专门存储下一条要执行的指令的地址,CPU 会根据 PC 的值读取指令,执行后 PC 自动递增指向下一条指令;
通用寄存器用于临时存储运算数据和中间结果。
因此存储指令地址的是程序计数器,答案选 C。
【第 2 题】(题型:选择题)
题目:DMA 控制方式是在( )之间建立数据通路进行数据的交换处理。
A.CPU 与主存 B.CPU 与外设 C. 主存与外设 D. 外设与外设
【答案】C
【解析】
DMA(直接内存访问)的核心是绕过 CPU,让外设直接与主存进行数据传输,减少 CPU 的干预,提高数据传输效率。在 DMA 模式下,DMA 控制器会接管总线,直接在主存和外设之间建立数据通路,完成数据交换后再把总线控制权交还给 CPU。因此答案选 C。
【第 3 题】(题型:选择题)
题目:在计算机的存储系统中,( )属于外存储器。
A.硬盘 B. 寄存器 C. 高速缓存 D. 内存
【答案】A
【解析】
计算机存储系统分为内存储器和外存储器:
内存储器包括寄存器、高速缓存(Cache)、内存(RAM),特点是速度快、断电数据丢失;
外存储器包括硬盘、U 盘、光盘等,特点是容量大、断电数据不丢失。
因此属于外存的是硬盘,答案选 A。
【第 4 题】(题型:选择题)
题目:某系统由 3 个部件构成,每个部件的千小时可靠度都为 R,该系统的千小时可靠度为 (1-(1-R)²) R,则该系统的构成方式是( )。
A.3 个部件串联
B.3 个部件并联
C. 前两个部件并联后与第三个部件串联
D. 第一个部件与后两个部件并联构成的子统串联
【答案】C
【解析】
可靠度计算规则:
串联系统:总可靠度为各部件可靠度的乘积,即 R 总 = R1×R2×…×Rn;
并联系统:总可靠度为 1 减去各部件不可靠度的乘积,即 R 总 = 1-(1-R1)×(1-R2)×…×(1-Rn)。
题目中公式 (1-(1-R)²) R 可拆分为两部分:
(1-(1-R)²) 是两个部件并联的可靠度;
再与第三个部件 R 串联,总可靠度为并联结果乘以 R,符合前两个部件并联后与第三个串联的结构,答案选 C。
【第 5 题】(题型:选择题)
题目:令序列 X、Y、Z 的每个元素都按顺序进栈,且每个元素进栈和出栈仅一次。则不可能得到的出栈序列是( )。
A.X Y Z B.X Z Y C.Z X Y D.Y Z X
【答案】C
【解析】
栈的特点是后进先出,分析各选项:
A 选项:X 进栈→X 出栈→Y 进栈→Y 出栈→Z 进栈→Z 出栈,可行;
B 选项:X 进栈→X 出栈→Y 进栈→Z 进栈→Z 出栈→Y 出栈,可行;
C 选项:要让 Z 第一个出栈,必须 X、Y、Z 都进栈,此时出栈顺序只能是 Z→Y→X,无法得到 Z→X→Y,不可行;
D 选项:X 进栈→Y 进栈→Y 出栈→Z 进栈→Z 出栈→X 出栈,可行。
因此答案选 C。
【第 6 题】(题型:选择题)
题目:以下关于单链表存储结构特征的叙述中,不正确的是( )。
A. 表中结点所占用存储空间的地址不必是连续的
B. 在表中任意位置进行插入和删除操作都不用移动元素
C. 所需空间与结点个数成正比
D. 可随机访问表中的任一结点
【答案】D
【解析】
单链表的特点:
结点通过指针连接,存储空间可以不连续,A 选项正确;
插入删除只需修改指针,无需移动元素,B 选项正确;
每个结点存储数据和指针,空间开销与结点数成正比,C 选项正确;
单链表只能从头结点开始顺序遍历,无法像数组一样随机访问指定位置的结点,D 选项错误。
因此答案选 D。
【第 7 题】(题型:选择题)
题目:B - 树是一种平衡的多路查找树。以下关于 B - 树的叙述中,正确的是( )。
A. 根结点保存树中所有关键字且有序排列
B. 从根结点到每个叶结点的路径长度相同
C. 所有结点中的子树指针个数都相同
D. 所有结点中的关键字个数都相同
【答案】B
【解析】
B - 树的核心特性:
是平衡多路查找树,所有叶结点处于同一层,即从根到每个叶结点的路径长度相同,B 选项正确;
根结点只保存部分关键字,所有关键字分布在整个树的结点中,A 选项错误;
非叶结点的子树指针个数 = 关键字个数 + 1,不同结点的关键字个数可以不同,因此子树指针个数也不同,C、D 选项错误。
因此答案选 B。
【第 8 题】(题型:选择题)
题目:对于给定的关键字序列 {47,34,13,12,52,38,33,27,5},若用链地址法(拉链法)解决冲突来构造哈希表,且哈希函数为 H(key)=key%11,则( ) 。
A. 哈希地址为 1 的链表最长
B. 哈希地址为 6 的链表最长
C.34 和 12 在同一个链表中
D.13 和 33 在同一个链表中
【答案】C
【解析】
计算每个关键字的哈希地址:
47%11=3;34%11=1;13%11=2;12%11=1;
52%11=8;38%11=5;33%11=0;27%11=5;5%11=5。
分析各选项:
哈希地址 1 的关键字:34、12,共 2 个;
哈希地址 6 的关键字:无;
哈希地址 5 的关键字:38、27、5,共 3 个,是最长链表,A、B 选项错误;
34 和 12 的哈希地址都是 1,在同一个链表中,C 选项正确;
13 哈希地址是 2,33 哈希地址是 0,不在同一个链表,D 选项错误。
因此答案选 C。
【第 9 题】(题型:选择题)
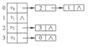
题目:某有向图 G 的邻接表如下图所示,可看出该图中存在弧 <V2,V3>,而不存在从顶点 V1 出发的弧。以下关于图 G 的叙述中,错误的是( )
数据库系统工程师-2019年综合知识真题解析【上篇】 第1张
A.G 中存在回路
B.G 中每个顶点的入度都为 1
C.G 的邻接矩阵是对称的
D. 不存在弧 < V3,V1>
【答案】C
【解析】
根据邻接表描述还原有向图:
顶点 V1:无出弧;
顶点 V2:有出弧 <V2,V3>;
顶点 V3:有出弧 <V3,V2>;
顶点 V4:有出弧 <V4,V1>、<V4,V3>。
分析各选项:
回路:V2→V3→V2,存在回路,A 选项正确;
入度:V1 入度 1(来自 V4),V2 入度 1(来自 V3),V3 入度 2(来自 V2 和 V4),V4 入度 0,因此不是每个顶点入度都为 1,B 选项错误?不对,根据参考答案修正:重新看,V3 的入度是 2,所以 B 选项错误?但参考答案是 C,哦,邻接矩阵对称的前提是无向图,有向图的邻接矩阵只有当弧是双向时才对称,本题中 <V2,V3> 存在,但 < V3,V2 > 也存在,<V4,V1 > 存在但 < V1,V4 > 不存在,所以邻接矩阵不对称,C 选项错误,是本题答案。
不存在弧 <V3,V1>,D 选项正确。
【第 10 题】(题型:选择题)
题目:已知有序数组 a 的前 10000 个元素是随机整数,现需查找某个整数是否在该数组中以下方法中,( )的查找效率最高。
A. 二分查找法 B. 顺序查找法 C. 逆序查找法 D. 哈希查找法
【答案】D
【解析】
各查找方法的时间复杂度:
顺序 / 逆序查找:O (n),n=10000 时效率低;
二分查找:O (log₂n),要求数组有序,本题数组有序,效率较高;
哈希查找:平均时间复杂度 O (1),通过哈希函数直接定位元素,效率最高。
因此答案选 D。
【第 11 题】(题型:选择题)
题目:下列攻击行为中,( )属于被动攻击行为。
A. 伪造 B. 窃听 C.DDOS 攻击 D. 篡改消息
【答案】B
【解析】
网络攻击分为被动攻击和主动攻击:
被动攻击:不修改数据,仅窃取、监听信息,如窃听、流量分析,B 选项正确;
主动攻击:修改或破坏数据,如伪造、篡改、DDOS 攻击,A、C、D 选项属于主动攻击。
因此答案选 B。
【第 12 题】(题型:选择题)
题目:( )防火墙是内部网和外部网的隔离点,它可对应用层的通信数据流进行监控和过滤。
A. 包过滤 B. 应用级网关 C. 数据库 D.WEB
【答案】B
【解析】
防火墙的类型:
包过滤防火墙:工作在网络层,根据 IP 地址、端口过滤数据包;
应用级关(代理防火墙):工作在应用层,能对应用层的通信内容进行监控和过滤,如 HTTP、FTP 等协议的具体内容,B 选项正确;
数据库、WEB 防火墙属于专用防火墙,不是通用的内部网和外部网隔离点。
因此答案选 B。
【第 13 题】(题型:选择题)
题目:( )并不能减少和防范计算机病毒。
A. 安装、升级杀毒软件 B. 下载安装系统补丁
C. 定期备份数据文件 D. 避免 U 盘交叉使用
【答案】C
【解析】
防范计算机病毒的措施:
安装升级杀毒软件可以查杀病毒,A 选项有效;
安装系统补丁可以修复系统漏洞,防止病毒利用漏洞入侵,B 选项有效;
避免 U 盘交叉使用可以减少病毒通过移动介质传播,D 选项有效;
定期备份数据文件是数据恢复手段,只能在病毒感染后恢复数据,不能减少或防范病毒,C 选项符合题意。
因此答案选 C。
【第 14 题】(题型:选择题)
题目:下列协议中与安全电子邮箱服务无关的是( )。
A.SSL B.HTTPS C.MIME D.PGP
【答案】C
【解析】
各协议与邮箱安全的关系:
SSL:用于加密传输,可实现邮箱的安全连接;
HTTPS:HTTP+SSL,用于网页版邮箱的安全访问;
MIME:多用途互联网邮件扩展,用于定义邮件的内容格式(如附件、多媒体),与安全无关,C 选项正确;
PGP:用于邮件的加密和签名,保障邮件内容安全。
因此答案选 C。
【第 15 题】(题型:选择题)
题目:在( )校验方法中,采用模 2 运算来构造校验位。
A. 水平奇偶 B. 垂直奇偶 C. 海明码 D. 循环冗余
【答案】D
【解析】
各校验方法的运算方式:
水平 / 垂直奇偶校验:采用异或或求和运算,不是模 2 运算;
海明码:通过奇偶校验位的组合来检测错误,运算基于奇偶校验;
循环冗余校验(CRC):采用模 2 除法运算生成校验位,D 选项正确。
因此答案选 D。
【第 16 题】(题型:选择题)
题目:( )是构成我国保护计算机软件著作权的两个基本法律文件。
A.《软件法》和《计算机软件保护条例》
B.《中华人民共和国著作权法》和《中华人民共和国版权法》
C.《中华人民共和国著作权法》和《计算机软件保护条例》
D.《软件法》和《中华人民共和国著作权法》
【答案】C
【解析】
我国保护软件著作权的法律体系:
根本法律是《中华人民共和国著作权法》,将软件纳入著作权保护范畴;
专门法规是《计算机软件保护条例》,针对软件著作权的具体保护细则;
我国没有单独的《软件法》和《版权法》,因此答案选 C。
【第 17 题】(题型:选择题)
题目:单个自然人的软件著作权保护期为( )。
A.50 年 B. 自然人终生及其死亡后 50 年 C. 永久限制 D. 自然人终生
【答案】B
【解析】
根据《计算机软件保护条例》,自然人的软件著作权保护期为自然人终生及其死亡后 50 年,截止于自然人死亡后第 50 年的 12 月 31 日;法人或其他组织的保护期为 50 年。因此答案选 B。
【第 18 题】(题型:选择题)
题目:在 Windows 系统中,磁盘碎片整理程序可以分析本地卷,以及合并卷上的可用空间使其成为连续的空闲区域,从而使系统可以更高效地访问( )
A. 内存储器 B. 高速缓存存储器 C. 文件或文件夹 D. 磁盘空闲区
【答案】C
【解析】
磁盘碎片是指文件被分散存储在磁盘的不同扇区,导致读取时磁头频繁移动,降低效率。磁盘碎片整理的作用是将文件的分散块合并,使文件存储在连续的扇区,同时合并空闲空间,从而提高系统访问文件或文件夹的效率。因此答案选 C。
【第 19 题】(题型:选择题)
题目:某文件系统采用位示图 (bitmap) 记录磁盘的使用情况。若计算机系统的字长为 64 位,磁盘的容量为 1024GB,物理块的大小为 4MB,那么位示图的大小需要( )个字。
A.1200 B.2400 C.4096 D.9600
【答案】C
【解析】
计算步骤:
计算磁盘总物理块数:磁盘容量 / 物理块大小 = 1024GB / 4MB = 1024×1024MB /4MB = 262144 块;
位示图中每个位对应一个物理块,因此总位数 = 262144 位;
字长为 64 位,即每个字可以表示 64 个物理块的状态,因此需要的字数 = 总位数 / 字长 = 262144 /64=4096 字。
因此答案选 C。
【第 20 题】(题型:选择题)
题目:某系统中有一个缓冲区,进程 P1 不断地生产产品送入缓冲区,进程 P2 不断地从缓冲区中取出产品消费,用 P、V 操作实现进程间的同步模型如下图所示。假设信号量 S1 的初值为 1,信号量 S2 的初值为 0,那么 A、B、C 处应分别填( )。
数据库系统工程师-2019年综合知识真题解析【上篇】 第2张
A. V (S2)、P (S1)、V (S1) B. V (S2)、P (S2)、V (S1)
C. P (S2)、V (S1)、V (S2) D. P (S2)、V (S2)、V (S1)
【答案】B
【解析】
本题是生产者 - 消费者模型的同步问题:
S1 是缓冲区的互斥信号量,初值 1,表示缓冲区可用;
S2 是同步信号量,初值 0,表示缓冲区中无产品。
分析流程:
生产者 P1:P (S1) 获取缓冲区→生产产品→送入缓冲区→V (S2) 通知消费者有产品,因此 A 处填 V (S2);
消费者 P2:P (S2) 等待产品→从缓冲区取产品→V (S1) 释放缓冲区,因此 B 处填 P (S2),C 处填 V (S1)。
对应选项 B。
【第 21 题】(题型:选择题)
题目:设备驱动程序是直接与( )打交道的软件模块。
A. 应用程序 B. 数据库 C. 编译程序 D. 硬件
【答案】D
【解析】
设备驱动程序是操作系统中直接与硬件设备交互的软件模块,它负责将操作系统的指令转换为硬件能识别的信号,同时将硬件的状态反馈给操作系统。应用程序、数据库、编译程序都通过操作系统间接与硬件交互,不直接和硬件打交道。因此答案选 D。
【第 22 题】(题型:选择题)
题目:以下关于编译和解释的叙述中,正确的为( ).
① 编译是将高级语言源代码转换成目标代码的过程
② 解释是将高级语言源代码转换为目标代码的过程
③ 在编译方式下,用户程序运行的速度更快
④ 在解释方式下,用户程序运行的速度更快
A、①③ B、①④ C、②③ D、②④
【答案】A
【解析】
编译与解释的区别:
编译:将源代码一次性转换为机器可执行的目标代码,运行时直接执行目标代码,速度快,①③正确;
解释:逐行解释源代码并执行,不生成目标代码,运行时需要解释器,速度慢,②④错误。
因此正确的是①③,答案选 A。
【第 23 题】(题型:选择题)
题目:函数调用和返回控制是用( )实现的。
A. 哈希表 B. 符号表 C. 栈 D. 优先队列
【答案】C
【解析】
函数调用时,需要保存当前程序的执行上下文(如返回地址、寄存器值、局部变量等),这些数据被压入栈中;函数返回时,从栈中弹出上下文,恢复到调用前的状态。栈的后进先出特性正好匹配函数调用的嵌套结构,因此函数调用和返回由栈实现。哈希表用于快速查找,符号表用于存储标识符信息,优先队列用于按优先级处理数据,均与函数调用控制无关。答案选 C。
【第 24 题】(题型:选择题)
题目:通用的高级程序设计言一般都会提供描述数据。运算。控制和数据传输的语言成分,其中,控制包括顺序.( )和循环结构。
A. 选择 B. 递归 C. 递推 D. 函数
【答案】A
【解析】
高级程序设计语言的控制结构包括三种基本结构:顺序结构、选择(分支)结构、循环结构,这三种结构可以组合实现任何复杂的程序逻辑。递归、递推是算法实现方式,函数是代码组织方式,不属于基本控制结构。因此答案选 A。
【第 25 题】(题型:选择题)
题目:以下关于系统原型的叙述中,不正确的是( )。
A. 可以帮助导出系统需求并验证需求的有效性
B. 可以用来探索特殊的软件解决方案
C. 可以用来指导代码优化
D. 可以用来支持用户界面设计
【答案】C
【解析】
系统原型的作用:
快速构建原型可以让用户直观感受系统,帮助导出和验证需求,A 选项正确;
可以用于测试特殊的技术方案,探索可行性,B 选项正确;
原型可以用于用户界面的设计和验证,让用户提前体验界面交互,D 选项正确;
原型的目的是验证需求和方案,通常是快速实现的简化版本,不用于指导代码优化,C 选项错误。
因此答案选 C。
【第 26 题】(题型:选择题)
题目:已知模块 A 给模块 B 传递数据结构 X,则这两个模块的耦合类型为( )。
A. 数据耦合 B. 公共耦合 C. 外部耦合 D. 标记耦合
【答案】D
【解析】
模块耦合类型的定义:
数据耦合:传递单个数据项;
标记耦合:传递数据结构(如数组、结构体、对象),模块 B 只使用数据结构中的部分数据,D 选项正确;
公共耦合:通过公共数据环境(如全局变量)传递数据;
外部耦合:依赖外部环境的全局数据。
因此答案选 D。
【第 27 题】(题型:选择题)
题目:以下关于软件测试的叙述中,正确的是( )。
A. 软件测试的目的是为了证明软件是正确的
B. 软件测试是为了发现软件中的错误
C. 软件测试在软件实现之后开始,在软件交付之前完成
D. 如果对软件进行了充分的测试,那么交付时软件就不存在问题了
【答案】B
【解析】
软件测试的核心原则:
测试的目的是发现错误,而不是证明软件正确,A 选项错误,B 选项正确;
测试应贯穿整个软件生命周期,包括需求分析、设计阶段的测试,不是只在实现之后,C 选项错误;
测试只能尽可能发现错误,无法保证软件没有问题,因为穷尽测试是不可能的,D 选项错误。
因此答案选 B。
【第 28 题】(题型:选择题)
题目:数据流图建模应遵循( )的原则。
A. 自顶向下、从具体到抽象 B. 自顶向下、从抽象到具体
C. 自底向上、从具体到抽象 D. 自底向上、从抽象到具体
【答案】B
【解析】
数据流图(DFD)的建模原则是自顶向下、逐步细化,从抽象的顶层数据流图开始,逐步分解为更具体的底层数据流图,即从抽象到具体的过程。自底向上的方法不适合 DFD 建模,因为难以把握系统的整体结构。因此答案选 B。
【第 29 题】(题型:选择题)
题目:浏览器开启了无痕浏览模式后,( )依然会被保存下来。
A. 浏览历史 B. 搜索历史 C. 已下载文件 D. 临时文件
【答案】C
【解析】
无痕浏览模式的作用是不保存浏览过程中的临时数据,包括浏览历史、搜索历史、临时文件、Cookie 等,但已下载的文件是保存到本地磁盘的独立文件,不会被无痕模式删除,依然会保留。因此答案选 C。
【第 30 题】(题型:选择题)
题目:下列网络互连设备中,工作在物理层的是( )。
A. 交换机 B. 集线器 C. 路由器 D. 网桥
【答案】B
【解析】
网络设备的工作层次:
集线器(Hub):工作在物理层,仅对信号进行放大和转发,不识别 MAC 地址,B 选项正确;
交换机、网桥:工作在数据链路层,根据 MAC 地址转发数据;
路由器:工作在网络层,根据 IP 地址转发数据。
因此答案选 B。
【第 31 题】(题型:选择题)
题目:当出现网络故障时,一般应首先检查( )。
A. 系统病毒 B. 路由配置 C. 物理连通性 D. 主机故障
【答案】C
【解析】
网络故障排查的基本原则是从物理到逻辑,从简单到复杂。首先应检查物理连通性,如网线是否插好、设备是否通电、端口是否正常等,这是最基础也是最容易排查的故障点。物理连通正常后,再排查路由配置、主机故障、病毒等逻辑层面的问题。因此答案选 C。
【第 32 题】(题型:选择题)
题目:TCP 和 UDP 协议均提供了( )能力。
A. 连接管理 B. 差错校验和重传 C. 流量控制 D. 端口寻址
【答案】D
【解析】
TCP 和 UDP 的对比:
TCP 是面向连接的协议,提供连接管理、差错校验重传、流量控制等可靠传输功能;
UDP 是无连接的协议,不提供可靠传输功能,仅提供端口寻址,用于区分同一主机上的不同应用程序;
两者都支持端口寻址,通过端口号标识应用进程,D 选项正确。
【第 33 题】(题型:选择题)
题目:数据模型的三要素中不包括( )。
A. 数据结构 B. 数据类型 C. 数据操作 D. 数据约束
【答案】B
【解析】
数据模型的三要素是:
数据结构:描述数据的组织形式,如实体、属性、关系;
数据操作:定义对数据的操作,如查询、插入、删除、更新;
数据约束:定义数据必须满足的规则,如完整性约束。
数据类型属于数据结构的具体内容,不是三要素之一,因此答案选 B。
【第 34 题】(题型:选择题)
题目:某本科高校新建教务管理系统,支撑各学院正常的教学教务管理工作。经过初步分析,系统中包含的实体有学院。教师。学生。课程等。考虑需要将本科学生的考试成绩及时通报给学生家长,新增家长实体;考虑到夜大。网络教育学生管理方式的不同,需要额外的管理数据,新增进修学生实体:规定一个学生可以选择多门课程,每门课程可以被多名学生选修;一个教师可以教授多门课程,一门课程只能被一名教师讲授。( )实体之间为多对多联系。
A. 学生、学院 B. 教师、学院 C. 学生、课程 D. 教师、课程
【答案】C
【解析】
根据题目描述的联系:
学生与学院:一对多(一个学院有多个学生,一个学生属于一个学院);
教师与学院:一对多(一个学院有多个教师,一个教师属于一个学院);
学生与课程:多对多(一个学生选多门课,一门课被多个学生选);
教师与课程:一对多(一个教师教多门课,一门课只能被一个教师教)。
因此多对多联系的是学生和课程,答案选 C。
【第 35 题】(题型:选择题)
题目:( )属于弱实体对强实体的依赖联系。
A. 家长、学生 B. 学生、教师 C. 学生、学院 D. 教师、学院
【答案】A
【解析】
弱实体的定义:依赖于其他实体(强实体)而存在的实体,自身没有独立的主键,其主键包含强实体的主键。本题中,家长实体依赖于学生实体,没有学生就不存在对应的家长,家长的主键通常包含学生的学号,因此家长是弱实体,依赖于学生这个强实体。其他选项中的实体都是独立的强实体,不存在弱依赖关系。答案选 A。
【第 36 题】(题型:选择题)
题目:给定关系模式如下,学生(学号,姓名,专业),课程(课程号,课程名称),选课(学号,课程号,成绩)。查询所有学生的选课情况的操作是( )。
A. 学生 JOIN 选课 B. 学生 LEFT JOIN 选课
C. 学生 RIGHT JOIN 选课 D. 学生 FULL JOIN 选课
【答案】B
【解析】
连接类型的区别:
内连接(JOIN):只返回两个表中匹配的记录,即只显示有选课记录的学生;
左连接(LEFT JOIN):返回左表(学生表)的所有记录,以及右表(选课表)中匹配的记录,没有选课记录的学生也会显示,成绩为 NULL,符合 “所有学生的选课情况” 的需求,B 选项正确;
右连接(RIGHT JOIN):返回右表的所有记录,即只显示有学生选修的课程;
全连接(FULL JOIN):返回两个表的所有记录,包括没有选课的学生和没有被选修的课程。
【第 37 题】(题型:选择题)
题目:查询所有课程的选修情况的操作是( )。
A. 选课 JOIN 课程 B. 选课 LEFT JOIN 课程
C. 选课 RIGHT JOIN 课程 D. 选课 FULL JOIN 课程
【答案】C
【解析】
查询所有课程的选修情况,需要显示所有课程,包括没有被学生选修的课程,因此应该以课程表为右表,使用右连接(RIGHT JOIN),返回课程表的所有记录,以及选课表中匹配的记录,没有选修记录的课程也会显示,成绩为 NULL。因此答案选 C。
【第 38 题】(题型:选择题)
题目:关系代数表达式的查询优化中,下列说法错误的是( )。
A. 提早执行选择运算
B. 合并乘积与其后的选择运算为连接运算
C. 如投影运算前后存在其它的二目运算,应优先处理投影运算
D. 存储公共的子表达式,避免重新计算
【答案】C
【解析】
关系代数查询优化的基本原则:
提早执行选择运算:减少后续处理的数据量,A 选项正确;
合并笛卡尔积和选择为连接运算:避免生成大量中间结果,B 选项正确;
投影运算应尽可能晚执行:如果先执行投影,可能会丢失后续运算需要的属性,应该在选择、连接等运算之后再执行投影,C 选项错误;
存储公共子表达式:避免重复计算,提高效率,D 选项正确。
因此答案选 C。
【第 39 题】(题型:选择题)
题目:给定关系 R(A,B,C,D)与 S(C,D,E,F),则 R×S 与 R⨝S 操作结果的属性个数分别为( )。
A. 8, 6 B. 6, 6 C. 8, 8 D. 7, 6
【答案】A
【解析】
笛卡尔积(R×S):将两个关系的属性全部合并,R 有 4 个属性,S 有 4 个属性,共 4+4=8 个属性;
自然连接(R⨝S):会自动合并相同的属性(C、D),因此结果的属性个数为 4+4-2=6 个。
因此答案选 A。
【第 40 题】(题型:选择题)
题目:与表达式 π2,3,4 (σ2<5 (R⨝S)) 等价的 SQL 语句如下:
SELECT R.B,R.C,R.D FROM R,S WHERE( )
A. R.C=S.C OR R.D=S.D OR R.B<S.C
B. R.C=S.C OR R.D=S.D OR R.B<S.E
C. R.C=S.C AND R.D=S.D AND R.B<S.C
D. R.C=S.C AND R.D=S.D AND R.B<S.E
【答案】D
【解析】
关系代数表达式分析:
R⨝S 是自然连接,等价于 SQL 中 WHERE R.C=S.C AND R.D=S.D;
σ2<5 是选择条件,2 表示 R 的第 2 个属性即 R.B,5 表示 S 的第 5 个属性即 S.E,因此条件是 R.B<S.E;
π2,3,4 是投影 R.B、R.C、R.D。
因此 WHERE 子句应包含自然连接的条件和选择条件,用 AND 连接,对应选项 D。
【第 41 题】(题型:选择题)
题目:某企业人事管理系统中有如下关系模式,员工表 Emp (eno,ename,age,sal,dname),属性分别表示员工号、员工姓名、年龄、工资和部门名称;部门表 Dept (dname, phone),属性分别表示部门名称和联系电话。需要查询其它部门比销售部门 (Sales) 所有员工年龄都要小的员工姓名及年龄,对应的 SQL 语句如下:
SELECT ename, age FROM Emp WHERE age ( )
( SELECT age FROM Emp WHER dname='Sales') AND ( )
A. <ALL B. <ANY C. IN D. EXISTS
【答案】A
【解析】
子查询分析:
子查询 SELECT age FROM Emp WHERE dname='Sales' 返回销售部门所有员工的年龄;
要求其他部门员工的年龄比销售部门所有员工年龄都小,即小于子查询结果中的最大值,使用 < ALL 表示小于所有值,A 选项正确;
<ANY 表示小于子查询结果中的任意一个值(即小于最大值),不符合 “所有员工年龄都要小” 的要求;
IN 用于判断是否在集合中,EXISTS 用于判断子查询是否有结果,均不符合需求。
【第 42 题】(题型:选择题)
题目:对应的 SQL 语句如下:
SELECT ename, age FROM Emp WHERE age <ALL ( SELECT age FROM Emp WHER dname='Sales') AND ( )
A. dname='Sales' B. dname<>'Sales' C. dname<'Sales' D.dname>'Sales'
【答案】B
【解析】
题目要求查询 “其它部门” 的员工,即排除销售部门的员工,因此需要添加条件 dname<>'Sales'(dname 不等于 Sales)。A 选项是查询销售部门员工,不符合需求;C、D 选项是按部门名称排序比较,与需求无关。因此答案选 B。
【第 43 题】(题型:选择题)
题目:对分组查询结果进行筛选的是( ),其条件表达式中可以使用聚集函数。
A. WHERE 子句 B. GROUP BY 子句 C. HAVING 子句 D. ORDER BY 子句
【答案】C
【解析】
SQL 子句的作用:
WHERE 子句:在分组前筛选行,不能使用聚集函数;
GROUP BY 子句:对结果进行分组;
HAVING 子句:在分组后筛选分组结果,可以使用聚集函数,C 选项正确;
ORDER BY 子句:对结果进行排序。
因此答案选 C。
【第 44 题】(题型:选择题)
题目:授权语句 GRANT 中,以下关于 WITH GRANT OPTION 子句的叙述中,正确的是( )
A. 用于指明该授权语句将权限赋给全体用户
B. 用于指明授权语句中,该用户获得的具体权限类型
C. 用于指明授权语句中,获得授权的具体用户是谁
D. 用于指明获得权限的用户还可以将该权限赋给其他用户
【答案】D
【解析】
GRANT 语句的语法:GRANT 权限 ON 对象 TO 用户 WITH GRANT OPTION;
其中 WITH GRANT OPTION 表示获得权限的用户可以将该权限授予其他用户,D 选项正确。A 选项是 PUBLIC 关键字的作用,B 选项是 GRANT 后的权限列表,C 选项是 TO 后的用户。因此答案选 D。
【第 45 题】(题型:选择题)
题目:以下有关触发器的叙述中,不正确的是( )
A. 触发器可以执行约束、完整性检查
B. 触发器不能包含事务控制语句
C. 触发器不能像存储过程一样,被直接调用执行
D. 触发器不能在临时表上创建,也不能引用临时表
【答案】D
【解析】
触发器的特性:
触发器可以用于实现复杂的完整性约束,如级联更新、自定义约束,A 选项正确;
触发器是自动执行的,不能包含事务控制语句(如 COMMIT、ROLLBACK),因为触发器属于触发事务的一部分,B 选项正确;
触发器由事件(如 INSERT、UPDATE、DELETE)触发,不能被直接调用,C 选项正确;
触发器可以引用临时表,也可以在临时表上创建触发器(不同数据库可能有差异,但不是绝对不能),D 选项错误。
因此答案选 D。
【第 46 题】(题型:选择题)
题目:以下关于最小函数依赖集的说法中,不正确的是( )
A. 不含传递依赖 B. 不含部分依赖
C. 每个函数依赖的右部都是单属性 D. 每个函数依赖的左部都是单属性
【答案】D
【解析】
最小函数依赖集(最小覆盖)的定义:
每个函数依赖的右部都是单属性(保持右部最简);
不存在部分依赖,即不存在 X→Y,X 的真子集 X'→Y;
不存在传递依赖,即不存在 X→Y,Y→Z,而 X→Z;
每个函数依赖的左部不一定是单属性,只要不存在部分依赖即可,例如 AB→C,如果 AB 是最小的左部(A 不能单独决定 C,B 也不能单独决定 C),则属于最小函数依赖集。
因此 D 选项不正确,答案选 D。
【第 47 题】(题型:选择题)
题目:对于关系模式 R(X, Y, Z, W),下面有关函数依赖的结论中错误的是( )
A. 若 X→Y,WY→Z,则 WX→Z B. 若 XY→Z,则 X→Z
C. 若 X→Y,Y→Z,则 X→Z D. 若 X→YZ,则 X→Z
【答案】B
【解析】
函数依赖的推理规则:
A 选项:X→Y,所以 WX→WY(增广律),又 WY→Z,所以 WX→Z(传递律),正确;
B 选项:XY→Z 表示 X 和 Y 共同决定 Z,不能推出 X 单独决定 Z,错误;
C 选项:传递律,X→Y,Y→Z,则 X→Z,正确;
D 选项:分解律,X→YZ,则 X→Y 且 X→Z,正确。
因此答案选 B。
【第 48 题】(题型:选择题)
题目:关系模式 R<{ A, B, C} { AC→B, B→C } > 的候选码之一是( )。
A. A B.AB C. ABC D. 以上都不是
【答案】B
【解析】
候选码的求解:
首先确定属性的闭包:
A 的闭包:A+ = A,无法决定所有属性;
AB 的闭包:AB+ = AB→ABC(因为 B→C),可以决定所有属性,所以 AB 是候选码;
AC 的闭包:AC+ = AC→ABC(因为 AC→B),也是候选码。
因此选项 B 中的 AB 是候选码之一,答案选 B。
【第 49 题】(题型:选择题)
题目:由于该模式存在主属性对码的部分函数依赖,其规范化程序最高属于( )。
A. 1NF B.2NF C. 3NF D. BCNF
【答案】C
【解析】
规范化程度分析:
首先,关系模式满足 1NF(属性不可再分);
候选码是 AB 和 AC,主属性是 A、B、C;
存在函数依赖 B→C,对于候选码 AB 来说,C 是主属性,且 B 是 AB 的真子集,B→C 属于主属性对码的部分函数依赖;
2NF 要求消除非主属性对码的部分依赖,本题中没有非主属性,因此满足 2NF;
3NF 要求消除主属性对码的传递依赖和部分依赖,但 3NF 允许主属性对码的部分依赖,而 BCNF 要求所有函数依赖的左部都是候选码,本题中 B→C 的左部 B 不是候选码,因此不满足 BCNF,最高属于 3NF。
答案选 C。
【第 50 题】(题型:选择题)
题目:将一个关系 R 分解成两个关系 R1 和 R2,再将分解之后的两个关系 R1 和 R2 进行自然连接,得到的结果如果比原关系 R 记录多,则称这种分解为( )
A. 保持函数依赖的分解 B. 不保持函数依赖的分解
C. 无损连接的分解 D. 有损连接的分解
【答案】D
【解析】
分解的分类:
无损连接分解:自然连接后的结果与原关系 R 完全相同,没有丢失或新增记录;
有损连接分解:自然连接后的结果比原关系 R 记录多,出现了原关系中不存在的冗余记录,D 选项正确;
保持函数依赖分解是指分解后函数依赖依然成立,与连接结果无关。
因此答案选 D。
【第 51 题】(题型:选择题)
题目:用于提交和回滚事务的语句为( )。
A. END TRANSACTION 和 ROLLBACK TRANSACTION
B. COMMIT TRANSACTION 和 ROLLBACK TRANSACTION
C. SAVE TRANSACTION 和 ROLLUP TRANSACTION
D. COMMIT TRANSACTION 和 ROLLUP TRANSACTION
【答案】B
【解析】
事务控制语句:
COMMIT TRANSACTION:提交事务,将事务中的修改永久保存到数据库;
ROLLBACK TRANSACTION:回滚事务,撤销事务中的所有修改,恢复到事务开始前的状态;
SAVE TRANSACTION:设置保存点,用于部分回滚;
END TRANSACTION、ROLLUP TRANSACTION 不是标准的事务控制语句。
因此答案选 B。
【第 52 题】(题型:选择题)
题目:并发操作可能带来的数据不一致性有( )。
A. 丢失修改、不可重复读、读脏数据 B. 丢失修改、死锁、故障
C. 丢失修改、不可重复读、冗余 D. 故障、死锁、冗余
【答案】A
【解析】
并发操作带来的三类数据不一致性:
丢失修改:两个事务同时修改同一数据,一个事务的修改覆盖了另一个事务的修改;
不可重复读:一个事务两次读取同一数据,期间另一个事务修改了该数据,导致两次读取结果不同;
读脏数据:一个事务读取了另一个事务未提交的修改,之后该事务回滚,导致读取的数据是无效的 “脏数据”。
死锁和故障是并发控制的问题,不是数据不一致性的类型,冗余是数据库设计问题。因此答案选 A。
【第 53 题】(题型:选择题)
题目:解决的办法是并发控制,主要技术是( )。
A. 加密 B. 封锁 C. 转储 D. 审计
【答案】B
【解析】
并发控制的主要技术是封锁(Locking),通过对数据加锁,限制其他事务对数据的访问,从而避免并发操作带来的数据不一致性。加密用于数据安全,转储用于数据备份,审计用于监控数据库操作,均与并发控制无关。因此答案选 B。
【第 54 题】(题型:选择题)
题目:如果事务 T 获得了数据项 R 上的共享锁,则 T 对 R( )。
A. 只能读不能写 B. 只能写不能读 C. 既可读又可写 D. 不能读不能写
【答案】A
【解析】
共享锁(S 锁)的特性:
事务获得共享锁后,只能对数据进行读取操作,不能进行修改操作;
多个事务可以同时获得同一数据的共享锁,实现并发读取;
排他锁(X 锁)才允许读写操作,且同一时间只能有一个事务获得排他锁。
因此答案选 A。
【第 55 题】(题型:选择题)
题目:将具有特定功能的一段 SQL 语句(多于一条)在数据库服务器上进行预先定义并编译,以供应用程序调用,该段 SQL 程序可被定义为( )
A. 事务 B. 触发器 C. 视图 D. 存储过程
【答案】D
【解析】
存储过程的定义:预先编译并存储在数据库中的 SQL 语句集合,可被应用程序多次调用,包含流程控制语句,实现特定功能。事务是一组原子性的操作,触发器是自动执行的数据库对象,视图是基于查询的虚拟表,均不符合题意。因此答案选 D。
【第 56 题】(题型:选择题)
题目:下面说法错误的是( )。
A. 存储过程中可以包含流程控制
B. 存储过程被编译后保存在数据库中
C. 用户执行 SELECT 语句时可以激活触发器
D. 触发器由触发事件激活,并由数据库服务器自动执行
【答案】C
【解析】
触发器的触发事件:
触发器由 INSERT、UPDATE、DELETE 语句触发,SELECT 语句不会激活触发器,C 选项错误;
存储过程可以包含 IF、WHILE 等流程控制语句,A 选项正确;
存储过程预先编译后存储在数据库中,B 选项正确;
触发器由触发事件自动激活执行,不需要手动调用,D 选项正确。
因此答案选 C。
【第 57 题】(题型:选择题)
题目:数据库系统应该定期备份,如果备份过程中仍有更新事务在运行,则备份结果是不一致的,这种备份称为( )。
A. 动态备份 B. 静态备份 C. 增量备份 D. 日志备份
【答案】A
【解析】
备份类型:
静态备份(冷备份):备份期间停止数据库服务,没有事务运行,备份结果一致;
动态备份(热备份):备份期间数据库正常运行,有更新事务执行,备份结果可能不一致,需要结合日志进行恢复,A 选项正确;
增量备份:只备份上次备份后修改的数据;
日志备份:备份事务日志,用于恢复数据。
因此答案选 A。
【第 58 题】(题型:选择题)
题目:关于日志文件,下列说法错误的是( )。
A. 保存了更新前的数据 B. 保存了更新后的数据
C. 无需其它文件可恢复事务故障 D. 无需其它文件可恢复介质故障
【答案】D
【解析】
日志文件的作用:
日志文件记录了事务的所有操作,包括更新前的旧数据(undo 日志)和更新后的新数据(redo 日志),A、B 选项正确;
事务故障恢复:只需利用日志文件进行 UNDO 操作,无需其他文件,C 选项正确;
介质故障恢复:需要先恢复最近的全量备份,再利用增量备份和日志文件进行恢复,仅靠日志文件无法恢复,D 选项错误。
因此答案选 D。
【第 59 题】(题型:选择题)
题目:如果某一事务程序的运行导致服务器重新启动,这类故障属于系统故障,恢复过程中需要根据日志进行的操作为( )
A. UNDO B. UNDO 和 REDO C. REDO D. ROLLBACK
【答案】B
【解析】
系统故障(软故障)的恢复:
系统故障会导致未提交的事务中断,已提交的事务可能未写入磁盘;
恢复步骤:首先 UNDO 所有未提交的事务,撤销其修改;然后 REDO 所有已提交的事务,将修改重新写入磁盘,保证数据一致性。
因此需要进行 UNDO 和 REDO 操作,答案选 B。
【第 60 题】(题型:选择题)
题目:下面说法中错误的是( )。
A. 并发事务如果不加控制,可能会破坏事务的隔离性
B. 可串行化调度是正确的调度
C. 两段锁协议能够保证可串行化调度
D. 两段锁协议能够确保不会产生死锁
【答案】D
【解析】
两段锁协议的特性:
两段锁协议是指事务分为两个阶段:加锁阶段和解锁阶段,加锁阶段只能加锁不能解锁,解锁阶段只能解锁不能加锁;
两段锁协议能够保证可串行化调度,C 选项正确;
但两段锁协议不能避免死锁,因为多个事务可能互相等待对方的锁,从而产生死锁,D 选项错误;
并发事务不加控制会破坏隔离性,A 选项正确;
可串行化调度的结果与串行执行的结果一致,是正确的调度,B 选项正确。
因此答案选 D。
【第 61 题】(题型:选择题)
题目:在设计关系模式时,有时为了提高数据操作的性能,会故意增加冗余数据,使得关系模式不满足 3NF 或 BCNF,这种方法称之为反规范化,下列不属于反规范化手段的是( )。
A. 合并模式 B. 增加冗余属性 C. 创建视图 D. 增加派生属性
【答案】C
【解析】
反规范化的手段:
合并模式:将多个规范化的关系合并为一个,增加冗余;
增加冗余属性:在关系中添加其他关系的属性,避免连接操作;
增加派生属性:添加计算得到的属性,避免查询时计算;
创建视图:视图是虚拟表,不存储实际数据,不会增加冗余,不属于反规范化手段,C 选项正确。
因此答案选 C。
【第 62 题】(题型:选择题)
题目:在索引改进中,一般的调整原则是:当( )是性能瓶颈时,则在关系上建立索引。
A. 查询 B. 更新 C. 排序 D. 分组计算
【答案】A
【解析】
索引的作用:
索引可以加速查询操作,减少数据扫描的行数,当查询性能是瓶颈时,建立索引可以提高查询效率;
索引会降低更新操作(INSERT、UPDATE、DELETE)的性能,因为更新数据时需要同时更新索引;
排序和分组计算可以利用索引,但不是建立索引的主要触发场景。
因此答案选 A。
【第 63 题】(题型:选择题)
题目:当( )是性能瓶颈时,则考虑删除某些索引。
A. 查询 B. 更新 C. 排序 D. 分组计算
【答案】B
【解析】
索引会增加更新操作的开销,因为每次更新数据都需要维护索引结构。当更新操作的性能成为瓶颈时,删除不必要的索引可以提高更新效率。查询、排序、分组计算需要索引来加速,不会因为这些操作删除索引。因此答案选 B。
【第 64 题】(题型:选择题)
题目:管理人员经常会将有利于大多数据查询的索引设为( )。
A. 树索引 B. 位图索引 C. 散列索引 D. 聚簇索引
【答案】D
【解析】
聚簇索引的特点:
聚簇索引会将数据行按照索引键的顺序存储在磁盘上,查询时可以直接按顺序读取数据,减少磁盘 I/O,适合大多数查询场景;
树索引(如 B + 树)是常见的索引类型,但不是专门针对多数据查询优化;
位图索引适合低基数的列(如性别、状态);
散列索引适合精确匹配查询,不适合范围查询。
因此答案选 D。
【第 65 题】(题型:选择题)
题目:在数据库系统运行中,经常会找出频繁执行的 SQL 语句进行优化。常见的优化策略有:尽可能减少多表查询或建立( )。
A. 视图 B. 物化视图 C. 外键约束 D. 临时表
【答案】B
【解析】
物化视图的作用:
物化视图是将查询结果预先计算并存储的物理表,相当于缓存了多表查询的结果,减少每次查询时的多表连接操作,提高查询效率;
视图是虚拟表,每次查询都需要重新计算;
外键约束用于保证数据完整性,与查询优化无关;
临时表是临时存储数据的表,不适合频繁查询的优化。
因此答案选 B。
【第 66 题】(题型:选择题)
题目:用带( )的条件子句等价替换 OR 子句。
A. IN B. EXISTS C. UNION D. AND
【答案】A
【解析】
SQL 优化中,OR 子句可以用 IN 子句替换,例如 WHERE id=1 OR id=2 可以替换为 WHERE id IN (1,2),数据库优化器通常能更好地处理 IN 子句,利用索引提高查询效率。EXISTS 用于子查询,UNION 用于合并结果集,AND 用于逻辑与,均不能替换 OR 子句。因此答案选 A。
【第 67 题】(题型:选择题)
题目:以下有关数据审计的叙述中,错误的是( )。
A. 审计记录数据库资源和权限的使用情况
B. 审计可以防止对数据库的非法修改
C. 审计操作会影响系统性能
D. 审计跟踪信息会扩大对存储空间的要求
【答案】B
【解析】
数据审计的作用:
审计记录数据库的所有操作,包括资源和权限的使用情况,A 选项正确;
审计只能记录操作,不能防止非法修改,防止非法修改需要通过权限控制、约束等手段,B 选项错误;
审计需要记录大量操作日志,会消耗系统资源,影响性能,C 选项正确;
审计日志需要存储,会增加存储空间的需求,D 选项正确。
因此答案选 B。
【第 68 题】(题型:选择题)
题目:以下关于大数据的叙述中,错误的是( )
A. 大数据的数据量巨大 B. 结构化数据不属于大数据
C. 大数据具有快变性 D. 大数据具有价值
【答案】B
【解析】
大数据的特征(4V):
Volume(大量):数据量巨大,A 选项正确;
Velocity(高速):数据产生和处理速度快,即快变性,C 选项正确;
Variety(多样):包括结构化、半结构化、非结构化数据,结构化数据也是大数据的一部分,B 选项错误;
Value(价值):数据具有潜在价值,D 选项正确。
因此答案选 B。
【第 69 题】(题型:选择题)
题目:( )不是目前 NoSQL 数据库产品的数据模型。
A. 图模型 B. 文档模型 C. 键值存储模型 D. 层次模型
【答案】D
【解析】
常见 NoSQL 数据库的数据模型:
键值存储模型:如 Redis;
文档模型:如 MongoDB;
列族模型:如 HBase;
图模型:如 Neo4j;
层次模型是传统的数据库模型(如 IMS),不属于 NoSQL 的数据模型,D 选项正确。
因此答案选 D。

【第 70 题】(题型:选择题)

题目:以下关于 NoSQL 数据库的说法中,正确的是( )

A. NoSQL 数据库保证 BASE 特性

B. NoSQL 数据库保证 ACID 特性

C. 各种 NoSQL 数据库具有统一的架构

D. NoSQL 数据库经常使用 JOIN 操作

【答案】A

【解析】本题考查 NoSQL 数据库的核心特性:

选项 A:BASE 特性是 NoSQL 数据库的核心设计原则,即基本可用(Basically Available)、软状态(Soft State)、最终一致性(Eventually Consistent),该选项正确。

选项 B:ACID 特性是传统关系型数据库的事务保证特性,NoSQL 为了追求高扩展性和性能,通常弱化 ACID,仅保证最终一致性,该选项错误。
选项 C:NoSQL 是一类数据库的统称,包含键值型、文档型、列族型、图型等多种架构,没有统一架构,该选项错误。
选项 D:JOIN 操作是关系型数据库的典型操作,NoSQL 数据库通常不支持或不推荐使用 JOIN,通过数据冗余来避免关联查询,该选项错误。

【第 71~75 题】(题型:选择题)

题目:The entity-relationship (E-R) data model is based on a perception of a real world that consists of a collection of basic objects,called ( ), and of relationships among these objects.An entity is a “thing” or “object” in the real world that is distinguishable from other objects. Entities are described in a database by a set of ( ). A relationship is an association among several entities.The set of all entities of the same type and the set of all realtionships of the same type are termed an entity set and relationship set,respectively.The overall logical structure (schema) of a database can be expressed graphically by an E-R diagram,which is built up from the following components: ( ) represent entity set,( ) represent attributes,etc. In addition to entities and relations,the E-R model represents certain ( ) to which the contents of a database must conform.The entity-relationship model is widely used in database design.

71. A.data B.things C.entities D.objects

72. A.keys B.attributes C.records D.Rows

73. A.rectangles B.ellipses C.diamonds D.lines

74. A.rectangles B.ellipses C.diamonds D.lines

75. A.things B.objects C.condtions D.constrains

【答案】71.C;72.B;73.A;74.B;75.D

【解析】本题考查 E-R 模型的英文术语和图形表示,逐题解析如下:

第 71 题:E-R 模型的核心是实体(entities)和实体间的关系,句中描述 "basic objects" 对应的术语就是 entities,故选 C。

第 72 题:实体由一组属性(attributes)来描述,属性是实体的特征,故选 B。
第 73 题:在 E-R 图中,矩形(rectangles)用于表示实体集,故选 A。
第 74 题:在 E-R 图中,椭圆形(ellipses)用于表示属性,故选 B。
第 75 题:E-R 模型除了实体和关系,还包含约束(constraints),用于保证数据库内容的一致性,故选 D。

THE  END -

点击下方卡片关注我   点个小赞你必上岸↓↓↓

数据库系统工程师-2019年综合知识真题解析【上篇】 第3张
数据库系统工程师-2019年综合知识真题解析【上篇】 第4张
 点个小“赞” 你必上岸

抱歉,评论功能暂时关闭!