


扫一扫
领取资料电子稿
往期精彩回顾
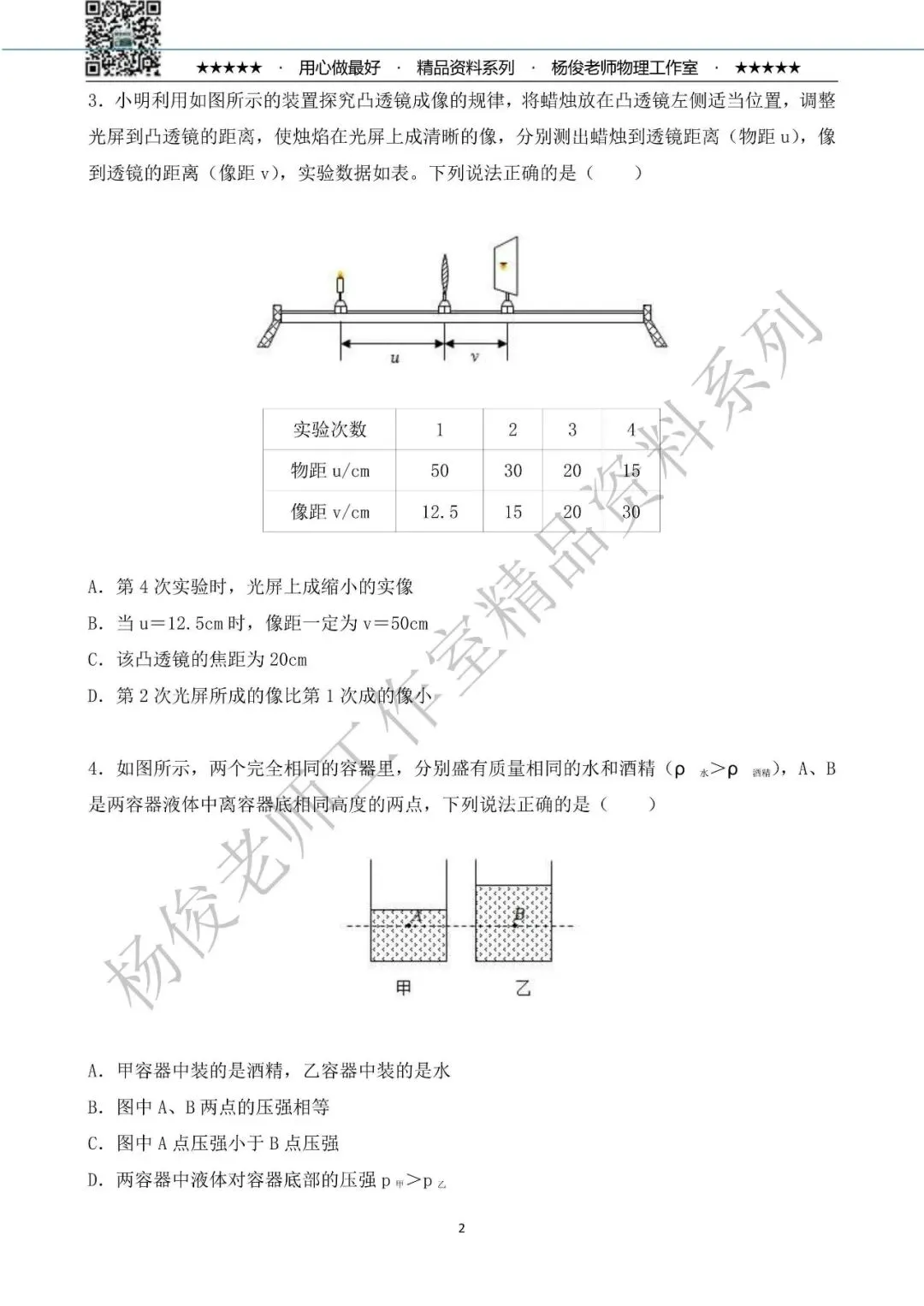
【初三月考】2023-2024学年江苏省苏州外国语学校九年级(上)第一次月考物理试卷
【初三月考】2024~2025学年苏州九年级(上)物理第一次月考模拟卷
【初三月考】2023-2024学年江苏省西安交大苏州附中九年级(上)第一次月考物理试卷
【原创:秋季课程专用资料】2024年初三物理秋季班(第四讲:机械能)
【九上期初】2021-2022学年江苏省苏州市教科院附属实验学校九年级(上)期初物理试卷
【初三物理】2022-2023学年江苏省苏州市工业园区金鸡湖学校八年级9月第一次月考物理试题
【八下期末】2022-2023学年江苏省苏州市高新区八年级(下)期末物理试卷(附详解)
【初三二模】2023年江苏省苏州市姑苏区立达中学中考物理二模试卷(附详解、可下载打印)
【中考二模】2023年江苏省苏州市姑苏区景范中学中考物理二模试卷(可下载打印)
【初三二模】2023年江苏省苏州市姑苏区振华中学中考物理二模试卷(附详解、可下载打印)
【初三二模】2023年江苏省苏州市工业园区星海实验中学中考物理二模试卷
【初三一模】2023年江苏省苏州工业园区星湾学校中考物理一模试卷
【初三月考】江苏省苏州湾实验中学2020-2021学年九年级3月月考物理试题
【中考一模】2023年中考物理第一次模拟考试卷(全国通用卷)
【中考一模】2022年江苏省苏州市工业园区星海实验中学中考物理一模试卷
【中考一模】2022年江苏省苏州市木渎高级中学培东少科班中考物理一模试卷
【初三期末】2022-2023学年江苏省苏州中学九年级(上)期末物理试卷
【初三期中】2021-2022学年江苏省苏州市工业园区星海实验中学九年级(上)期中物理试卷
【初三期中】2022-2023学年江苏省苏州市姑苏区立达中学九年级(上)期中物理试卷
【初三期中】2021-2022学年江苏省苏州市工业园区景城学校九年级(上)期中物理试卷
【初三期中】2021-2022学年江苏省苏州市工业园区金鸡湖学校九年级(上)期中物理试卷
【助力中考系列之三】2022中考物理压轴题解题技巧+题型汇总

































