这份中考数学卷,值得贵州考生考前认真做一遍!!!
距离中考越来越近,许多同学都在问:最后阶段刷哪套卷子最有效?
今天,我想向大家推荐一套含金量很高的真题——2025年江西省中考数学试卷。
为什么推荐江西卷?原因很简单:江西和贵州同属使用人教版教材的省份,考试范围和命题风格非常接近。认真做一遍这套卷子,对贵州考生来说是一次很好的“实战演练”。
一、试卷结构高度契合
江西卷满分120分,考试时间120分钟,与贵州省中考数学的时长、分值不一致。题型分布同样分为选择题、填空题、解答题三大板块,难度梯度设计合理——基础题占60%左右,中档题约25%,压轴题约15%,非常适合考生在考前进行全真模拟,检验自己的答题节奏和时间分配能力。
二、考点覆盖全面,贴近贵州考情
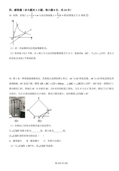
仔细分析这套试卷,你会发现它所考查的核心知识点与贵州中考高度重合:数与式:第1题考查无理数的识别,第2题结合实际情境比较有理数大小,第14题考查分式化简,都是贵州中考的常规题型。方程与不等式:第20题的蒸馏酒实验应用题,以二元一次方程组为工具解决实际问题,贴近生活,考查建模能力。函数:第18题是一次函数与反比例函数的综合题,第22题以“不动点函数”为背景考查二次函数,新定义题型近年来在贵州中考中也频频出现。几何:第5题的等边三角形面积递推、第15题的网格作图、第17题的圆与平行四边形综合、第23题的旋转放缩探究题,覆盖了三角形、四边形、圆的核心考点,难度循序渐进。尤其是第23题“综合与实践”大题,以“从特殊到一般”为思想主线,从正方形到菱形再到一般情形,层层递进,考查学生的探究能力和数学思维——这正是贵州中考压轴题常见的命题方式。
三、三大亮点值得重点关注
1. 情境化命题贴近生活
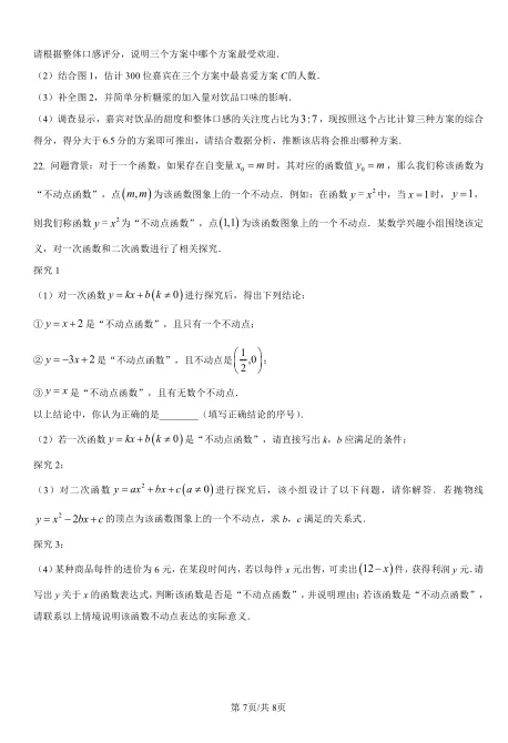
第19题的淋浴房推拉门问题、第21题的咖啡配比口味调查、第20题的青铜蒸馏酒实验,都将数学知识与真实情境紧密结合。这类题目考查的是“用数学的眼光看世界”,是近年来中考命题的大趋势。
2. 统计与概率考查扎实
第16题考查事件分类和概率计算,第21题给出了完整的统计图表和数据分析任务,要求考生补全统计图、分析数据、做出决策。这部分内容在贵州中考中分值占比稳定,江西卷的考查方式值得借鉴。
3. 新定义题型培养迁移能力
第22题的“不动点函数”是新定义问题,要求考生现场理解新概念并运用到解题中。这类题目考查的是学习能力和知识迁移能力,是区分高分考生的关键。
四、给贵州考生的做题建议
限时完成:严格按照120分钟计时,模拟真实考试环境,训练答题节奏。重视基础:前22题中基础和中档题占了约100分,务必确保准确率,不要因粗心丢分。挑战压轴:第23题有一定难度,建议先独立思考15-20分钟,再对照答案分析解题思路,重点学习“从特殊到一般”的探究方法。整理错题:做完后将错题归类,找出自己的薄弱环节,有针对性地查漏补缺。
写在最后
考前冲刺阶段,“刷题”不在多而在精。一套高质量的真题,胜过十套拼凑的模拟卷。2025年江西省中考数学试卷结构合理、考点全面、难度适中,是贵州考生考前练手的优质选择。
祝愿各位同学在即将到来的中考中沉着应考,发挥出最佳水平!








扫码可以下载本套试卷及参考答案

让更多的朋友受益
来源:公共信息整合与改编
声明:版权归原作者所有,如有侵权,请联系删除,若需转载,请注明出处:懿学堂