
在线做题.视频讲解·试卷分析

数学卷考霸评分 8.5/10
数学卷
试卷紧扣九年级数学核心,全面考查了实数比较、科学记数法、实数和代数运算、一元二次方程判别式、三视图、圆、统计、不等式性质、反比例函数、平面直角坐标系、尺规作图、函数自变量取值范围、因式分解、概率、三角函数、几何比例、定义新“斜度”、实数计算、不等式组求解、分式方程应用、解直角三角形、统计分析、圆的切线判定与弧长计算、二次函数综合、几何综合与拓展探究等核心内容。选择题1-6、填空题11-15是易得分点。难点在于第10题(结合尺规作图的几何推理与坐标求解)、第16(2)题(新定义“斜度”与勾股定理、三角形面积的综合计算)、第24(1)(2)(3)题(几何探究中角度表示、K值求解、以及复杂几何背景下线段长度与三角形面积的综合求解),这些题目是检验学生数学抽象、逻辑推理、空间想象、模型构建与创新应用能力的试金石。


<点击图片查看全卷>
数学卷答案

<点击图片查看完整答案>
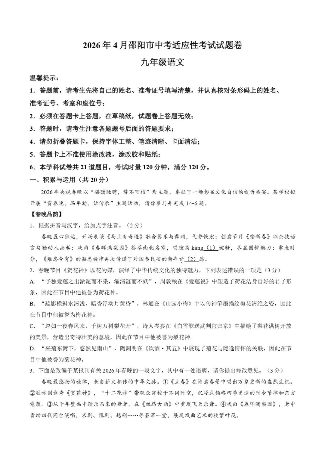
语文卷考霸评分 8.6/10
语文卷
考察要点涵盖拼音、古诗词文化常识、病句修改、宣传语创作、图文转换、名句默写、非连续性文本阅读、记叙文阅读、古诗文阅读(含对比、人物传记)、整本书阅读、写作;得分点为拼音、默写、文化常识部分基础题,难点为文言文对比分析、议论文道理论证梳理、作文的深度素材挖掘。


<点击图片查看全卷>
语文卷答案

<点击图片查看完整答案>
物理卷考霸评分 8.6/10
物理卷
该卷得8.6分,为邵阳市2026年中考适应性物理试题,情境贴近生活与本地特色,跨学科整合自然,覆盖光学、热学、力学、电磁学等核心知识点,有基础题、应用分析题与综合思维题,最后一题综合电路分析为难点。


<点击图片查看全卷>
物理卷答案

<点击图片查看完整答案>
化学卷考霸评分 8.5/10
化学卷
本卷综合评分8.5分,覆盖核心化学主题,认知层次合理,情境贴近本地与传统文化。考察基础实验操作、物质性质与用途等要点;探究二混合溶液溶质揭秘需多维度分析,为难点。


<点击图片查看全卷>
化学卷答案

<点击图片查看完整答案>
小程序获取更多湖南本土升学方案·资料
无广告·自助查阅·全平台自助刷题学习
刷名校好题好卷·打破升学信息差
争做湖南最好·最全·最强的升学配套