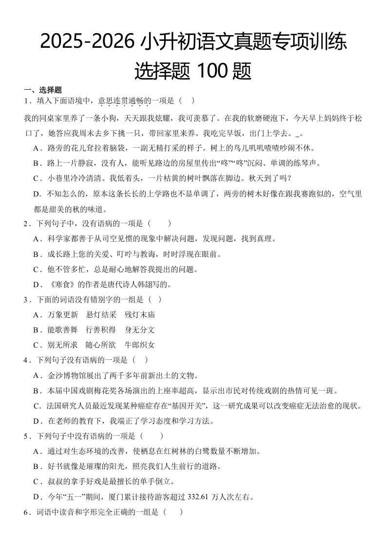
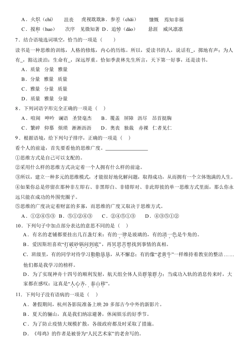
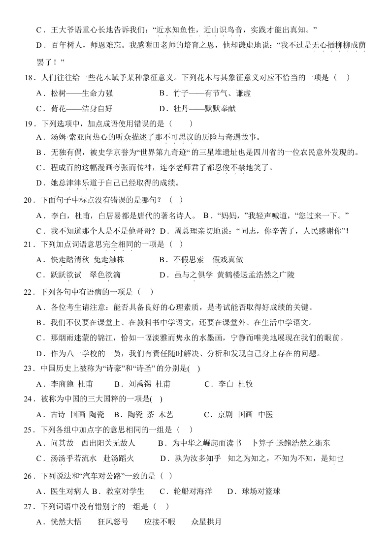
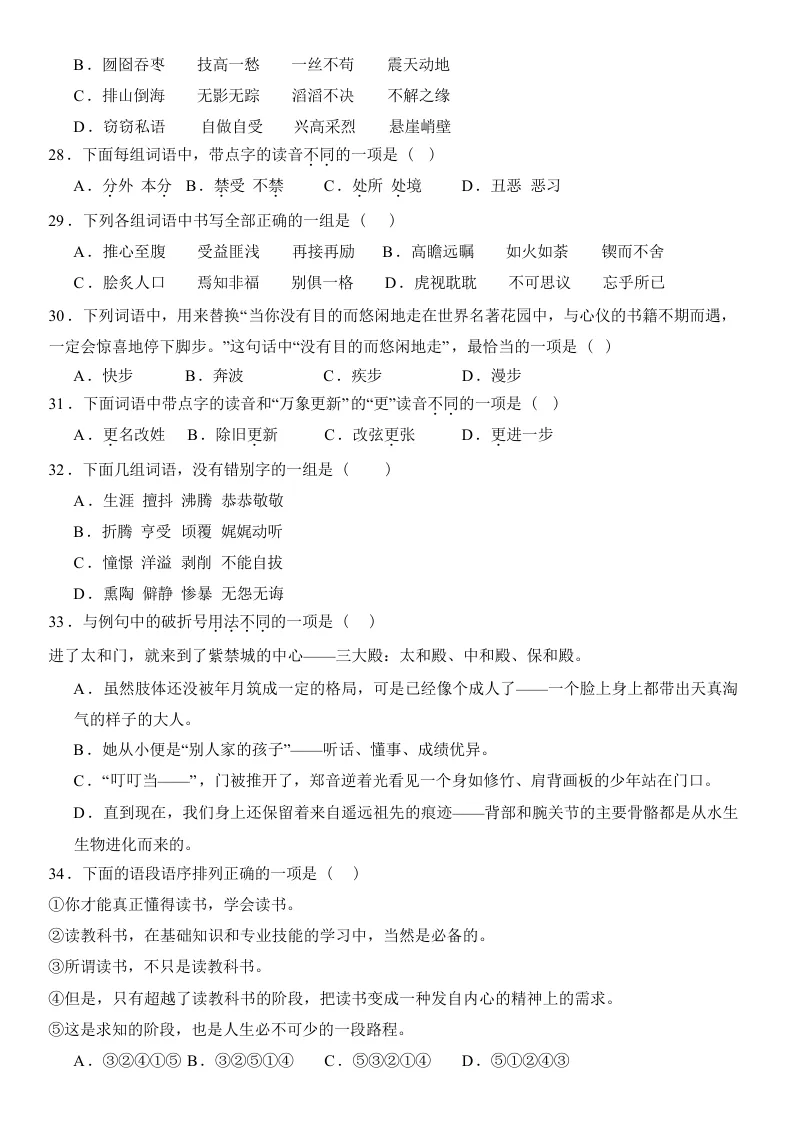
大家好我是英华阁;今天跟大家分享的是;2025-2026六年级下册语文小升初真题选择题一百道(电子版可打印附答案)
(温馨提示:文末有完整电子版领取方式)









📚文章篇幅有限,下载完整电子版可扫码联系我们!
①:感谢“点赞”和“在看”🌹🌹
②:新版资料现已更新,有意者欢迎私信联系❤️❤️
点击下方"公众号"即可进入主页
2026年春新版人教部编版六年级下册语文《第一次月考测试卷》,共3套,含答案,电子版可下载打印
2026新人教部编版六年级语文下册1-6单元基础知识巩固练习+期中期末综合练习(考点全覆盖练习这一份就够了)完整版可打印
2026年春《五年级下册语文第一次月考拔尖测试卷(2套)》电子版可打印
期中复习|二年级下册语文重点仿写句子汇总、仿写专项练习(电子版可打印)
2026年春《一年级下册语文全册1~8单元考点通关专项练习》电子版可打印有答案
特别声明
本微信公众号分享的资源均通过网络等公共合法渠道获得,版权属于出版机构或原作者,不得以任何理由在商业行为中使用。如有侵权,请及时联系删除。
文章来源:
四季读书网
版权声明:本文内容由互联网用户自发贡献,该文观点仅代表作者本人。本站仅提供信息存储空间服务,不拥有所有权,不承担相关法律责任。如发现本站有涉嫌抄袭侵权/违法违规的内容, 请发送邮件至23467321@qq.com举报,一经查实,本站将立刻删除;如已特别标注为本站原创文章的,转载时请以链接形式注明文章出处,谢谢!