在线做题·视频讲解·试卷分析
关注湘考霸回复【1】
领取湖南中考真题&获取名校真题库
语文卷考霸评分 8.7/10
语文卷
试卷紧扣九年级语文核心,以“科技”与“文化”两条主线贯穿始终。积累与运用(第1-6题)是基础得分点。难点在于对“马”字演变解说词的精准、有深度撰写,对“中华营造智慧”在岳麓书院建筑中的具体表现与深层哲理的提炼,对小说《风云票社》中人物“风雅”内涵的异同辨析与深层精神剖析,对“猿啼”意象在古诗文中的多元情感体悟,以及对《昆虫记》与《西游记》中蜘蛛描写“虫性”与“妖性”差异的深度思辨,这些题目对学生的信息整合、逻辑推理、审美鉴赏、文化理解与批判性思维能力提出了系统性、高阶性的全面考验。

<点击图片查看全卷>
语文答案
<点击图片查看完整答案>
物理卷考霸评分 8.2/10
物理卷
试卷紧扣九年级物理核心,全面考查了物态变化、声现象、光现象、安全用电、能源与信息、电磁、力与运动、压强、功与能、内能、电路设计与分析、测量工具使用、凸透镜成像规律、滑动摩擦力探究、伏安法测电阻、图像信息处理、简单电路计算与“浮力秤”综合计算等核心内容。选择题1-6、填空题13-15是易得分点。难点在于第12题(动滑轮机械效率的综合比较与计算)、第16题(结合复杂电路图像的定量分析与计算)以及第22(2)(3)题(“浮力秤”模型的建立、刻度标定、质量计算与压力分析),这些题目对学生的信息整合、模型构建、逻辑推理与综合计算能力提出了较高要求。

<点击图片查看全卷>
物理答案
<点击图片查看完整答案>
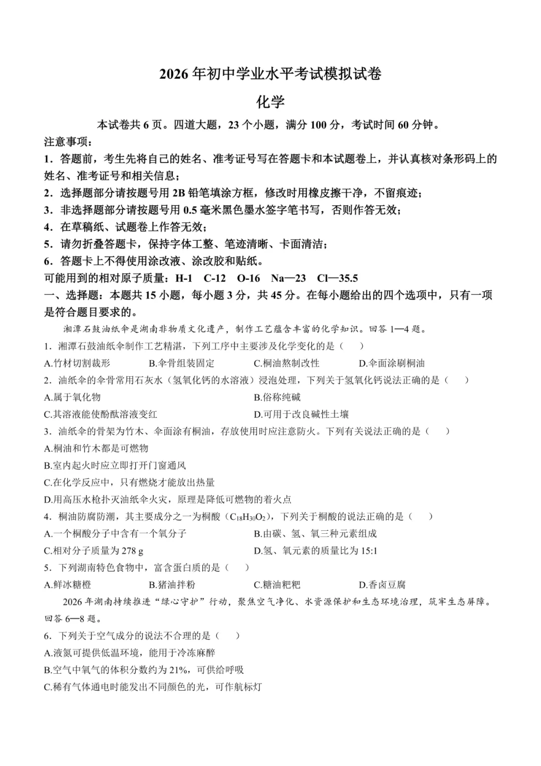
化学卷考霸评分 8.5/10
化学卷
试卷紧扣九年级化学核心,以湖南湘潭石鼓油纸伞、世界运动会、氩氦刀医疗、竖炉炼铁、碱式硫酸铜探究等为情境,全面考查了化学变化、物质分类、燃烧与灭火、化学式、元素、原子结构、化学方程式、微观模型、实验操作、鉴别除杂方案、溶解度曲线、金属材料、化学肥料、资源回收、压强对沸点影响、反应类型、CO2制备与性质、酸碱中和计算等核心知识。选择题1-6、填空题基础空是易得分点。难点在于对科学探究中“碱式硫酸铜”成分的猜想、设计、评价与优化(第22题),对溶解度曲线的综合分析(第19题),对工艺流程的理解与评价(第20题)以及化学方程式的综合计算(第23题),这些题目对学生的信息整合、逻辑推理、证据推理、模型构建与解决实际问题的综合能力提出了较高要求。

<点击图片查看全卷>
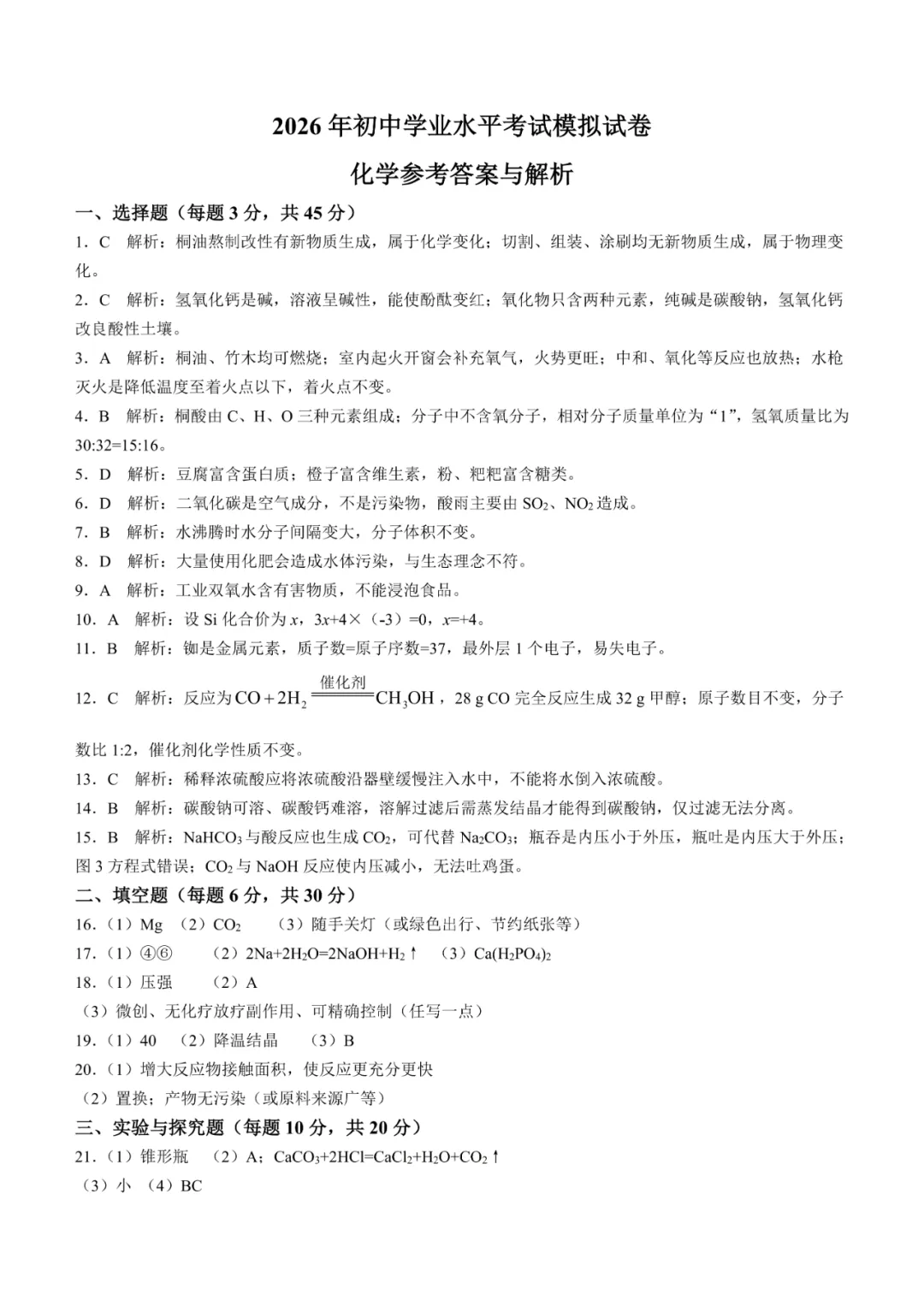
化学答案
<点击图片查看完整答案>
小程序获取更多湖南本土升学方案·资料
无广告·自助查阅·全平台自助刷题学习
争做湖南最好·最全·最强的升学配套





