Hello 我是方才,15人研发leader、5年团队管理&架构经验。 文末,附26年最新软考备考资料+备考交流群,群友可享受每月直播哟!
完整版25年11月架构师案例真题-题解来了!
可直接访问PC端:https://fangcaicoding.cn/papers
也可以微信小程序:
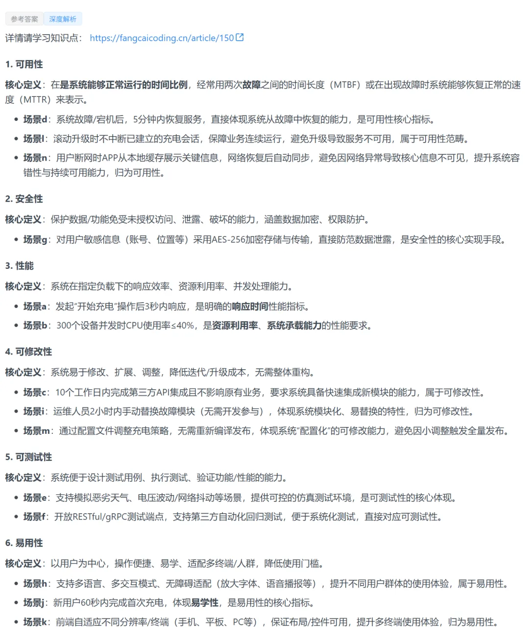
题目1-问题1:质量属性匹配

题目1-问题2:质量属性场景

题目3-问题2:Redis 缓存更新机制



26年软考资料&备考群
2026最新的系分/架构备考资料和备考交流群,扫码即可领取加入(群内每月可享受免费的独家直播哟):

你们的点赞、爱心和评论,就是方才不断更新的功力!
给点鼓励可好
还没关注方才的伙伴,记得点个关注,方才每周至少更新一篇干货知识
文章来源:
四季读书网
版权声明:本文内容由互联网用户自发贡献,该文观点仅代表作者本人。本站仅提供信息存储空间服务,不拥有所有权,不承担相关法律责任。如发现本站有涉嫌抄袭侵权/违法违规的内容, 请发送邮件至23467321@qq.com举报,一经查实,本站将立刻删除;如已特别标注为本站原创文章的,转载时请以链接形式注明文章出处,谢谢!