
九年级的同学们注意啦!中考即将来临,你准备好了吗?
我们精心整理了2026年语文中考考点-文言文词汇/成语运用/古诗词赏析的常考题型,是考前查漏补缺、模拟实战的绝佳资源。
距离2026年中考还有一段时间,但核心考点已清晰浮现。通过对多套模拟卷的分析,文言文词汇、成语运用、古诗词赏析仍是拉开分差的关键板块。如何高效备考?本文结合最新题型为你梳理。
文言文理解的基础在于词汇。从模拟卷看,词义辨析、古今异义、通假字是三大核心考查形式,且多出自课内经典篇目。
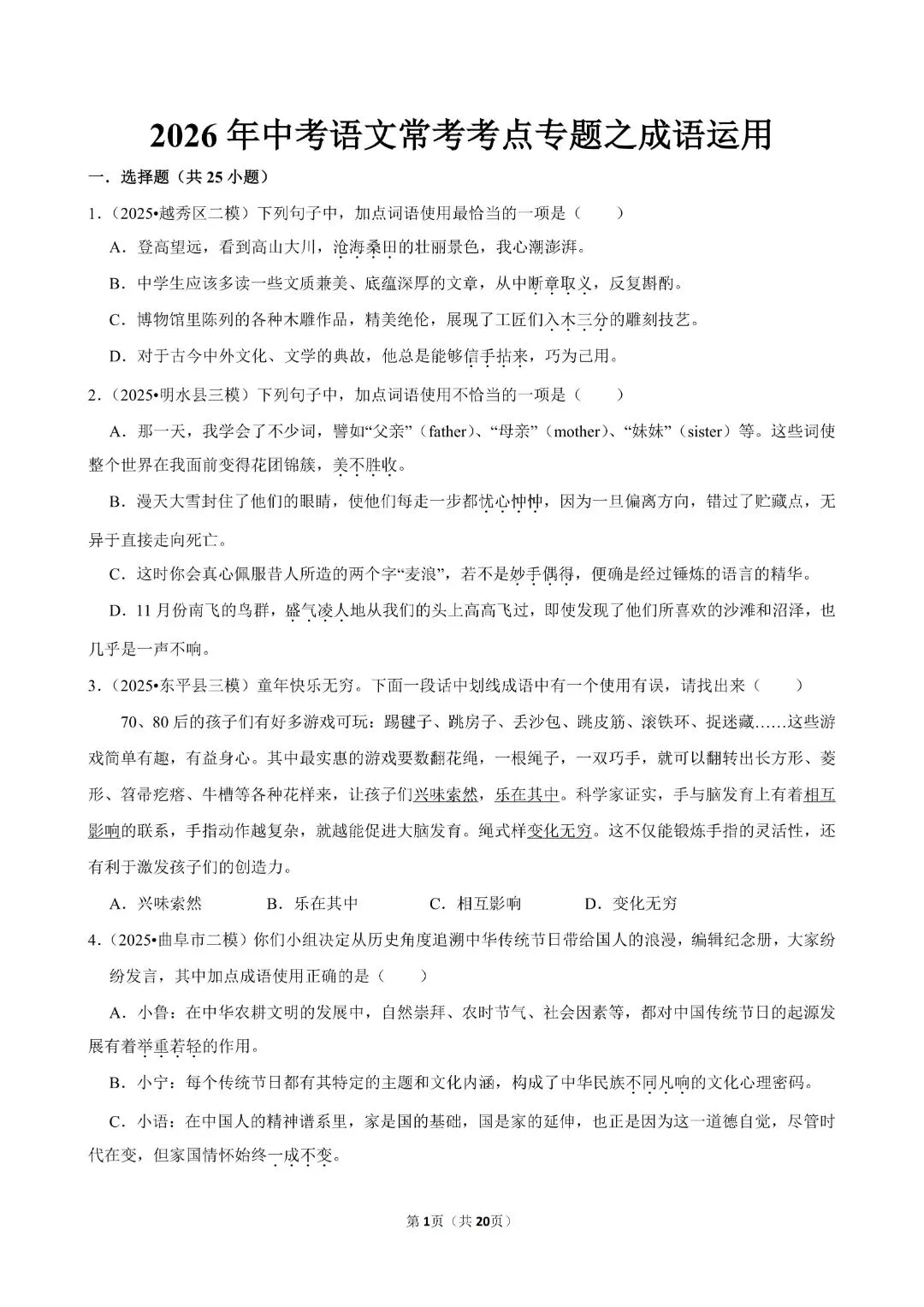
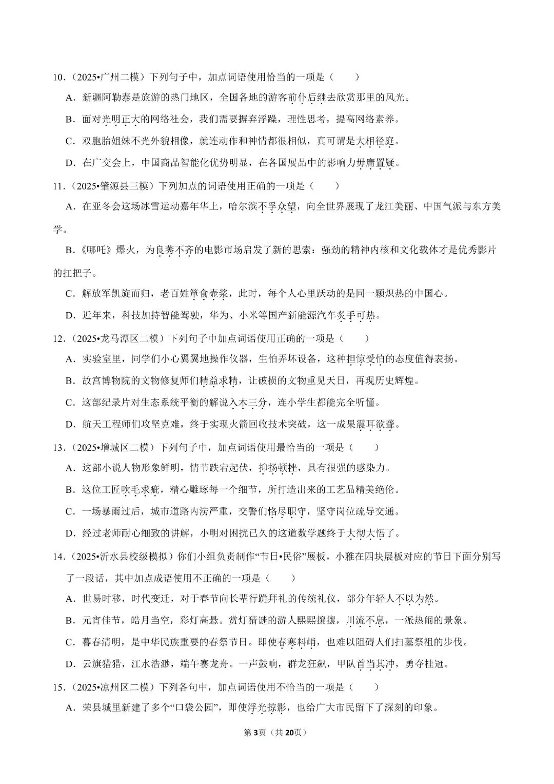
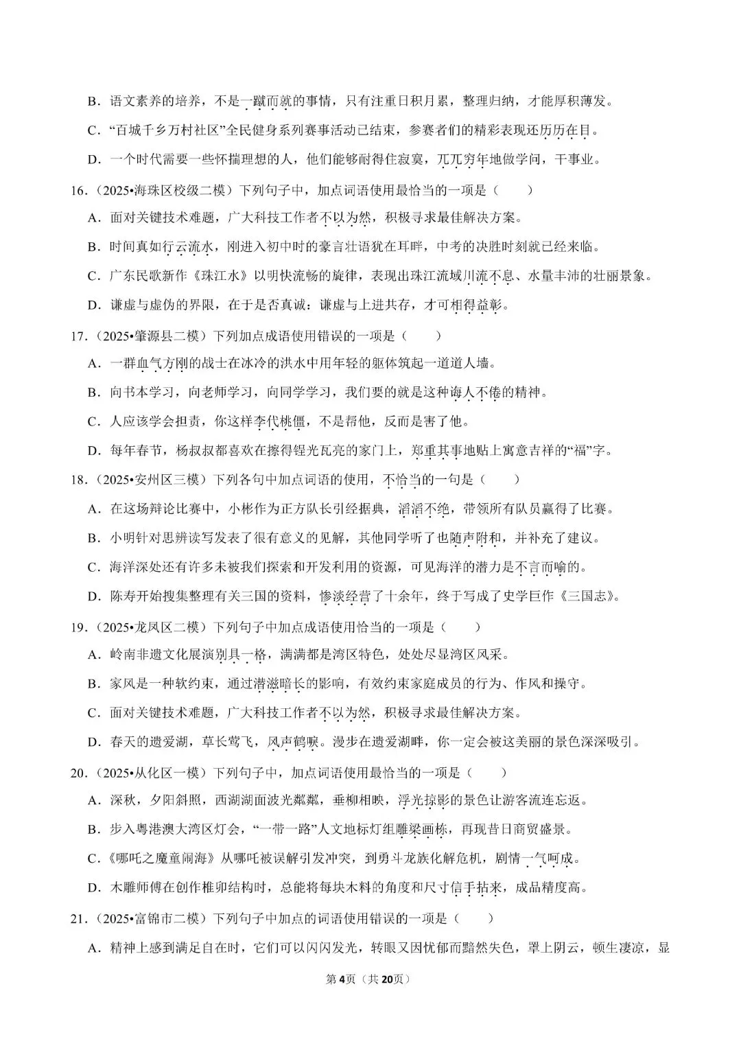
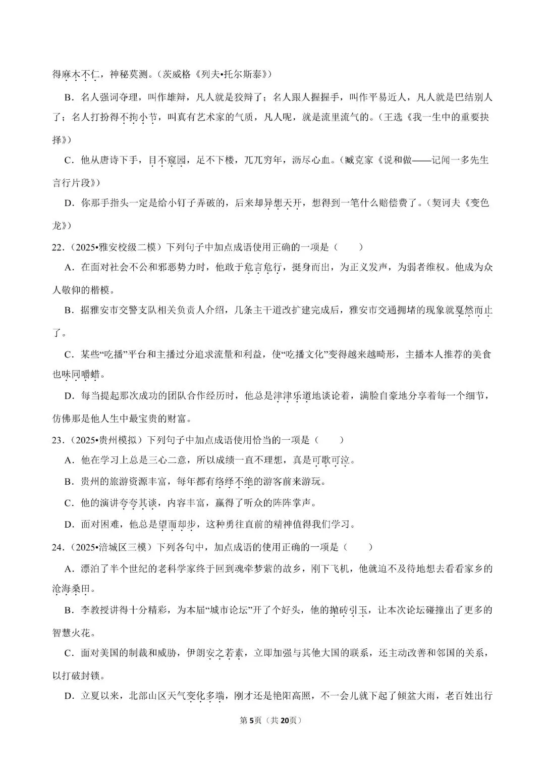
成语题是失分重灾区。关键在于准确理解含义,注意适用对象、感情色彩和语境。
古诗词赏析侧重整体理解、情感把握、手法分析,常见对比阅读。
#初三 #中考冲刺 #初中学习#中考考点#语文
(资源易和谐,请尽快保存)
留个关注,坚持学习。日积月累,必有提升!喜欢的内容欢迎点赞收藏转发!
▼中考语文常考考点专题之文言文词汇▼







▼中考语文常考考点专题之成语运用▼








▼中考语文常考考点专题之古诗词赏析▼








篇幅有限,仅展示部分截图
如需完整高清电子版,请下拉领取
关注公众号再点“【发消息】”在公众号对话框中回复:语文中考考点
注意:按提示领取电子版,不要多加字也不要少字。
在对话框发“语文中考考点”这六个字








