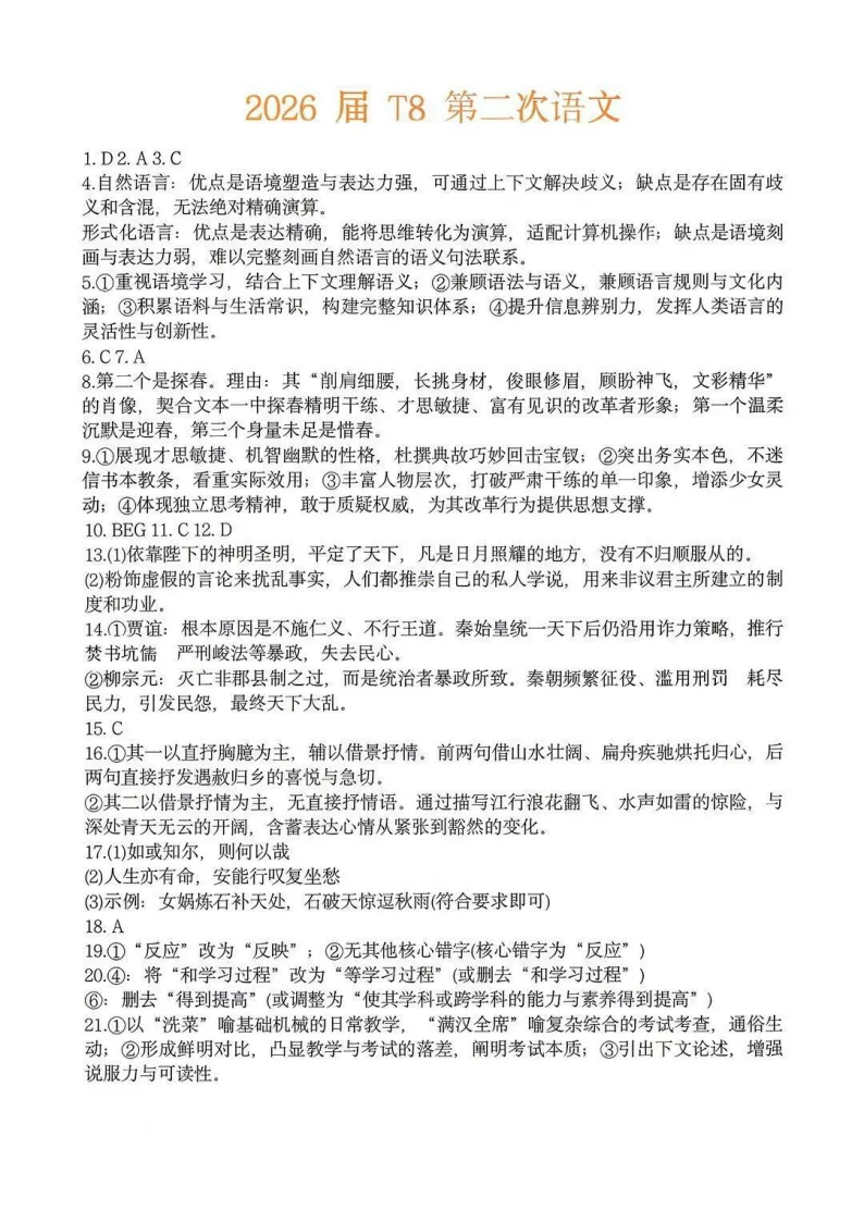
最近,T8第二次联考刚结束,各地二模试卷密集出炉,为了方便大家下载,我们整理了2026年4月最新联考真题,快来刷题提分~
电子版
请关注公众号
👇关注公众号,回复 大礼包 领取👇



关注公众号
免费领取 高中学习资源大礼包
👇👇 关回复 大礼包 领取(持续更新) 👇👇

初中专属账号看这里
👇👇
与我们联系:806187080@qq.com

点分享

点收藏

点在看

点点赞
文章来源:
四季读书网
版权声明:本文内容由互联网用户自发贡献,该文观点仅代表作者本人。本站仅提供信息存储空间服务,不拥有所有权,不承担相关法律责任。如发现本站有涉嫌抄袭侵权/违法违规的内容, 请发送邮件至23467321@qq.com举报,一经查实,本站将立刻删除;如已特别标注为本站原创文章的,转载时请以链接形式注明文章出处,谢谢!

