


距离2026年中考不到11周,百日冲刺,易杰教研,助您百步穿杨!
易杰教研隆重推出“百日助攻”备考计划,分享各地最新的九年级试卷。
对于老师而言,分析比较不同学校的命题试卷,是一种拓宽命题视野的好方法。
对于学生而言,模仿出题人的思路,思考出题人为什么要出这道题?出题人是怎么迷惑你的?他为什么给你这个选项?掌握出题背后的知识和逻辑,就可以顺理成章把知识网络记牢。
今天分享给大家的是中山市共进联盟2026年中考一模·九年级语文试卷。
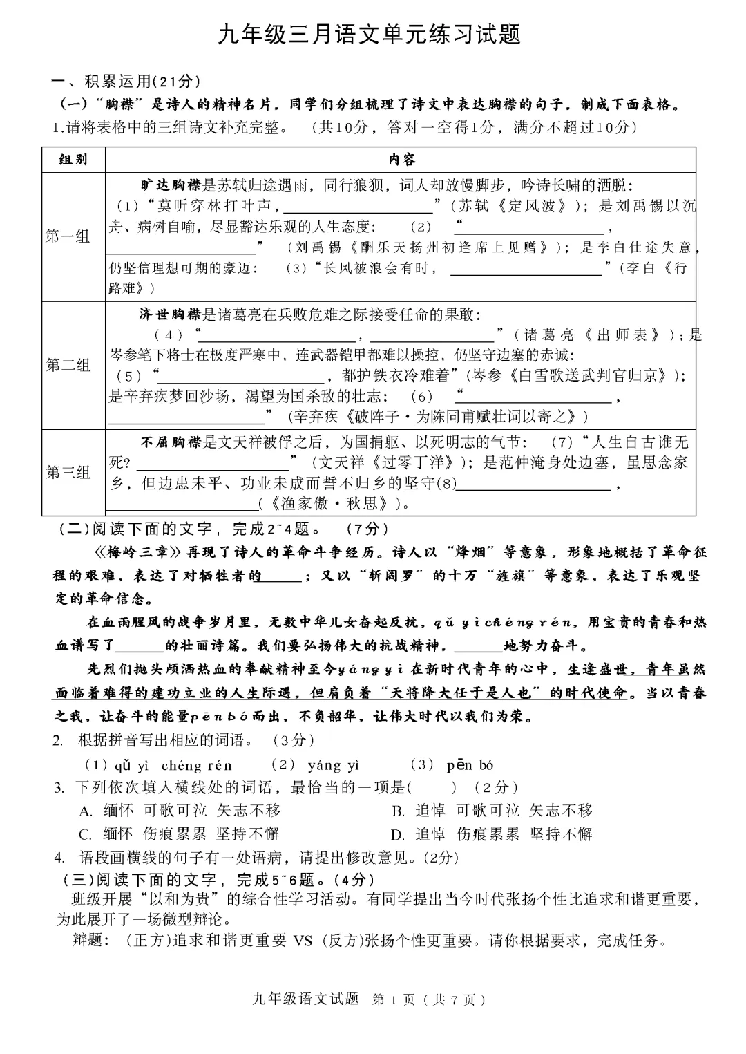
2026年中山·共进联盟一模·语文试题


温馨提示:单击看大图


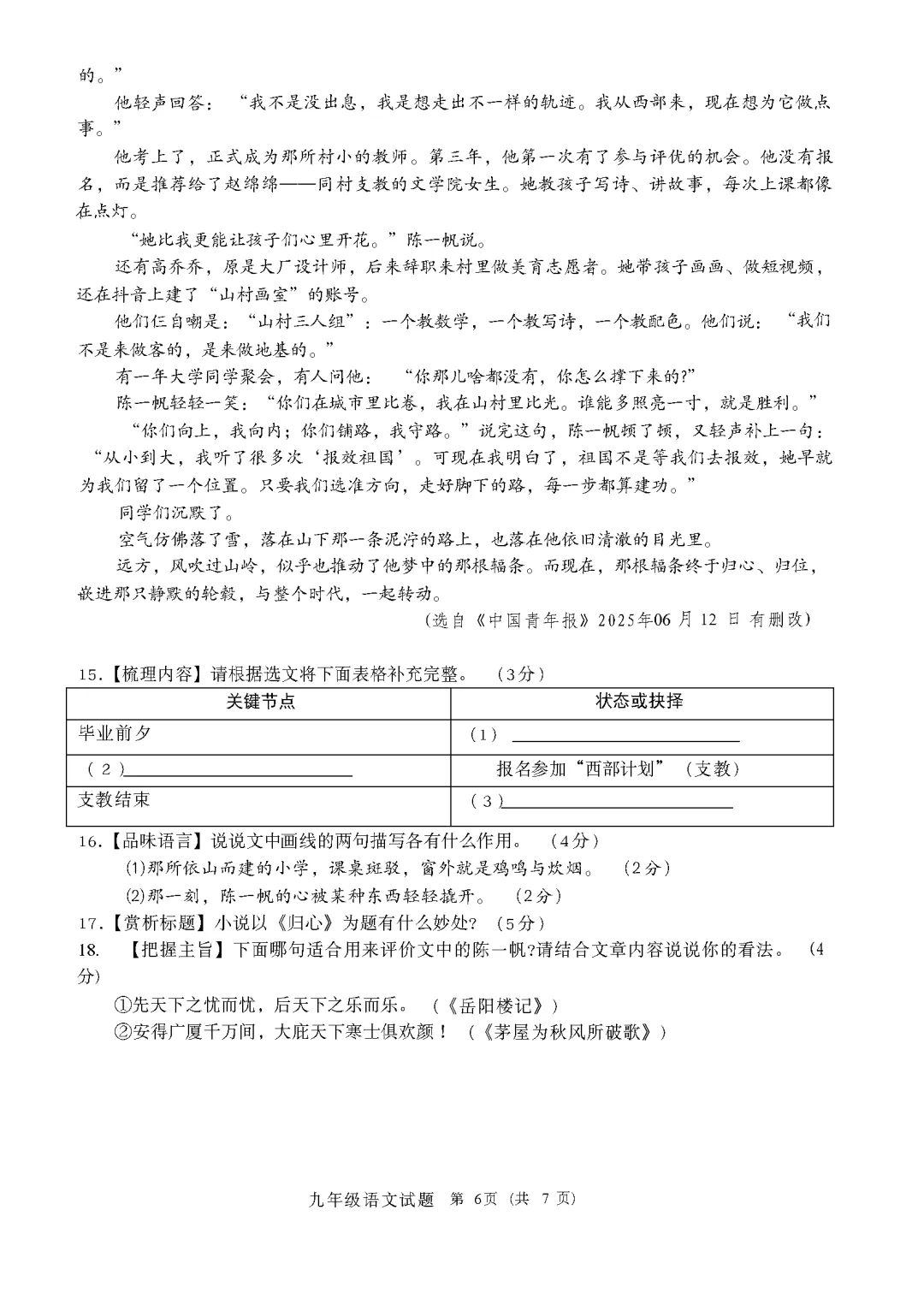
温馨提示:单击看大图


温馨提示:单击看大图


温馨提示:单击看大图


温馨提示:单击看大图


温馨提示:单击看大图


温馨提示:单击看大图


1. 回归课标与教材,夯实语文基础:以课标为核心,落实必背古诗文、必读书目的教学,强化字词、病句等基础能力,避免脱离教材的机械刷题。


需要PDF版试卷以及答案的朋友
请添加易老师微信获取

【试卷编号:20260413-1】



欢迎转发!
如有征订意向的学校
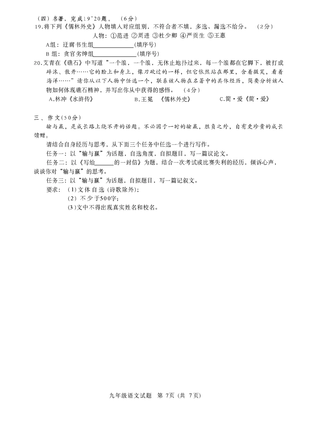
请直接联系下方的区域负责人



编辑:易老师
来源:网络,仅供教学研究之用途,如有不妥,请联系删除。
喜欢本文,欢迎转发


