点击上方「学霸君秘诀」关注我们!
获取更多教育经验、方法、学习资料等,每天中午12点与您相约!
▼
对于数学这门学科,要想孩子学好它,主要就是抓基础,很多学生其实之所以数学成绩不太理想,主要就是没有将我们数学中的基础知识掌握好,因而随着年级越高,知识量的增加,孩子学习起来也就更加的困难,所以,对于孩子们来讲,要想学好数学,首要的任务就是将我们数学中的基础打好。
数学是一门环环相扣的学科,每个知识之间都是有关联的。要是在前面章节的知识都没有掌握好,那么后续的知识学习就会越来越难,本身知识的难度也是在逐渐加强提升的。
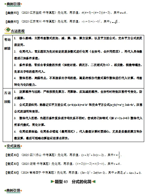
虽然数学主要就是以概念以及公式为主,但学生们掌握起来还是较为困难,所以接下来,老师就特意为大家总结了一份关于中考数学的总复习知识归纳大全,建议初中阶段的学生都可以打印下来掌握好,用以提升和巩固用。
为了帮助同学们高效复习,今天就为中考学生带来了2026年中考数学二轮复习题型专练,打印一份给孩子,考试稳上120分!(全国通用版)
老师已为大家备好电子打印版,想要领取电子打印版请拉到文末查看。下册
▼










高清原图,可自行保存打印。
完整电子版仅供会员下载!
进入公众号,发送关键词“资料”
vip直达:2026年中考数学二轮复习题型专练(完整打印版)
各位亲爱的读者,近期,公众号改变了推送规则,请大家多点文末在看,或者星标学霸君秘诀,否则很可能看不到我们的更新了哦~
设学霸君秘诀为★星标★公众号,天天阅读好资料!
/ 免责声明 本公众号部分转载的文章、图文、视频来自网络,其版权和文责属原作者所有,若来源标注错误或侵犯到您的权益,烦请告知,我们将立即删除。 由于时间的关系,今天的学习内容老师就先和大家分享到这里,希望这篇文章能给孩子带来一些帮助。
▼
点击文字即可阅读
初中语文课堂: ☞初中语文1-6册:所有“文言文”复习资料全在这里!建议收藏!
☞初中语文:中考满分作文就这18计个技巧,吃透让阅卷老师刮目相看
初中数学课堂:
☞初中数学最全公式、定理汇编,一定要记牢,初中数学解题必备!
初中英语课堂:
初中物理课堂: 老师整理资料不易,喜欢就帮忙点赞、分享吧!
点击头像关注我们,我们将每天为大家更新好的教育理念,全面的学习资料,以及高效的学习方法,当然有任何想说的、想问的、想要的,都可以私信我们。我们会是您听众、朋友、老师。
求学之路,任重道远,让我们携手并进,一起努力!


点这里,
送我的文章去有趣的「在看」
▼▼▼▼





